Suppr超能文献

一个与耳聋相关的 tRNA 突变导致了 tRNAIle 的 m1G37 修饰、加工、稳定性和氨酰化以及线粒体翻译的多种表型效应。

A deafness-associated tRNA mutation caused pleiotropic effects on the m1G37 modification, processing, stability and aminoacylation of tRNAIle and mitochondrial translation.

机构信息

Division of Medical Genetics and Genomics, The Children's Hospital, Zhejiang University School of Medicine and National Clinical Research Center for Child Health, Hangzhou, Zhejiang 310058, China.

Institute of Genetics, Zhejiang University School of Medicine, Hangzhou, Zhejiang 310058, China.

出版信息

Nucleic Acids Res. 2021 Jan 25;49(2):1075-1093. doi: 10.1093/nar/gkaa1225.

Abstract

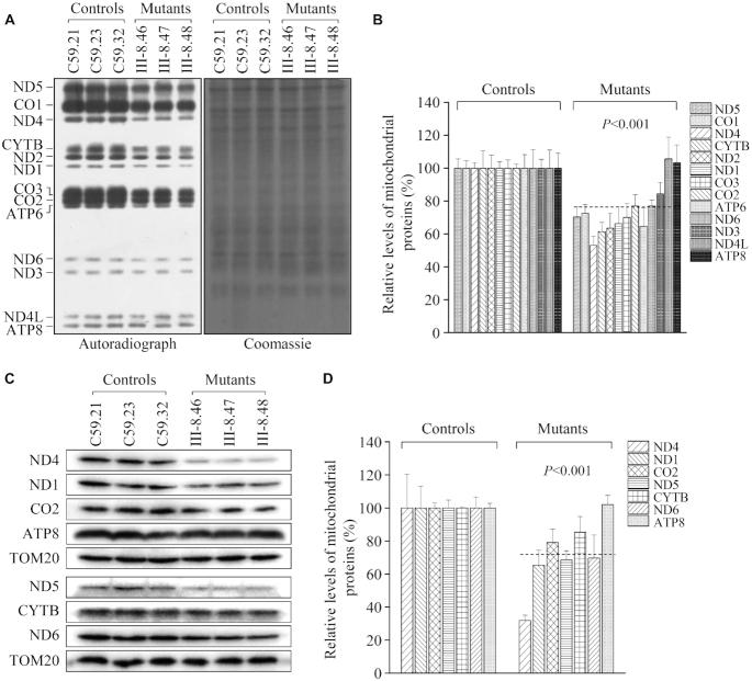
Defects in the posttranscriptional modifications of mitochondrial tRNAs have been linked to human diseases, but their pathophysiology remains elusive. In this report, we investigated the molecular mechanism underlying a deafness-associated tRNAIle 4295A>G mutation affecting a highly conserved adenosine at position 37, 3' adjacent to the tRNA's anticodon. Primer extension and methylation activity assays revealed that the m.4295A>G mutation introduced a tRNA methyltransferase 5 (TRMT5)-catalyzed m1G37 modification of tRNAIle. Molecular dynamics simulations suggested that the m.4295A>G mutation affected tRNAIle structure and function, supported by increased melting temperature, conformational changes and instability of mutated tRNA. An in vitro processing experiment revealed that the m.4295A>G mutation reduced the 5' end processing efficiency of tRNAIle precursors, catalyzed by RNase P. We demonstrated that cybrid cell lines carrying the m.4295A>G mutation exhibited significant alterations in aminoacylation and steady-state levels of tRNAIle. The aberrant tRNA metabolism resulted in the impairment of mitochondrial translation, respiratory deficiency, decreasing membrane potentials and ATP production, increasing production of reactive oxygen species and promoting autophagy. These demonstrated the pleiotropic effects of m.4295A>G mutation on tRNAIle and mitochondrial functions. Our findings highlighted the essential role of deficient posttranscriptional modifications in the structure and function of tRNA and their pathogenic consequence of deafness.

摘要

线粒体 tRNA 的转录后修饰缺陷与人类疾病有关,但它们的病理生理学仍然难以捉摸。在本报告中,我们研究了导致与耳聋相关的 tRNAIle 4295A>G 突变的分子机制,该突变影响高度保守的腺苷,位于反密码子 3' 附近的 37 位。引物延伸和甲基化活性测定表明,m.4295A>G 突变引入了 tRNA 甲基转移酶 5 (TRMT5) 催化的 m1G37 修饰 tRNAIle。分子动力学模拟表明,m.4295A>G 突变影响 tRNAIle 的结构和功能,这得到了增加的熔点、构象变化和突变 tRNA 不稳定性的支持。体外加工实验表明,m.4295A>G 突变降低了 tRNAIle 前体的 5' 端加工效率,由 RNase P 催化。我们证明,携带 m.4295A>G 突变的细胞杂种系在 tRNAIle 的氨酰化和稳态水平上表现出显著改变。异常的 tRNA 代谢导致线粒体翻译受损、呼吸缺陷、膜电位和 ATP 产生减少、活性氧产生增加和自噬促进。这些证明了 m.4295A>G 突变对 tRNAIle 和线粒体功能的多效性影响。我们的发现强调了转录后修饰在 tRNA 结构和功能中的重要作用及其导致耳聋的致病后果。

https://cdn.ncbi.nlm.nih.gov/pmc/blobs/9029/7826259/b23d0cd91d16/gkaa1225fig1.jpg

文献AI研究员

20分钟写一篇综述,助力文献阅读效率提升50倍。

立即体验

用中文搜PubMed

大模型驱动的PubMed中文搜索引擎

马上搜索

文档翻译

学术文献翻译模型,支持多种主流文档格式。

立即体验