Suppr超能文献

生长抑素受体 2 在鼻咽癌中的表达受 Epstein Barr 病毒感染诱导:对预后、影像和治疗的影响。

Somatostatin receptor 2 expression in nasopharyngeal cancer is induced by Epstein Barr virus infection: impact on prognosis, imaging and therapy.

机构信息

UCL Cancer Institute, University College London, London, UK.

Department of Otolaryngology-Head and Neck Surgery, Stanford University School of Medicine, Palo Alto, CA, USA.

出版信息

Nat Commun. 2021 Jan 5;12(1):117. doi: 10.1038/s41467-020-20308-8.

Abstract

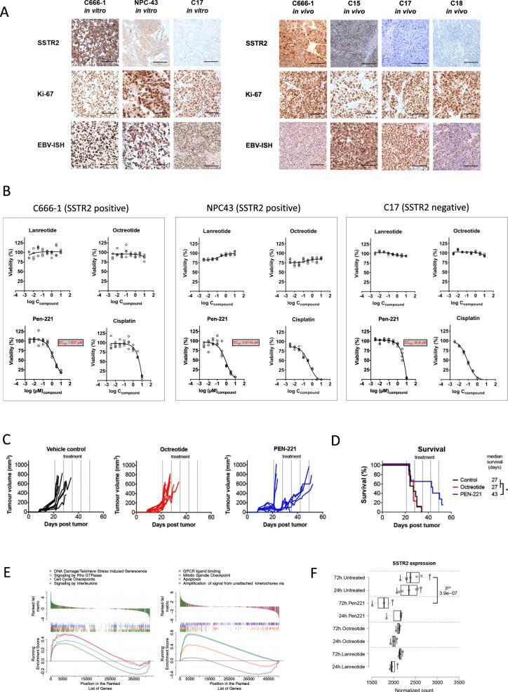
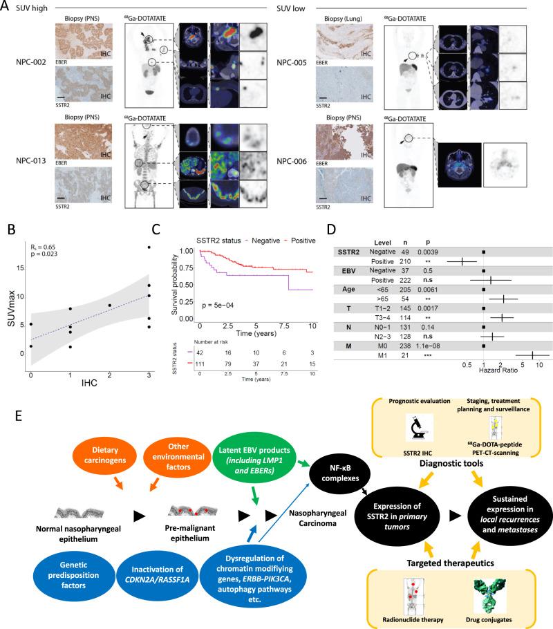
Nasopharyngeal cancer (NPC), endemic in Southeast Asia, lacks effective diagnostic and therapeutic strategies. Even in high-income countries the 5-year survival rate for stage IV NPC is less than 40%. Here we report high somatostatin receptor 2 (SSTR2) expression in multiple clinical cohorts comprising 402 primary, locally recurrent and metastatic NPCs. We show that SSTR2 expression is induced by the Epstein-Barr virus (EBV) latent membrane protein 1 (LMP1) via the NF-κB pathway. Using cell-based and preclinical rodent models, we demonstrate the therapeutic potential of SSTR2 targeting using a cytotoxic drug conjugate, PEN-221, which is found to be superior to FDA-approved SSTR2-binding cytostatic agents. Furthermore, we reveal significant correlation of SSTR expression with increased rates of survival and report in vivo uptake of the SSTR2-binding Ga-DOTA-peptide radioconjugate in PET-CT scanning in a clinical trial of NPC patients (NCT03670342). These findings reveal a key role in EBV-associated NPC for SSTR2 in infection, imaging, targeted therapy and survival.

摘要

鼻咽癌(NPC)在东南亚流行,缺乏有效的诊断和治疗策略。即使在高收入国家,IV 期 NPC 的 5 年生存率也低于 40%。在这里,我们报告了在包括 402 例原发性、局部复发性和转移性 NPC 在内的多个临床队列中存在高生长抑素受体 2(SSTR2)表达。我们表明,SSTR2 表达是由 EBV 潜伏膜蛋白 1(LMP1)通过 NF-κB 途径诱导的。通过基于细胞的和临床前啮齿动物模型,我们证明了使用细胞毒性药物偶联物 PEN-221 靶向 SSTR2 的治疗潜力,发现其优于 FDA 批准的 SSTR2 结合细胞抑制剂。此外,我们还揭示了 SSTR 表达与生存率提高之间的显著相关性,并在 NPC 患者的临床试验(NCT03670342)中报告了 SSTR2 结合 Ga-DOTA-肽放射性配体在 PET-CT 扫描中的体内摄取。这些发现揭示了 SSTR2 在 EBV 相关 NPC 中的感染、成像、靶向治疗和生存中的关键作用。

https://cdn.ncbi.nlm.nih.gov/pmc/blobs/18ec/7785735/8d9cc45fbae9/41467_2020_20308_Fig1_HTML.jpg

文献AI研究员

20分钟写一篇综述,助力文献阅读效率提升50倍。

立即体验

用中文搜PubMed

大模型驱动的PubMed中文搜索引擎

马上搜索

文档翻译

学术文献翻译模型,支持多种主流文档格式。

立即体验