Suppr超能文献

靶向 Epstein-Barr 病毒癌蛋白 LMP1 介导的高氧化应激抑制 EBV 裂解再激活并使肿瘤对放射治疗敏感。

Targeting Epstein-Barr virus oncoprotein LMP1-mediated high oxidative stress suppresses EBV lytic reactivation and sensitizes tumors to radiation therapy.

机构信息

Key Laboratory of Cancer Carcinogenesis and Invasion, Chinese Ministry of Education, Xiangya Hospital, Central South University, Changsha 410078, China.

Cancer Research Institute and School of Basic Medicine Science, Xiangya School of Medicine, Central South University, Changsha 410078, China.

出版信息

Theranostics. 2020 Oct 25;10(26):11921-11937. doi: 10.7150/thno.46006. eCollection 2020.

Abstract

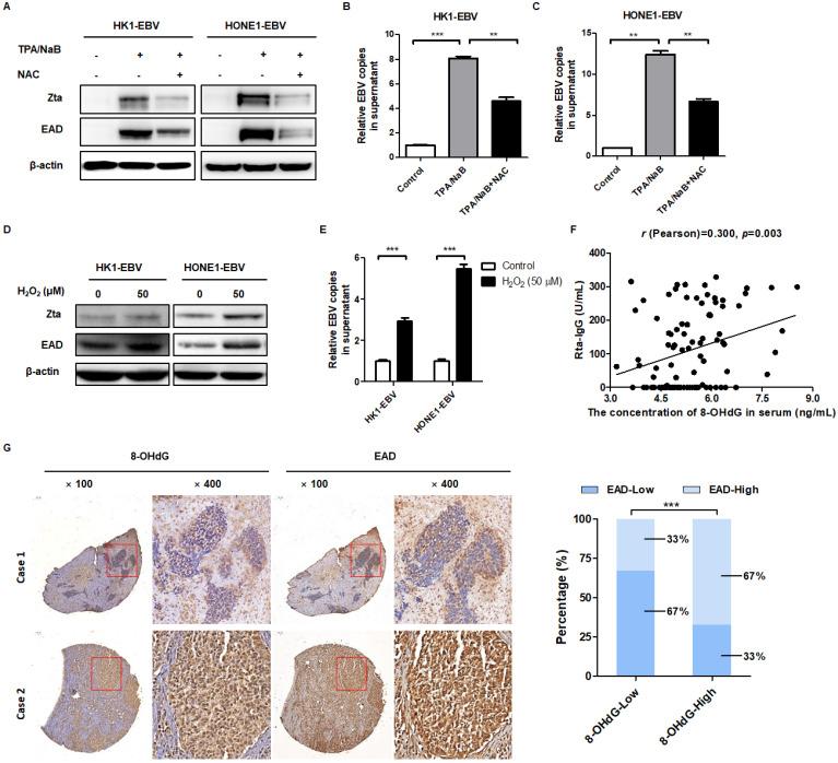
Generating oxidative stress is a critical mechanism by which host cells defend against infection by pathogenic microorganisms. Radiation resistance is a critical problem in radiotherapy against cancer. Epstein-Barr virus (EBV) is a cancer-causing virus and its reactivation plays an important role in the development of EBV-related tumors. This study aimed to explore the inner relationship and regulatory mechanism among oxidative stress, EBV reactivation, and radioresistance and to identify new molecular subtyping models and treatment strategies to improve the therapeutic effects of radiotherapy. ROS, NADP/NADPH, and GSSG/GSH were detected to evaluate the oxidative stress of cells. 8-OHdG is a reliable oxidative stress marker to evaluate the oxidative stress in patients. Its concentration in serum was detected using an ELISA method and in biopsies was detected using IHC. qPCR array was performed to evaluate the expression of essential oxidative stress genes. qPCR, Western blot, and IHC were used to measure the level of EBV reactivation and . A Rta-IgG ELISA kit and EBV DNA detection kit were used to analyze the reactivation of EBV in serum from NPC patients. NPC tumor tissue microarrays was used to investigate the prognostic role of oxidative stress and EBV reactivation. Radiation resistance was evaluated by a colony formation assay. Xenografts were treated with NAC, radiation, or a combination of NAC and radiation. EBV DNA load of tumor tissue was evaluated using an EBV DNA detection kit. Oxidative stress, EBV reactivation, and the apoptosis rate in tumor tissues were detected by using 8-OHdG, EAD, and TUNEL assays, respectively. We found that EBV can induce high oxidative stress, which promotes its reactivation and thus leads to radioresistance. Basically, EBV caused NPC cells to undergo a process of 'Redox Resetting' to acquire a new redox status with higher levels of ROS accumulation and stronger antioxidant systems by increasing the expression of the ROS-producing enzyme, NOX2, and the cellular master antioxidant regulator, Nrf2. Also, EBV encoded driving protein LMP1 promotes EBV reactivation through production of ROS. Furthermore, high oxidative stress and EBV reactivation were positively associated with poor overall survival of patients following radiation therapy and were significant related to NPC patients' recurrence and clinical stage. By decreasing oxidative stress using an FDA approved antioxidant drug, NAC, sensitivity of tumors to radiation was increased. Additionally, 8-OHdG and EBV DNA could be dual prognostic markers for NPC patients. Oxidative stress mediates EBV reactivation and leads to radioresistance. Targeting oxidative stress can provide therapeutic benefits to cancer patients with radiation resistance. Clinically, we, for the first time, generated a molecular subtyping model for NPC relying on 8-OHdG and EBV DNA level. These dual markers could identify patients who are at a high risk of poor outcomes but who might benefit from the sequential therapy of reactive oxygen blockade followed by radiation therapy, which provides novel perspectives for the precise treatment of NPC.

摘要

产生氧化应激是宿主细胞抵御致病微生物感染的关键机制。放射抵抗是癌症放射治疗中的一个关键问题。EB 病毒(EBV)是一种致癌病毒,其重新激活在 EBV 相关肿瘤的发展中起着重要作用。本研究旨在探讨氧化应激、EBV 重新激活和放射抵抗之间的内在关系和调节机制,并确定新的分子亚分型模型和治疗策略,以提高放射治疗的疗效。ROS、NADP/NADPH 和 GSSG/GSH 用于评估细胞的氧化应激。8-OHdG 是评估患者氧化应激的可靠标志物,其血清浓度通过 ELISA 法检测,活检标本通过 IHC 检测。qPCR 阵列用于评估基本氧化应激基因的表达。qPCR、Western blot 和 IHC 用于测量 EBV 重新激活的水平。Rta-IgG ELISA 试剂盒和 EBV DNA 检测试剂盒用于分析 NPC 患者血清中 EBV 的重新激活。NPC 肿瘤组织微阵列用于研究氧化应激和 EBV 重新激活的预后作用。通过集落形成实验评估放射抵抗。用 NAC、辐射或 NAC 和辐射的组合处理异种移植物。用 EBV DNA 检测试剂盒评估肿瘤组织中的 EBV DNA 载量。用 8-OHdG、EAD 和 TUNEL 测定分别检测肿瘤组织中的氧化应激、EBV 重新激活和细胞凋亡率。我们发现 EBV 可以诱导高氧化应激,从而促进其重新激活,从而导致放射抵抗。基本上,EBV 通过增加 ROS 产生酶 NOX2 和细胞内主要抗氧化调节剂 Nrf2 的表达,使 NPC 细胞经历“氧化还原重置”过程,获得具有更高 ROS 积累和更强抗氧化系统的新氧化还原状态。此外,EBV 编码的驱动蛋白 LMP1 通过产生 ROS 促进 EBV 重新激活。此外,高氧化应激和 EBV 重新激活与放射治疗后患者的总体生存率差相关,与 NPC 患者的复发和临床分期密切相关。通过使用 FDA 批准的抗氧化药物 NAC 降低氧化应激,增加了肿瘤对辐射的敏感性。此外,8-OHdG 和 EBV DNA 可以作为 NPC 患者的双重预后标志物。氧化应激介导 EBV 重新激活并导致放射抵抗。靶向氧化应激可为具有放射抵抗的癌症患者提供治疗益处。临床上,我们首次基于 8-OHdG 和 EBV DNA 水平为 NPC 生成了一种分子亚分型模型。这些双重标志物可以识别出预后不良风险较高但可能受益于随后进行的活性氧阻断联合放射治疗的患者,为 NPC 的精确治疗提供了新的视角。

https://cdn.ncbi.nlm.nih.gov/pmc/blobs/ba41/7667690/747acce61bbe/thnov10p11921g001.jpg

文献AI研究员

20分钟写一篇综述,助力文献阅读效率提升50倍。

立即体验

用中文搜PubMed

大模型驱动的PubMed中文搜索引擎

马上搜索

文档翻译

学术文献翻译模型,支持多种主流文档格式。

立即体验