Suppr超能文献

肿瘤坏死因子-α通过GPX4介导的谷胱甘肽途径抑制爱泼斯坦-巴尔病毒的重新激活。

TNF-α inhibits Epstein Barr virus reactivation through the GPX4 mediated glutathione pathway.

作者信息

Zhang Youyu, Wu Yilin, Ding Beining, Li Qian, Chen Xuenuo, Liu Huiling, Xu Mingyan, Lan Yinghua, Li Yongguo

机构信息

Department of Infectious Diseases, The First Affiliated Hospital of Chongqing Medical University, Chongqing, 400016, China.

Department of Infectious Diseases, The First Affiliated Hospital of Harbin Medical University, Harbin, 150001, China.

出版信息

Sci Rep. 2025 May 12;15(1):16448. doi: 10.1038/s41598-025-98679-5.

Abstract

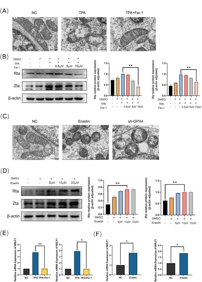
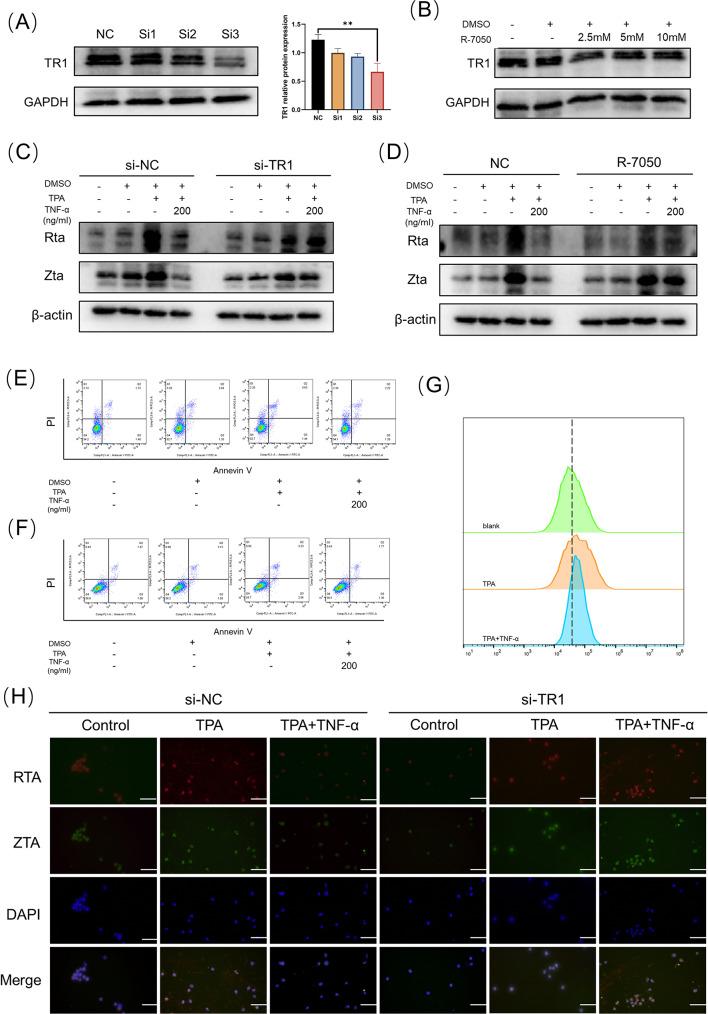
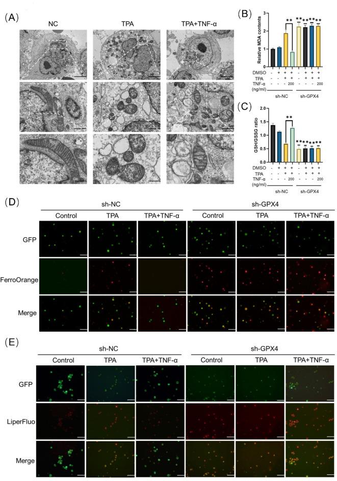
Epstein-Barr virus (EBV) is a carcinogenic γ-herpesvirus that remains latent in more than 95% of adults. The virus can undergo lytic activation when immune function is suppressed or when stimulated by drugs or pathogens. EBV reactivation poses a significant threat to human health and is closely associated with various cancers, such as Burkitt's lymphoma and nasopharyngeal carcinoma. Inhibiting EBV reactivation is a current clinical challenge. Tumour necrosis factor-α (TNF-α), an important cytokine, has different effects on various viruses. It also exerts varying effects on the same virus depending on the type of infected cell. This study aimed to investigate the impact of TNF-α on EBV reactivation and its underlying mechanisms. Our experimental research revealed that TNF-α significantly inhibits EBV reactivation and that this inhibitory effect is mediated primarily through its receptor TNFR1. Furthermore, TNF-α affects the expression of the GPX4 protein and regulates the potential ferroptosis state of cells. Using transmission electron microscopy and other methods, we observed typical characteristics of ferroptosis, such as changes in mitochondrial morphology and Fe2 + accumulation. Additionally, we established stable GPX4-knockdown cell lines, which demonstrated the crucial role of GPX4 in the process of TNF-α-mediated inhibition of EBV reactivation. Overall, TNF-α acts on the TNFR1 receptor, thereby affecting the GPX4 protein and the ferroptosis pathway to achieve its inhibitory effect on EBV reactivation. These findings provide new insights into the mechanisms of EBV reactivation and may offer new perspectives for the early treatment of EBV-related diseases.

摘要

爱泼斯坦-巴尔病毒(EBV)是一种致癌性γ疱疹病毒,在超过95%的成年人中处于潜伏状态。当免疫功能受到抑制或受到药物或病原体刺激时,该病毒可发生裂解激活。EBV再激活对人类健康构成重大威胁,并与多种癌症密切相关,如伯基特淋巴瘤和鼻咽癌。抑制EBV再激活是当前的临床挑战。肿瘤坏死因子-α(TNF-α)是一种重要的细胞因子,对各种病毒有不同的作用。它对同一病毒的作用也因受感染细胞的类型而异。本研究旨在探讨TNF-α对EBV再激活的影响及其潜在机制。我们的实验研究表明,TNF-α显著抑制EBV再激活,且这种抑制作用主要通过其受体TNFR1介导。此外,TNF-α影响GPX4蛋白的表达并调节细胞的潜在铁死亡状态。通过透射电子显微镜等方法,我们观察到了铁死亡的典型特征,如线粒体形态变化和Fe2+积累。此外,我们建立了稳定的GPX4敲低细胞系,证明了GPX4在TNF-α介导的抑制EBV再激活过程中的关键作用。总体而言,TNF-α作用于TNFR1受体,从而影响GPX4蛋白和铁死亡途径,以实现其对EBV再激活的抑制作用。这些发现为EBV再激活的机制提供了新的见解,并可能为EBV相关疾病的早期治疗提供新的视角。

https://cdn.ncbi.nlm.nih.gov/pmc/blobs/d178/12069636/0f5b00946f13/41598_2025_98679_Fig1_HTML.jpg

文献AI研究员

20分钟写一篇综述,助力文献阅读效率提升50倍。

立即体验

用中文搜PubMed

大模型驱动的PubMed中文搜索引擎

马上搜索

文档翻译

学术文献翻译模型,支持多种主流文档格式。

立即体验