Suppr超能文献

一种选择性抑制爱泼斯坦-巴尔病毒潜伏感染癌细胞生长的小分子。

A small molecule that selectively inhibits the growth of Epstein-Barr virus-latently infected cancer cells.

作者信息

Li Ying, Du Shujuan, Zhou Kun, Zhang Yulin, Chen Xiaoting, Zhu Caixia, Jia Yuping, Wang Yuyan, Zhang Daizhou, Wei Fang, Tong Yin, Cai Qiliang

机构信息

Division of Hematology, Shanghai First People's Hospital, School of Medicine & ShengYushou Center of Cell Biology and Immunology, Joint International Research Laboratory of Metabolic & Development Sciences, School of Life Sciences and Biotechnology, Shanghai Jiao Tong University, Shanghai 200240, P.R. China.

MOE/NHC/CAMS Key Laboratory of Medical Molecular Virology, Shanghai Institute of Infections Disease and Biosecurity, Shanghai Frontiers Science Center of Pathogenic Microorganisms and Infection, School of Basic Medical Sciences, Shanghai Medical College, Fudan University, Shanghai 200032, P.R. China.

出版信息

iScience. 2024 Jul 25;27(9):110581. doi: 10.1016/j.isci.2024.110581. eCollection 2024 Sep 20.

Abstract

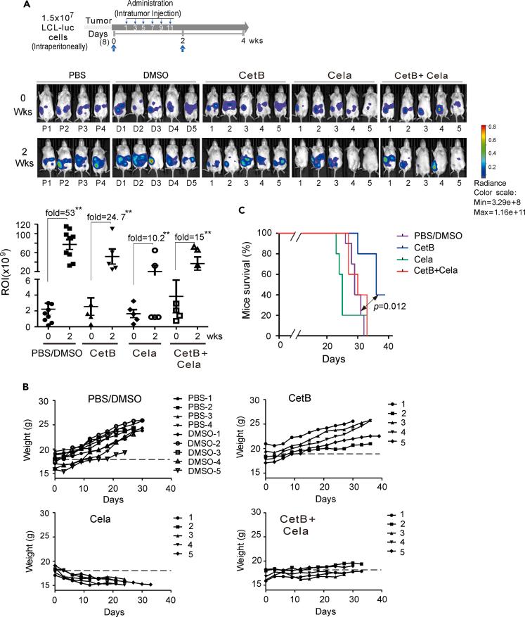
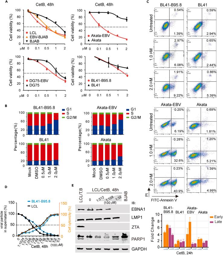
Epstein-Barr virus (EBV), an oncogenic herpesvirus, is predominantly found in the latent infection form and is highly associated with many human malignancies, which mainly have poor prognoses and no effective treatments. Here, we obtained thirteen compounds from small-molecule libraries for specific inhibition of EBV-latently infected cell growth by high-throughput screening. Among them, cetrimonium bromide (CetB) was identified to selectively inhibit the growth of different EBV-infected B lymphoma cell lines. Importantly, CetB reduced EBNA1 protein stability, activated G1 arrest and early apoptosis of EBV-latently infected cells without viral lytic reactivation, which leads to dramatically inhibit colony formation and tumor growth of EBV-infected cells and , and significantly prolong the survival of tumor-bearing mice. Overall, these findings demonstrate that CetB acts as a highly selective inhibitor of the growth of EBV-infected cells and has the potential for further development of effective therapeutic strategies specific against EBV-associated cancers.

摘要

爱泼斯坦-巴尔病毒(EBV)是一种致癌性疱疹病毒,主要以潜伏感染形式存在,与许多人类恶性肿瘤高度相关,这些肿瘤主要预后不良且没有有效的治疗方法。在此,我们通过高通量筛选从小分子文库中获得了13种化合物,用于特异性抑制EBV潜伏感染细胞的生长。其中,西曲溴铵(CetB)被确定为可选择性抑制不同EBV感染的B淋巴瘤细胞系的生长。重要的是,CetB降低了EBNA1蛋白的稳定性,激活了EBV潜伏感染细胞的G1期阻滞和早期凋亡,而不会导致病毒裂解再激活,这导致显著抑制EBV感染细胞的集落形成和肿瘤生长,并显著延长荷瘤小鼠的生存期。总体而言,这些发现表明CetB作为EBV感染细胞生长的高度选择性抑制剂,具有进一步开发针对EBV相关癌症的有效治疗策略的潜力。

https://cdn.ncbi.nlm.nih.gov/pmc/blobs/ab10/11365366/c1cb9a860240/fx1.jpg

文献AI研究员

20分钟写一篇综述,助力文献阅读效率提升50倍。

立即体验

用中文搜PubMed

大模型驱动的PubMed中文搜索引擎

马上搜索

文档翻译

学术文献翻译模型,支持多种主流文档格式。

立即体验