Suppr超能文献

血小板反应蛋白 4/整合素α2/热休克因子 1 轴通过增强癌相关成纤维细胞和肿瘤细胞之间的相互串扰促进胆囊癌的增殖和癌症干细胞样特性。

Thrombospondin 4/integrin α2/HSF1 axis promotes proliferation and cancer stem-like traits of gallbladder cancer by enhancing reciprocal crosstalk between cancer-associated fibroblasts and tumor cells.

机构信息

Department of Medical Oncology, The First Affiliated Hospital of Xi'an Jiaotong University, 277 Yanta West Road, Xi'an, 710061, Shaanxi Province, China.

Department of Hepatobiliary Surgery, The First Affiliated Hospital of Xi'an Jiaotong University, 277 Yanta West Road, Xi'an, 710061, Shaanxi Province, China.

出版信息

J Exp Clin Cancer Res. 2021 Jan 6;40(1):14. doi: 10.1186/s13046-020-01812-7.

Abstract

BACKGROUND

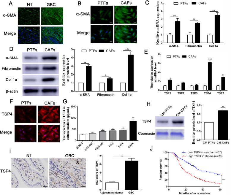
Cancer-associated fibroblasts (CAFs), the primary component of tumor stroma in tumor microenvironments, are well-known contributors to the malignant progression of gallbladder cancer (GBC). Thrombospondins (THBSs or TSPs) comprise a family of five adhesive glycoproteins that are overexpressed in many types of cancers. However, the expression and potential roles of TSPs in the crosstalk between CAFs and GBC cells has remained unclear.

METHODS

Peritumoral fibroblasts (PTFs) and CAFs were extracted from GBC tissues. Thrombospondin expression in GBC was screened by RT-qPCR. MTT viability assay, colony formation, EdU incorporation assay, flow cytometry analysis, Transwell assay, tumorsphere formation and western blot assays were performed to investigate the effects of CAF-derived TSP-4 on GBC cell proliferation, EMT and cancer stem-like features. Subcutaneous tumor formation models were established by co-implanting CAFs and GBC cells or GBC cells overexpressing heat shock factor 1 (HSF1) to evaluate the roles of TSP-4 and HSF1 in vivo. To characterize the mechanism by which TSP-4 is involved in the crosstalk between CAFs and GBC cells, the levels of a variety of signaling molecules were detected by coimmunoprecipitation, immunofluorescence staining, and ELISA assays.

RESULTS

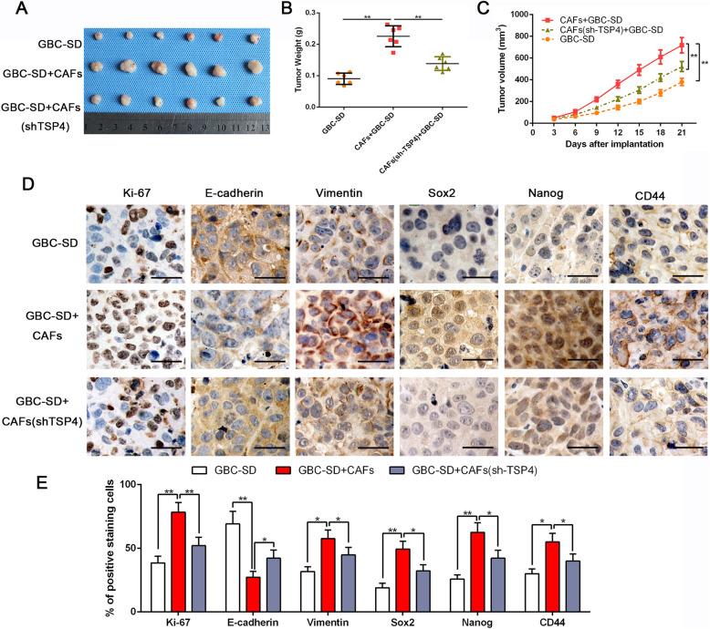
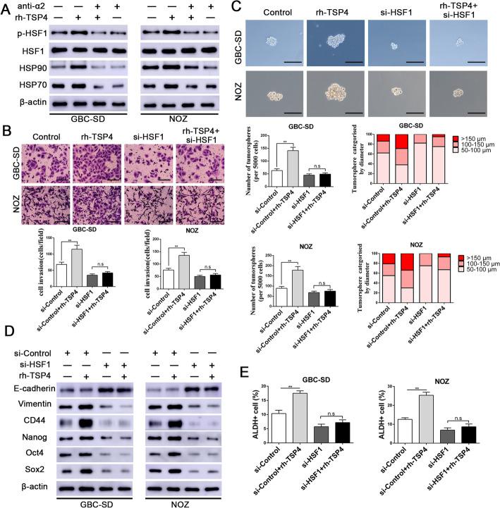
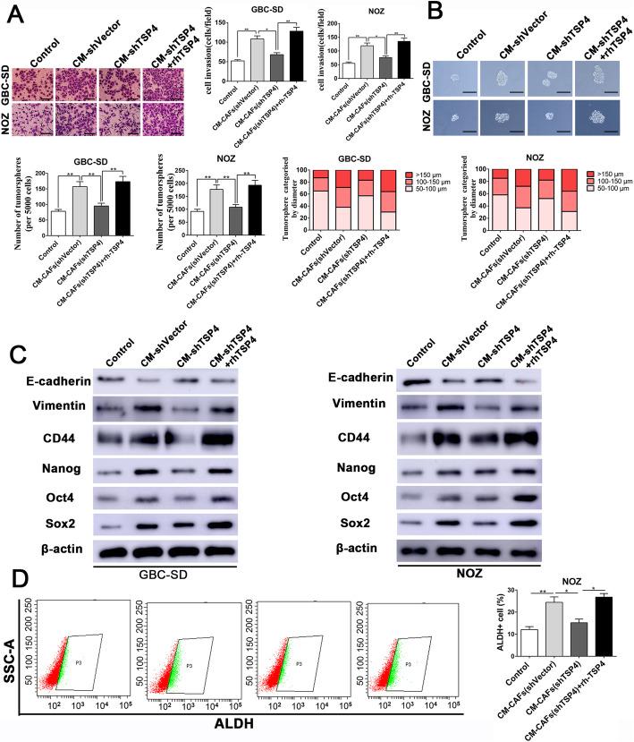
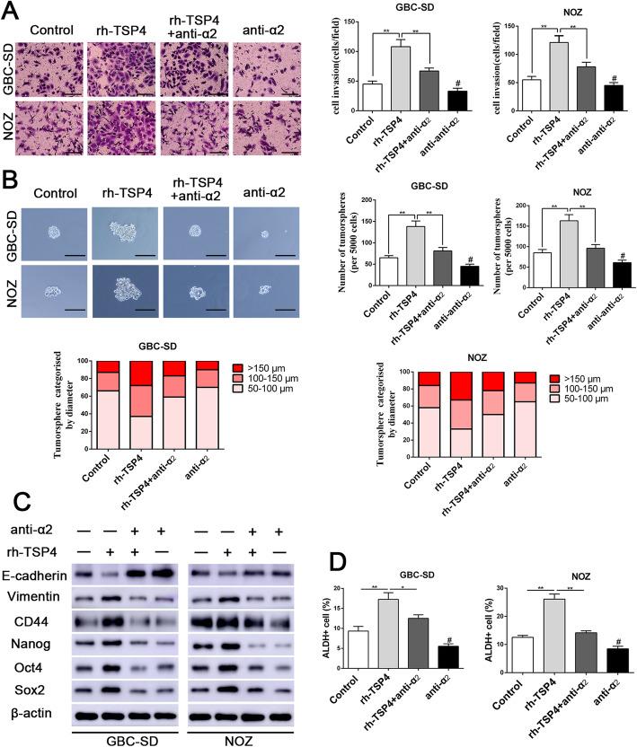
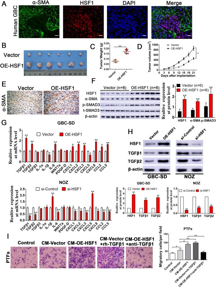
In the present study, we showed that TSP-4, as the stromal glycoprotein, is highly expressed in CAFs from GBC and that CAF-derived TSP-4 induces the proliferation, EMT and cancer stem-like features of GBC cells. Mechanistically, CAF-secreted TSP-4 binds to the transmembrane receptor integrin α2 on GBC cells to induce the phosphorylation of HSF1 at S326 and maintain the malignant phenotypes of GBC cells. Moreover, the TSP-4/integrin α2 axis-induced phosphorylation of HSF1 at S326 is mediated by Akt activation (p-Akt at S473) in GBC cells. In addition, activated HSF1 signaling increased the expression and paracrine signaling of TGF-β1 to induce the transdifferentiation of PTFs into CAFs, leading to their recruitment into GBC and increased TSP-4 expression in CAFs, thereby forming a positive feedback loop to drive the malignant progression of GBC.

CONCLUSIONS

Our data indicate that a complex TSP-4/integrin α2/HSF1/TGF-β cascade mediates reciprocal interactions between GBC cells and CAFs, providing a promising therapeutic target for gallbladder cancer patients.

摘要

背景

癌症相关成纤维细胞(CAFs)是肿瘤微环境中肿瘤基质的主要成分,是胆囊癌(GBC)恶性进展的重要贡献者。血栓素(THBSs 或 TSPs)是一种富含 5 种黏附糖蛋白的家族,在许多类型的癌症中过度表达。然而,TSPs 在 CAFs 与 GBC 细胞之间的串扰中的表达和潜在作用尚不清楚。

方法

从 GBC 组织中提取瘤周成纤维细胞(PTFs)和 CAFs。通过 RT-qPCR 筛选 GBC 中的血栓素表达。通过 MTT 活力测定、集落形成、EdU 掺入测定、流式细胞术分析、Transwell 测定、肿瘤球形成和 Western blot 测定,研究 CAF 衍生的 TSP-4 对 GBC 细胞增殖、上皮间质转化和癌症干细胞样特征的影响。通过共植入 CAFs 和 GBC 细胞或过表达热休克因子 1(HSF1)的 GBC 细胞,建立皮下肿瘤形成模型,以评估 TSP-4 和 HSF1 在体内的作用。为了描述 TSP-4 参与 CAFs 与 GBC 细胞之间串扰的机制,通过共免疫沉淀、免疫荧光染色和 ELISA 测定检测各种信号分子的水平。

结果

在本研究中,我们表明 TSP-4 作为基质糖蛋白,在 GBC 的 CAFs 中高度表达,并且 CAF 衍生的 TSP-4 诱导 GBC 细胞的增殖、上皮间质转化和癌症干细胞样特征。在机制上,CAF 分泌的 TSP-4 与 GBC 细胞上的跨膜受体整合素α2 结合,诱导 HSF1 在 S326 处磷酸化,并维持 GBC 细胞的恶性表型。此外,GBC 细胞中 Akt 激活(p-Akt 在 S473)介导 TSP-4/整合素α2 轴诱导的 HSF1 在 S326 处磷酸化。此外,激活的 HSF1 信号增加了 TGF-β1 的表达和旁分泌信号,诱导 PTFs 向 CAFs 转化,导致它们招募到 GBC 中,并增加 CAFs 中的 TSP-4 表达,从而形成一个正反馈回路,驱动 GBC 的恶性进展。

结论

我们的数据表明,TSP-4/整合素α2/HSF1/TGF-β 级联反应复杂,介导 GBC 细胞与 CAFs 之间的相互作用,为胆囊癌患者提供了有希望的治疗靶点。

https://cdn.ncbi.nlm.nih.gov/pmc/blobs/0f8e/7789630/9c30363215d1/13046_2020_1812_Fig1_HTML.jpg

文献AI研究员

20分钟写一篇综述,助力文献阅读效率提升50倍。

立即体验

用中文搜PubMed

大模型驱动的PubMed中文搜索引擎

马上搜索

文档翻译

学术文献翻译模型,支持多种主流文档格式。

立即体验