Suppr超能文献

内皮细胞 Klf2-Foxp1-TGFβ 信号介导辛伐他汀抑制病理性心脏重构的作用。

Endothelial Klf2-Foxp1-TGFβ signal mediates the inhibitory effects of simvastatin on maladaptive cardiac remodeling.

机构信息

Key Laboratory of Arrhythmias of the Ministry of Education of China, Research Center for Translational Medicine, Shanghai East Hospital, Tongji University School of Medicine, Shanghai, China.

Institute for Biomedical Engineering and Nano Science, Tongji University School of Medicine, Shanghai, China.

出版信息

Theranostics. 2021 Jan 1;11(4):1609-1625. doi: 10.7150/thno.48153. eCollection 2021.

Abstract

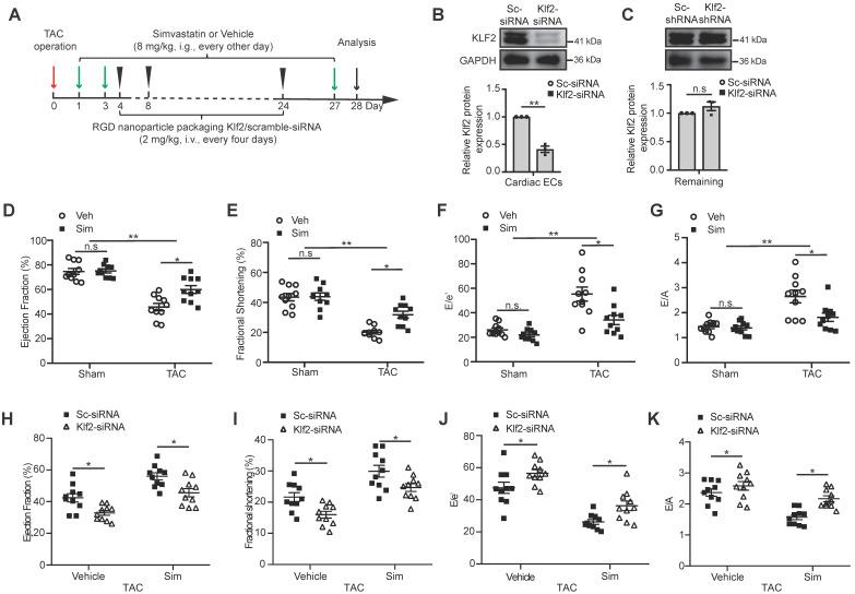
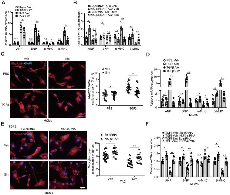
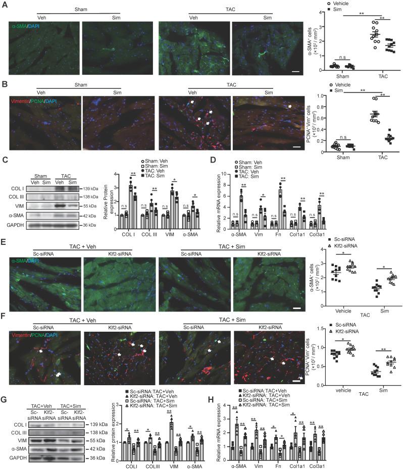
Pathological cardiac fibrosis and hypertrophy are common features of left ventricular remodeling that often progress to heart failure (HF). Endothelial cells (ECs) are the most abundant non-myocyte cells in adult mouse heart. Simvastatin, a strong inducer of Krüppel-like Factor 2 (Klf2) in ECs, ameliorates pressure overload induced maladaptive cardiac remodeling and dysfunction. This study aims to explore the detailed molecular mechanisms of the anti-remodeling effects of simvastatin. RGD-magnetic-nanoparticles were used to endothelial specific delivery of siRNA and we found absence of simvastatin's protective effect on pressure overload induced maladaptive cardiac remodeling and dysfunction after inhibition of EC-Klf2. Mechanism studies showed that EC-Klf2 inhibition reversed the simvastatin-mediated reduction of fibroblast proliferation and myofibroblast formation, as well as cardiomyocyte size and cardiac hypertrophic genes, which suggested that EC-Klf2 might mediate the anti-fibrotic and anti-hypertrophy effects of simvastatin. Similar effects were observed after Klf2 inhibition in cultured ECs. Moreover, Klf2 regulated its direct target gene TGFβ1 in ECs and mediated the protective effects of simvastatin, and inhibition of EC-Klf2 increased the expression of EC-TGFβ1 leading to simvastatin losing its protective effects. Also, EC-Klf2 was found to regulate EC-Foxp1 and loss of EC-Foxp1 attenuated the protective effects of simvastatin similar to EC-Klf2 inhibition. We conclude that cardiac microvasculature ECs are important in the modulation of pressure overload induced maladaptive cardiac remodeling and dysfunction, and the endothelial Klf2-TGFβ1 or Klf2-Foxp1-TGFβ1 pathway mediates the preventive effects of simvastatin. This study demonstrates a novel mechanism of the non-cholesterol lowering effects of simvastatin for HF prevention.

摘要

病理性心肌纤维化和肥大是左心室重构的常见特征,常进展为心力衰竭(HF)。内皮细胞(ECs)是成年小鼠心脏中最丰富的非心肌细胞。辛伐他汀是 ECs 中 Krüppel 样因子 2(Klf2)的强诱导剂,可改善压力超负荷引起的适应性心脏重构和功能障碍。本研究旨在探讨辛伐他汀抗重构作用的详细分子机制。 使用 RGD-磁性纳米粒子进行内皮细胞特异性 siRNA 递送,我们发现抑制 EC-Klf2 后,辛伐他汀对压力超负荷引起的适应性心脏重构和功能障碍不再具有保护作用。机制研究表明,EC-Klf2 抑制逆转了辛伐他汀介导的成纤维细胞增殖和肌成纤维细胞形成以及心肌细胞大小和心脏肥厚基因的减少,这表明 EC-Klf2 可能介导了辛伐他汀的抗纤维化和抗肥大作用。在培养的 EC 中抑制 Klf2 后也观察到类似的效果。此外,Klf2 调节其在 EC 中的直接靶基因 TGFβ1,并介导辛伐他汀的保护作用,抑制 EC-Klf2 增加 EC-TGFβ1 的表达,导致辛伐他汀失去保护作用。此外,发现 EC-Klf2 调节 EC-Foxp1,而 EC-Foxp1 的缺失减弱了辛伐他汀的保护作用,类似于 EC-Klf2 抑制。 我们得出结论,心脏微血管内皮细胞在调节压力超负荷引起的适应性心脏重构和功能障碍中起重要作用,内皮 Klf2-TGFβ1 或 Klf2-Foxp1-TGFβ1 通路介导了辛伐他汀的预防作用。本研究证明了辛伐他汀预防 HF 的非降胆固醇作用的新机制。

https://cdn.ncbi.nlm.nih.gov/pmc/blobs/cd80/7778601/776fce26a0a6/thnov11p1609g001.jpg

文献AI研究员

20分钟写一篇综述,助力文献阅读效率提升50倍。

立即体验

用中文搜PubMed

大模型驱动的PubMed中文搜索引擎

马上搜索

文档翻译

学术文献翻译模型,支持多种主流文档格式。

立即体验