Suppr超能文献

Sciellin 在胆囊癌增殖和中性粒细胞胞外诱捕网形成中的作用。

Role of Sciellin in gallbladder cancer proliferation and formation of neutrophil extracellular traps.

机构信息

Department of General Surgery, Xinhua Hospital Affiliated to Shanghai Jiao Tong University School of Medicine, 1665 Kongjiang Road, Shanghai, 200092, China.

Department of Biliary-Pancreatic Surgery, Renji Hospital Affliated to Shanghai Jiao Tong University School of Medicine, Shanghai, 200092, China.

出版信息

Cell Death Dis. 2021 Jan 6;12(1):30. doi: 10.1038/s41419-020-03286-z.

Abstract

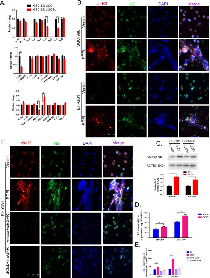
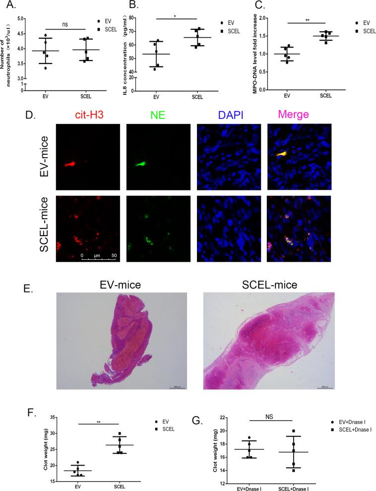
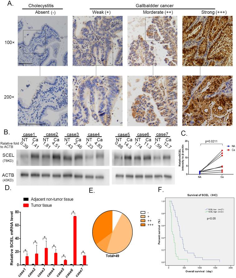
Apart from primary tumor development and metastasis, cancer-associated thrombosis is the second cause of cancer death in solid tumor malignancy. However, the mechanistic insight into the development of gallbladder cancer (GBC) and cancer-associated thrombosis remains unclear. This study aimed to investigate the mechanistic role of Sciellin (SCEL) in GBC cell proliferation and the development of venous thromboembolism. The expression level of SCEL was determined by immunohistochemical staining. Roles of SCEL in gallbladder cancer cell were determined by molecular and cell biology methods. SCEL was markedly upregulated in GBC and associated with advanced TNM stages and a poor prognosis. Furthermore, SCEL interacted with EGFR and stabilized EGFR expression that activates downstream PI3K and Akt pathway, leading to cell proliferation. In addition, SCEL induces tumor cell IL-8 production that stimulates the formation of neutrophil extracellular traps (NETs), accelerating thromboembolism. In xenografts, SCEL-expressing GBCs developed larger tumors and thrombosis compared with control cells. The present results indicate that SCEL promotes GBC cell proliferation and induces NET-associated thrombosis, thus serving as a potential therapeutic target.

摘要

除了原发性肿瘤的发展和转移,癌症相关的血栓形成是实体肿瘤恶性肿瘤导致死亡的第二大原因。然而,胆囊癌(GBC)和癌症相关血栓形成的发病机制仍不清楚。本研究旨在探讨Sciellin(SCEL)在 GBC 细胞增殖和静脉血栓栓塞发展中的作用机制。通过免疫组织化学染色来确定 SCEL 的表达水平。通过分子和细胞生物学方法来确定 SCEL 在胆囊癌细胞中的作用。SCEL 在 GBC 中明显上调,与晚期 TNM 分期和预后不良相关。此外,SCEL 与 EGFR 相互作用并稳定 EGFR 的表达,激活下游的 PI3K 和 Akt 通路,导致细胞增殖。此外,SCEL 诱导肿瘤细胞 IL-8 的产生,刺激中性粒细胞胞外诱捕网(NETs)的形成,加速血栓形成。在异种移植模型中,与对照细胞相比,表达 SCEL 的 GBC 形成了更大的肿瘤和血栓。这些结果表明,SCEL 促进 GBC 细胞增殖,并诱导 NET 相关的血栓形成,因此可能成为一个有潜力的治疗靶点。

https://cdn.ncbi.nlm.nih.gov/pmc/blobs/484e/7791032/e0f803593ea2/41419_2020_3286_Fig1_HTML.jpg

文献AI研究员

20分钟写一篇综述,助力文献阅读效率提升50倍。

立即体验

用中文搜PubMed

大模型驱动的PubMed中文搜索引擎

马上搜索

文档翻译

学术文献翻译模型,支持多种主流文档格式。

立即体验