Suppr超能文献

STING 通过 NF-κB 信号通路促进骨关节炎中的衰老、凋亡和细胞外基质降解。

STING promotes senescence, apoptosis, and extracellular matrix degradation in osteoarthritis via the NF-κB signaling pathway.

机构信息

Department of Orthopedics, The Second Affiliated Hospital and Yuying Children's Hospital of Wenzhou Medical University, Wenzhou, 325000, Zhejiang Province, China.

Key Laboratory of Orthopaedics of Zhejiang Province, Wenzhou, 325000, Zhejiang Province, China.

出版信息

Cell Death Dis. 2021 Jan 4;12(1):13. doi: 10.1038/s41419-020-03341-9.

Abstract

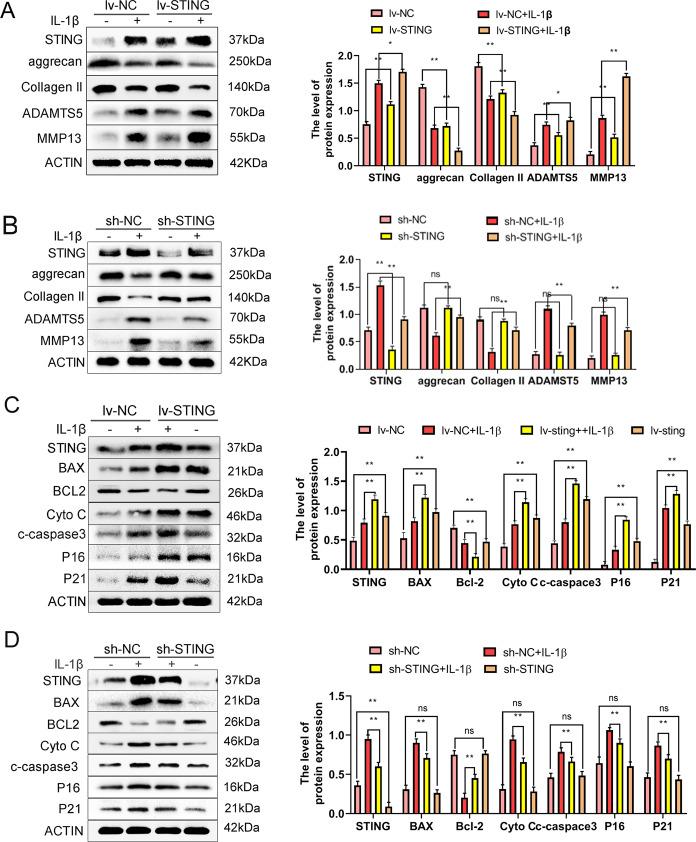
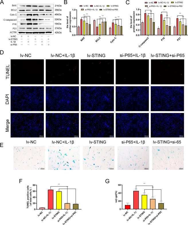
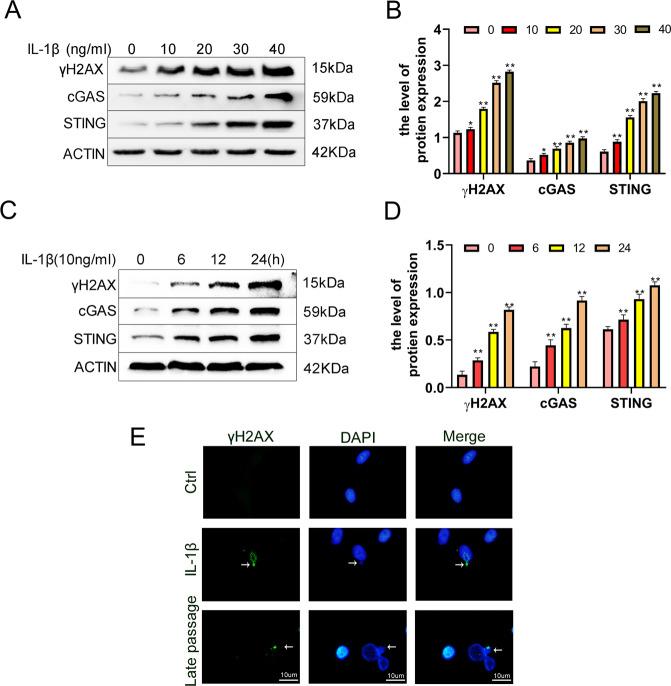
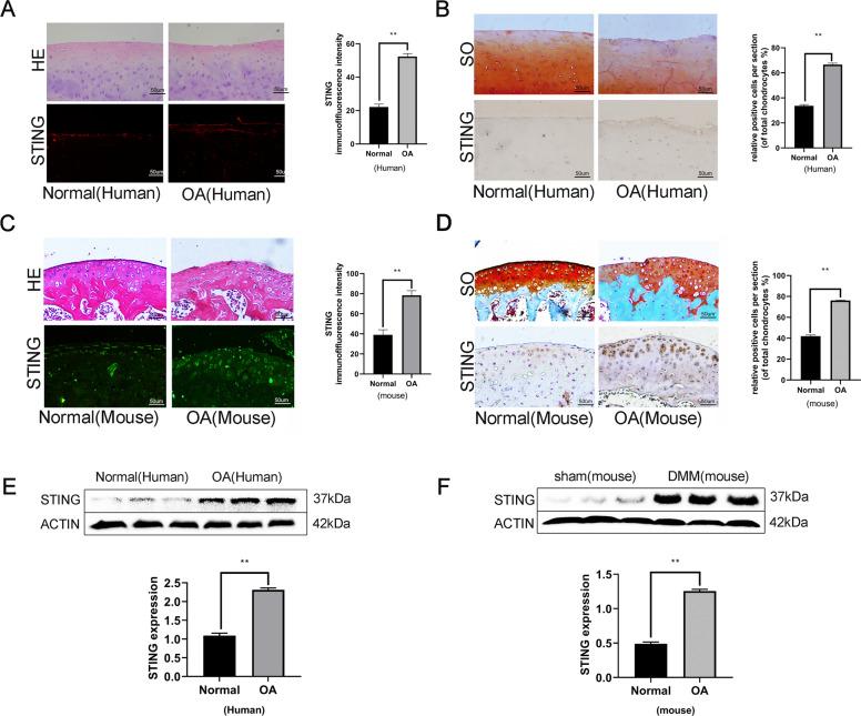
Damaged deoxyribonucleic acid (DNA) is a primary pathologic factor for osteoarthritis (OA); however, the mechanism by which DNA damage drives OA is unclear. Previous research demonstrated that the cyclic GMP-AMP synthase (cGAS)-stimulator of interferon genes (STING) participates in DNA damage response. As a result, the current study aimed at exploring the role STING, which is the major effector in the cGAS-STING signaling casacde, in OA progress in vitro, as well as in vivo. In this study, the expression of STING was evaluated in the human and mouse OA tissues, and in chondrocytes exposed to interleukin-1 beta (IL-1β). The influences of STING on the metabolism of the extracellular matrix (ECM), apoptosis, and senescence, were assessed in STING overexpressing and knocking-down chondrocytes. Moreover, the NF-κB-signaling casacde and its role in the regulatory effects of STING on ECM metabolism, apoptosis, and senescence were explored. The STING knockdown lentivirus was intra-articularly injected to evaluate its therapeutic impact on OA in mice in vivo. The results showed that the expression of STING was remarkably elevated in the human and mouse OA tissues and in chondrocytes exposed to IL-1β. Overexpression of STING promoted the expression of MMP13, as well as ADAMTS5, but suppressed the expression of Aggrecan, as well as Collagen II; it also enhanced apoptosis and senescence in chondrocytes exposed to and those untreated with IL-1β. The mechanistic study showed that STING activated NF-κB signaling cascade, whereas the blockage of NF-κB signaling attenuated STING-induced apoptosis and senescence, and ameliorated STING-induced ECM metabolism imbalance. In in vivo study, it was demonstrated that STING knockdown alleviated destabilization of the medial meniscus-induced OA development in mice. In conclusion, STING promotes OA by activating the NF-κB signaling cascade, whereas suppression of STING may provide a novel approach for OA therapy.

摘要

DNA 损伤是骨关节炎(OA)的主要病理因素;然而,DNA 损伤导致 OA 的机制尚不清楚。先前的研究表明,环鸟苷酸-腺苷酸合酶(cGAS)-干扰素基因刺激物(STING)参与 DNA 损伤反应。因此,本研究旨在探讨 STING 在 OA 体外和体内进展中的作用,STING 是 cGAS-STING 信号级联反应的主要效应物。在这项研究中,评估了 STING 在人及鼠 OA 组织和白介素-1β(IL-1β)作用下的软骨细胞中的表达。评估了 STING 过表达和敲低软骨细胞中外基质(ECM)代谢、凋亡和衰老的影响。此外,还探讨了 NF-κB 信号级联反应及其在 STING 调节 ECM 代谢、凋亡和衰老中的作用。通过关节内注射 STING 敲低慢病毒来评估其在体内对 OA 的治疗作用。结果表明,STING 在人及鼠 OA 组织和 IL-1β作用下的软骨细胞中的表达显著上调。STING 过表达促进 MMP13 和 ADAMTS5 的表达,而抑制 Aggrecan 和 Collagen II 的表达;它还增强了 IL-1β作用下和未作用下的软骨细胞的凋亡和衰老。机制研究表明,STING 激活了 NF-κB 信号级联反应,而 NF-κB 信号阻断减弱了 STING 诱导的凋亡和衰老,并改善了 STING 诱导的 ECM 代谢失衡。在体内研究中,证明了 STING 敲低减轻了内侧半月板不稳定诱导的 OA 发展。总之,STING 通过激活 NF-κB 信号级联反应促进 OA 的发生,而抑制 STING 可能为 OA 治疗提供一种新方法。

https://cdn.ncbi.nlm.nih.gov/pmc/blobs/4952/7791051/d2efa674e91d/41419_2020_3341_Fig1_HTML.jpg

文献AI研究员

20分钟写一篇综述,助力文献阅读效率提升50倍。

立即体验

用中文搜PubMed

大模型驱动的PubMed中文搜索引擎

马上搜索

文档翻译

学术文献翻译模型,支持多种主流文档格式。

立即体验