Suppr超能文献

SOX12 有助于激活 JAK2/STAT3 通路并促进食管鳞状细胞癌的恶性转化。

SOX12 contributes to the activation of the JAK2/STAT3 pathway and malignant transformation of esophageal squamous cell carcinoma.

机构信息

Department of Thoracic Surgery, Changhai Hospital, Second Military Medical University, Shanghai 200438, P.R. China.

Department of Gastroenterology, Yangpu Hospital, Tongji University School of Medicine, Shanghai 200090, P.R. China.

出版信息

Oncol Rep. 2021 Jan;45(1):129-138. doi: 10.3892/or.2020.7863. Epub 2020 Nov 19.

Abstract

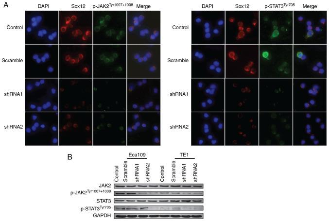
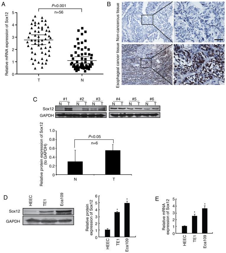
As a crucial transcription factor, sex‑determining region Y box 12 (SOX12) is closely related with tumorigenesis and malignant transformation in various malignant tumor types. To date, the specific function of SOX12 in esophageal squamous cell carcinoma (ESCC) has remained largely elusive and requires further investigation. The present study aimed to determine whether aberrant expression of SOX12 is associated with malignant development of ESCC. The expression level of SOX12 in ESCC cells and tissues was analyzed by RT‑qPCR and western blotting. Short hairpin RNA (shRNA) targeting SOX12 was transfected into ESCC cells to knock down the expression of SOX12. Colony formation and Transwell assays were used to detect viability and mobility of ESCC cells. Signaling pathway‑related proteins were assessed using western blot analysis and cellular immunofluorescence. Clinical prognosis data was analyzed by Kaplan‑Meier and Cox logistic regression. The present results revealed that SOX12 was overexpressed in ESCC cells and tissues. Knockdown of the expression of SOX12 by shRNA inhibited the colony forming efficiency, migration and invasion capacities of ESCC cells in vitro. Recombinant protein of SOX12 could restore the aggressive phenotype of ESCC cells. Furthermore, knockdown of the expression of SOX12 inhibited the activation of the Janus kinase 2 (JAK2)/signal transducer and activator of transcription 3 (STAT3) signaling pathway by decreasing the expression of the JAK2/STAT3 signaling pathway. Recombinant protein of SOX12 could recover the activation of the JAK2/STAT3 signaling pathway. Analysis of the clinical data revealed that overexpression of SOX12 indicated shorter overall survival time (OS; P=0.0341) and disease‑free survival time (DFS; P=0.04). Univariate and multivariate analysis revealed that overexpression of SOX12 was an independent factor for ESCC. In conclusion, SOX12 was revealed to serve a crucial function in sustaining the viability, as well as enhancing the motility of ESCC cells via activating the JAK2/STAT3 signaling pathway. Thus, SOX12 may potentially serve as a novel biomarker and candidate for the targeted treatment of ESCC.

摘要

作为一种关键的转录因子,性别决定区 Y 框 12(SOX12)与多种恶性肿瘤类型的肿瘤发生和恶性转化密切相关。迄今为止,SOX12 在食管鳞状细胞癌(ESCC)中的具体功能仍很大程度上难以捉摸,需要进一步研究。本研究旨在确定 SOX12 的异常表达是否与 ESCC 的恶性发展有关。通过 RT-qPCR 和 Western blot 分析 ESCC 细胞和组织中 SOX12 的表达水平。将靶向 SOX12 的短发夹 RNA(shRNA)转染到 ESCC 细胞中,敲低 SOX12 的表达。通过集落形成和 Transwell 测定检测 ESCC 细胞的活力和迁移能力。通过 Western blot 分析和细胞免疫荧光检测信号通路相关蛋白。通过 Kaplan-Meier 和 Cox 逻辑回归分析临床预后数据。本研究结果表明,SOX12 在 ESCC 细胞和组织中过表达。shRNA 敲低 SOX12 的表达抑制了 ESCC 细胞在体外的集落形成效率、迁移和侵袭能力。SOX12 的重组蛋白可恢复 ESCC 细胞的侵袭表型。此外,敲低 SOX12 的表达通过降低 JAK2/STAT3 信号通路的表达抑制了 JAK2/STAT3 信号通路的激活。SOX12 的重组蛋白可恢复 JAK2/STAT3 信号通路的激活。临床数据分析表明,SOX12 过表达表明总生存期(OS;P=0.0341)和无病生存期(DFS;P=0.04)更短。单因素和多因素分析表明,SOX12 过表达是 ESCC 的独立预后因素。总之,SOX12 通过激活 JAK2/STAT3 信号通路,在维持 ESCC 细胞活力以及增强其迁移能力方面发挥着重要作用。因此,SOX12 可能成为 ESCC 的一种新型生物标志物和治疗靶点。

https://cdn.ncbi.nlm.nih.gov/pmc/blobs/4786/7709828/4b19c24b5fbd/OR-45-01-0129-g00.jpg

文献AI研究员

20分钟写一篇综述,助力文献阅读效率提升50倍。

立即体验

用中文搜PubMed

大模型驱动的PubMed中文搜索引擎

马上搜索

文档翻译

学术文献翻译模型,支持多种主流文档格式。

立即体验