Suppr超能文献

基于质体基因组系统发育学的唇形科最新部落分类。

An updated tribal classification of Lamiaceae based on plastome phylogenomics.

机构信息

CAS Key Laboratory for Plant Diversity and Biogeography of East Asia, Kunming Institute of Botany, Chinese Academy of Sciences, Kunming, 650201, China.

Center of Excellence in Phylogeny of Living Organisms, Department of Plant Science, College of Science, University of Tehran, P.O. Box 14155-6455, Tehran, Iran.

出版信息

BMC Biol. 2021 Jan 8;19(1):2. doi: 10.1186/s12915-020-00931-z.

Abstract

BACKGROUND

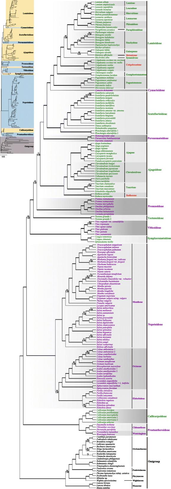
A robust molecular phylogeny is fundamental for developing a stable classification and providing a solid framework to understand patterns of diversification, historical biogeography, and character evolution. As the sixth largest angiosperm family, Lamiaceae, or the mint family, consitutes a major source of aromatic oil, wood, ornamentals, and culinary and medicinal herbs, making it an exceptionally important group ecologically, ethnobotanically, and floristically. The lack of a reliable phylogenetic framework for this family has thus far hindered broad-scale biogeographic studies and our comprehension of diversification. Although significant progress has been made towards clarifying Lamiaceae relationships during the past three decades, the resolution of a phylogenetic backbone at the tribal level has remained one of the greatest challenges due to limited availability of genetic data.

RESULTS

We performed phylogenetic analyses of Lamiaceae to infer relationships at the tribal level using 79 protein-coding plastid genes from 175 accessions representing 170 taxa, 79 genera, and all 12 subfamilies. Both maximum likelihood and Bayesian analyses yielded a more robust phylogenetic hypothesis relative to previous studies and supported the monophyly of all 12 subfamilies, and a classification for 22 tribes, three of which are newly recognized in this study. As a consequence, we propose an updated phylogenetically informed tribal classification for Lamiaceae that is supplemented with a detailed summary of taxonomic history, generic and species diversity, morphology, synapomorphies, and distribution for each subfamily and tribe.

CONCLUSIONS

Increased taxon sampling conjoined with phylogenetic analyses based on plastome sequences has provided robust support at both deep and shallow nodes and offers new insights into the phylogenetic relationships among tribes and subfamilies of Lamiaceae. This robust phylogenetic backbone of Lamiaceae will serve as a framework for future studies on mint classification, biogeography, character evolution, and diversification.

摘要

背景

构建一个稳健的分子系统发育树对于发展一个稳定的分类系统以及为理解多样化模式、历史生物地理学和特征进化提供坚实的框架至关重要。作为第六大被子植物科,唇形科或薄荷科,是芳香油、木材、观赏植物、烹饪和药用草本植物的主要来源,因此在生态、民族植物学和植物区系学方面具有非常重要的地位。由于缺乏可靠的系统发育框架,迄今为止,该科的广泛生物地理研究和多样化的理解受到了阻碍。尽管在过去的三十年中,为阐明唇形科的亲缘关系取得了重大进展,但由于遗传数据的有限可用性,在部落水平上解决系统发育主干仍然是最大的挑战之一。

结果

我们使用来自 175 个代表 79 属和 12 个亚科的 170 个分类群的 79 个质体蛋白编码基因进行了唇形科的系统发育分析,以推断部落水平的关系。最大似然法和贝叶斯分析都产生了比以前的研究更稳健的系统发育假说,并支持了所有 12 个亚科的单系性,以及对 22 个部落的分类,其中 3 个是在本研究中首次识别的。因此,我们提出了一个更新的基于系统发育信息的唇形科部落分类法,并附有每个亚科和部落的分类历史、属和种多样性、形态、共衍征和分布的详细总结。

结论

增加分类群采样并结合基于质体序列的系统发育分析,为深、浅节点提供了强有力的支持,并为唇形科部落和亚科之间的系统发育关系提供了新的见解。这个稳健的唇形科系统发育主干将作为薄荷分类、生物地理学、特征进化和多样化研究的框架。

https://cdn.ncbi.nlm.nih.gov/pmc/blobs/cd43/7796571/d8a944620429/12915_2020_931_Fig1_HTML.jpg

文献AI研究员

20分钟写一篇综述,助力文献阅读效率提升50倍。

立即体验

用中文搜PubMed

大模型驱动的PubMed中文搜索引擎

马上搜索

文档翻译

学术文献翻译模型,支持多种主流文档格式。

立即体验