Suppr超能文献

构建一个用于预测三阴性乳腺癌的 mRNA-miRNA-lncRNA 网络。

Construction of an mRNA-miRNA-lncRNA network prognostic for triple-negative breast cancer.

机构信息

Department of Breast Medical Oncology, The Cancer Hospital of the University of Chinese Academy of Sciences (Zhejiang Cancer Hospital), Institute of Basic Medicine and Cancer (IBMC), Chinese Academy of Sciences, Zhejiang Province, Hangzhou 310022, China.

Department of Colorectal Surgery, Sir Run Run Shaw Hospital, School of Medicine, Zhejiang University, Zhejiang Province, Hangzhou 310016, China.

出版信息

Aging (Albany NY). 2021 Jan 3;13(1):1153-1175. doi: 10.18632/aging.202254.

Abstract

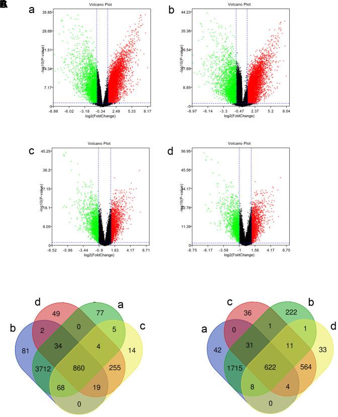
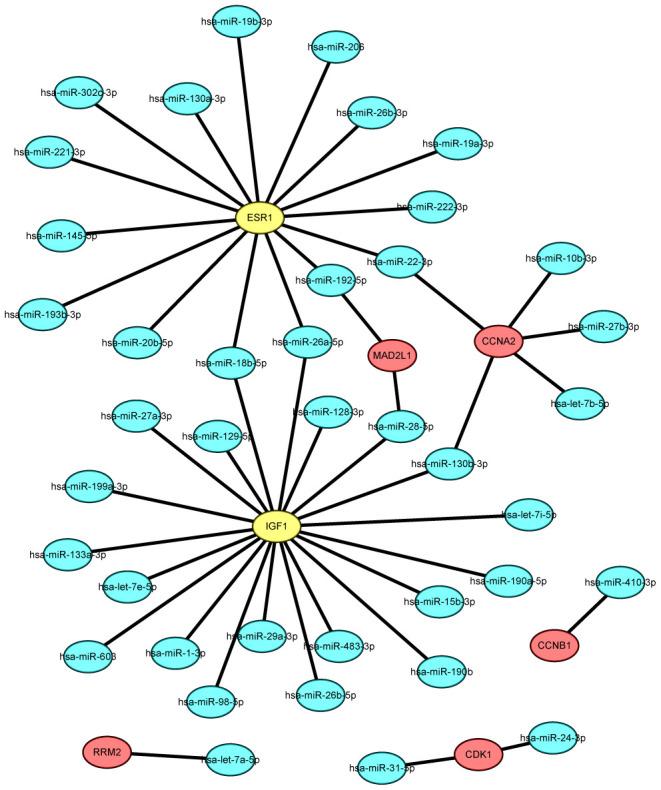
The aim of this study was to establish a novel competing endogenous RNA (ceRNA) network able to predict prognosis in patients with triple-negative breast cancer (TNBC). Differential gene expression analysis was performed using the GEO2R tool. Enrichr and STRING were used to conduct protein-protein interaction and pathway enrichment analyses, respectively. Upstream lncRNAs and miRNAs were identified using miRNet and mirTarBase, respectively. Prognostic values, expression, and correlational relationships of mRNAs, lncRNAs, and miRNAs were examined using GEPIA, starBase, and Kaplan-Meier plotter. It total, 860 upregulated and 622 downregulated differentially expressed mRNAs were identified in TNBC. Ten overexpressed and two underexpressed hub genes were screened. Next, 10 key miRNAs upstream of these key hub genes were predicted, of which six upregulated miRNAs were significantly associated with poor prognosis and four downregulated miRNAs were associated with good prognosis in TNBC. NEAT1 and MAL2 were selected as key lncRNAs. An mRNA-miRNA-lncRNA network in TNBC was constructed. Thus, we successfully established a novel mRNA-miRNA-lncRNA regulatory network, each component of which is prognostic for TNBC.

摘要

本研究旨在建立一个新的竞争性内源 RNA(ceRNA)网络,以预测三阴性乳腺癌(TNBC)患者的预后。使用 GEO2R 工具进行差异基因表达分析。使用 Enrichr 和 STRING 分别进行蛋白质-蛋白质相互作用和途径富集分析。使用 miRNet 和 mirTarBase 分别识别上游 lncRNA 和 miRNA。使用 GEPIA、starBase 和 Kaplan-Meier plotter 检查 mRNAs、lncRNAs 和 miRNAs 的预后值、表达和相关性。在 TNBC 中总共鉴定出 860 个上调和 622 个下调的差异表达 mRNAs。筛选出 10 个过表达和 2 个低表达的枢纽基因。接下来,预测了这些关键枢纽基因上游的 10 个关键 miRNA,其中 6 个上调的 miRNA 与 TNBC 的不良预后显著相关,4 个下调的 miRNA 与良好预后相关。选择 NEAT1 和 MAL2 作为关键 lncRNA。构建了 TNBC 中的 mRNA-miRNA-lncRNA 网络。因此,我们成功建立了一个新的 mRNA-miRNA-lncRNA 调控网络,其中每个成分都对 TNBC 具有预后价值。

https://cdn.ncbi.nlm.nih.gov/pmc/blobs/ae59/7835059/2a06d51268c4/aging-13-202254-g001.jpg

文献AI研究员

20分钟写一篇综述,助力文献阅读效率提升50倍。

立即体验

用中文搜PubMed

大模型驱动的PubMed中文搜索引擎

马上搜索

文档翻译

学术文献翻译模型,支持多种主流文档格式。

立即体验