Suppr超能文献

菠萝 MADS 框基因家族与早期单子叶植物花的进化。

The pineapple MADS-box gene family and the evolution of early monocot flower.

机构信息

Fujian Provincial Key Laboratory of Haixia Applied Plant Systems Biology, College of Horticulture, Fujian Agriculture and Forestry University, Fuzhou, 350002, China.

School of Urban-Rural Planning and Landscape Architecture, Xuchang University, Xuchang, 461000, China.

出版信息

Sci Rep. 2021 Jan 13;11(1):849. doi: 10.1038/s41598-020-79163-8.

Abstract

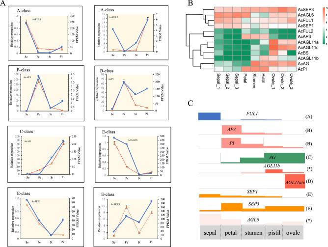
Unlike the flower of the model monocot rice, which has diverged greatly from the ancestral monocot flower, the pineapple (Ananas comosus) flower is more typical of monocot flowers. Here, we identified 43 pineapple genes containing MADS-box domains, including 11 type I and 32 type II genes. RNA-seq expression data generated from five pineapple floral organs (sepals, petals, stamens, pistils, and ovules) and quantitative real-time PCR revealed tissue-specific expression patterns for some genes. We found that AcAGL6 and AcFUL1 were mainly expressed in sepals and petals, suggesting their involvement in the regulation of these floral organs. A pineapple 'ABCDE' model was proposed based on the phylogenetic analysis and expression patterns of MADS-box genes. Unlike rice and orchid with frequent species-specific gene duplication and subsequent expression divergence, the composition and expression of the ABCDE genes were conserved in pineapple. We also found that AcSEP1/3, AcAG, AcAGL11a/b/c, and AcFUL1 were highly expressed at different stages of fruit development and have similar expression profiles, implicating these genes' role in fruit development and ripening processes. We propose that the pineapple flower can be used as a model for studying the ancestral form of monocot flowers to investigate their development and evolutionary history.

摘要

与模型单子叶植物水稻的花大相径庭,其已与祖先的单子叶植物花有了很大的不同,菠萝(Ananas comosus)花更典型的单子叶植物花。在这里,我们鉴定了 43 个含有 MADS 框结构域的菠萝基因,包括 11 个 I 型和 32 个 II 型基因。来自五个菠萝花器官(萼片、花瓣、雄蕊、雌蕊和胚珠)的 RNA-seq 表达数据和定量实时 PCR 揭示了一些基因的组织特异性表达模式。我们发现 AcAGL6 和 AcFUL1 主要在萼片和花瓣中表达,表明它们参与了这些花器官的调控。基于 MADS 框基因的系统发育分析和表达模式,提出了菠萝的“ABCDE”模型。与水稻和兰花频繁的种特异性基因复制和随后的表达分歧不同,ABCDE 基因的组成和表达在菠萝中是保守的。我们还发现 AcSEP1/3、AcAG、AcAGL11a/b/c 和 AcFUL1 在果实发育的不同阶段高度表达,具有相似的表达谱,暗示这些基因在果实发育和成熟过程中的作用。我们提出,菠萝花可以作为研究单子叶植物祖先形式的花的模型,以研究它们的发育和进化历史。

https://cdn.ncbi.nlm.nih.gov/pmc/blobs/fbc0/7806820/7c73b55ad0ba/41598_2020_79163_Fig1_HTML.jpg

文献AI研究员

20分钟写一篇综述,助力文献阅读效率提升50倍。

立即体验

用中文搜PubMed

大模型驱动的PubMed中文搜索引擎

马上搜索

文档翻译

学术文献翻译模型,支持多种主流文档格式。

立即体验