Suppr超能文献

TDP-43 和 hnRNPA1 引起的 ALS 中串联 RRM 结构域的连接诱导不稳定性和 ATP 结合。

Tethering-induced destabilization and ATP-binding for tandem RRM domains of ALS-causing TDP-43 and hnRNPA1.

机构信息

Department of Biological Sciences, Faculty of Science, National University of Singapore, 10 Kent Ridge Crescent, Singapore, 119260, Singapore.

出版信息

Sci Rep. 2021 Jan 13;11(1):1034. doi: 10.1038/s41598-020-80524-6.

Abstract

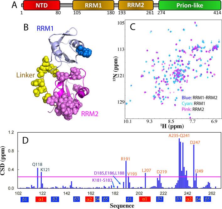
TDP-43 and hnRNPA1 contain tandemly-tethered RNA-recognition-motif (RRM) domains, which not only functionally bind an array of nucleic acids, but also participate in aggregation/fibrillation, a pathological hallmark of various human diseases including amyotrophic lateral sclerosis (ALS), frontotemporal dementia (FTD), alzheimer's disease (AD) and Multisystem proteinopathy (MSP). Here, by DSF, NMR and MD simulations we systematically characterized stability, ATP-binding and conformational dynamics of TDP-43 and hnRNPA1 RRM domains in both tethered and isolated forms. The results reveal three key findings: (1) upon tethering TDP-43 RRM domains become dramatically coupled and destabilized with Tm reduced to only 49 °C. (2) ATP specifically binds TDP-43 and hnRNPA1 RRM domains, in which ATP occupies the similar pockets within the conserved nucleic-acid-binding surfaces, with the affinity slightly higher to the tethered than isolated forms. (3) MD simulations indicate that the tethered RRM domains of TDP-43 and hnRNPA1 have higher conformational dynamics than the isolated forms. Two RRM domains become coupled as shown by NMR characterization and analysis of inter-domain correlation motions. The study explains the long-standing puzzle that the tethered TDP-43 RRM1-RRM2 is particularly prone to aggregation/fibrillation, and underscores the general role of ATP in inhibiting aggregation/fibrillation of RRM-containing proteins. The results also rationalize the observation that the risk of aggregation-causing diseases increases with aging.

摘要

TDP-43 和 hnRNPA1 都含有串联的 RNA 识别基序 (RRM) 结构域,这些结构域不仅具有结合多种核酸的功能,还参与了聚集/纤维化,这是包括肌萎缩侧索硬化症 (ALS)、额颞叶痴呆 (FTD)、阿尔茨海默病 (AD) 和多系统蛋白病 (MSP) 在内的多种人类疾病的病理标志。在这里,我们通过差示扫描荧光法 (DSF)、核磁共振 (NMR) 和分子动力学 (MD) 模拟,系统地研究了 TDP-43 和 hnRNPA1 的 RRM 结构域在串联和独立形式下的稳定性、ATP 结合和构象动力学。结果揭示了三个关键发现:(1) 串联后,TDP-43 的 RRM 结构域变得高度偶联并失稳,Tm 降低至仅 49°C。(2) ATP 特异性结合 TDP-43 和 hnRNPA1 的 RRM 结构域,其中 ATP 占据了保守的核酸结合表面内相似的口袋,与串联形式相比,与游离形式的亲和力略高。(3) MD 模拟表明,与游离形式相比,TDP-43 和 hnRNPA1 的串联 RRM 结构域具有更高的构象动力学。如 NMR 特征分析和域间相关运动分析所示,两个 RRM 结构域发生偶联。该研究解释了长期以来存在的困惑,即串联的 TDP-43 RRM1-RRM2 特别容易聚集/纤维化,并强调了 ATP 在抑制 RRM 蛋白聚集/纤维化中的普遍作用。该结果还解释了与年龄相关的聚集性疾病风险增加的观察结果。

https://cdn.ncbi.nlm.nih.gov/pmc/blobs/72fc/7806782/a04ff8241a82/41598_2020_80524_Fig1_HTML.jpg

文献AI研究员

20分钟写一篇综述,助力文献阅读效率提升50倍。

立即体验

用中文搜PubMed

大模型驱动的PubMed中文搜索引擎

马上搜索

文档翻译

学术文献翻译模型,支持多种主流文档格式。

立即体验