Suppr超能文献

孔形成 Esx 蛋白介导分枝杆菌的毒素分泌。

Pore-forming Esx proteins mediate toxin secretion by Mycobacterium tuberculosis.

机构信息

Department of Microbiology, University of Alabama at Birmingham, 845 19th Street South, Birmingham, AL, 35294, USA.

出版信息

Nat Commun. 2021 Jan 15;12(1):394. doi: 10.1038/s41467-020-20533-1.

Abstract

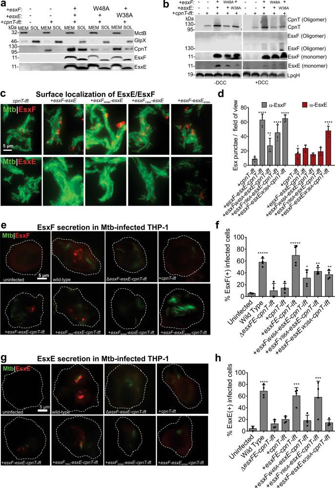
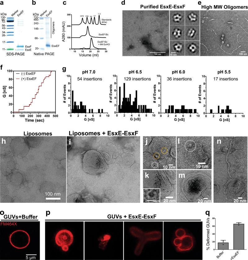
Mycobacterium tuberculosis secretes the tuberculosis necrotizing toxin (TNT) to kill host cells. Here, we show that the WXG100 proteins EsxE and EsxF are essential for TNT secretion. EsxE and EsxF form a water-soluble heterodimer (EsxEF) that assembles into oligomers and long filaments, binds to membranes, and forms stable membrane-spanning channels. Electron microscopy of EsxEF reveals mainly pentameric structures with a central pore. Mutations of both WXG motifs and of a GXW motif do not affect dimerization, but abolish pore formation, membrane deformation and TNT secretion. The WXG/GXW mutants are locked in conformations with altered thermostability and solvent exposure, indicating that the WXG/GXW motifs are molecular switches controlling membrane interaction and pore formation. EsxF is accessible on the bacterial cell surface, suggesting that EsxEF form an outer membrane channel for toxin export. Thus, our study reveals a protein secretion mechanism in bacteria that relies on pore formation by small WXG proteins.

摘要

结核分枝杆菌分泌结核坏死毒素(TNT)以杀死宿主细胞。在这里,我们表明 WXG100 蛋白 EsxE 和 EsxF 对于 TNT 的分泌是必不可少的。EsxE 和 EsxF 形成水溶性异二聚体(EsxEF),组装成寡聚体和长丝,与膜结合,并形成稳定的跨膜通道。EsxEF 的电子显微镜显示主要是具有中央孔的五聚体结构。WXG 基序和 GXW 基序的突变都不影响二聚体的形成,但会破坏孔的形成、膜的变形和 TNT 的分泌。WXG/GXW 突变体被锁定在构象中,改变了热稳定性和溶剂暴露,表明 WXG/GXW 基序是控制膜相互作用和孔形成的分子开关。EsxF 可在细菌细胞表面获得,表明 EsxEF 形成了用于毒素输出的外膜通道。因此,我们的研究揭示了一种依赖于小 WXG 蛋白形成孔的细菌蛋白分泌机制。

https://cdn.ncbi.nlm.nih.gov/pmc/blobs/dd6d/7810871/484224e76228/41467_2020_20533_Fig1_HTML.jpg

文献AI研究员

20分钟写一篇综述,助力文献阅读效率提升50倍。

立即体验

用中文搜PubMed

大模型驱动的PubMed中文搜索引擎

马上搜索

文档翻译

学术文献翻译模型,支持多种主流文档格式。

立即体验