Suppr超能文献

结核分枝杆菌毒素的分泌和转运。

Toxin secretion and trafficking by Mycobacterium tuberculosis.

机构信息

Department of Microbiology, University of Alabama at Birmingham, 609 Bevill Biomedical Research Building, 845 19th Street South, Birmingham, AL, 35294, USA.

University of Colorado Boulder, Jennie Smoly Caruthers Biotechnology Building B255, 3415 Colorado Avenue, Boulder, CO, 80303, USA.

出版信息

Nat Commun. 2021 Nov 15;12(1):6592. doi: 10.1038/s41467-021-26925-1.

Abstract

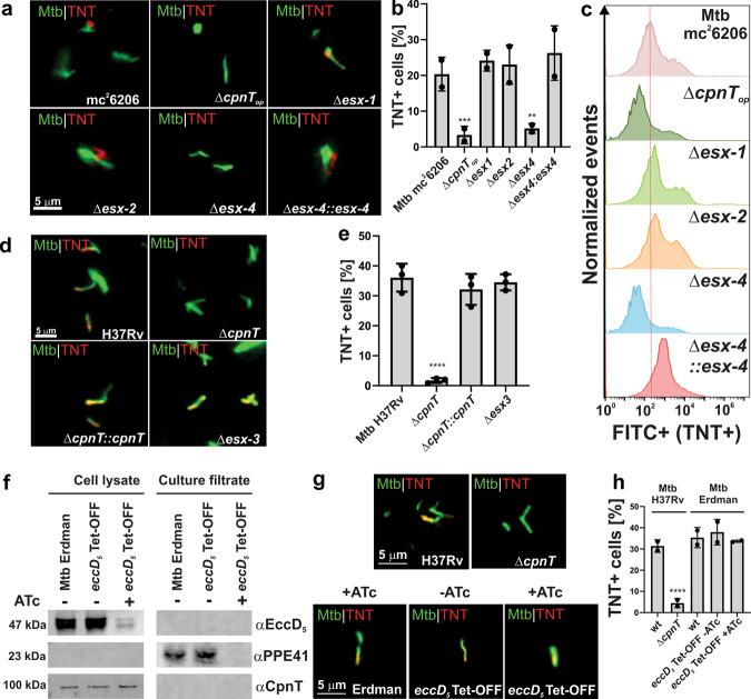
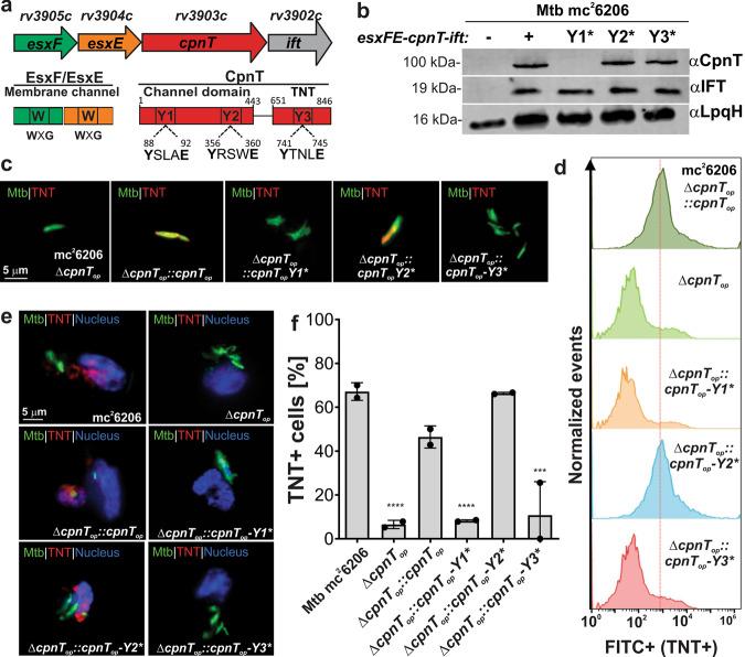
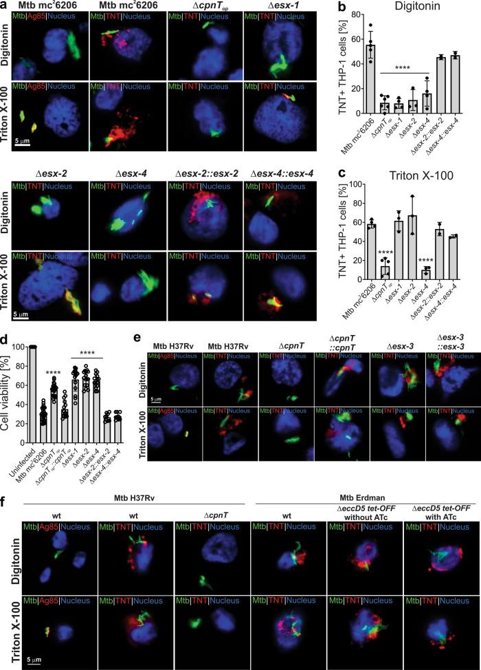
The tuberculosis necrotizing toxin (TNT) is the major cytotoxicity factor of Mycobacterium tuberculosis (Mtb) in macrophages. TNT is the C-terminal domain of the outer membrane protein CpnT and gains access to the cytosol to kill macrophages infected with Mtb. However, molecular mechanisms of TNT secretion and trafficking are largely unknown. A comprehensive analysis of the five type VII secretion systems of Mtb revealed that the ESX-4 system is required for export of CpnT and surface accessibility of TNT. Furthermore, the ESX-2 and ESX-4 systems are required for permeabilization of the phagosomal membrane in addition to the ESX-1 system. Thus, these three ESX systems need to act in concert to enable trafficking of TNT into the cytosol of Mtb-infected macrophages. These discoveries establish new molecular roles for the two previously uncharacterized type VII secretion systems ESX-2 and ESX-4 and reveal an intricate link between toxin secretion and phagosomal permeabilization by Mtb.

摘要

结核分枝杆菌坏死毒素(TNT)是分枝杆菌在巨噬细胞中的主要细胞毒性因子。TNT 是外膜蛋白 CpnT 的 C 末端结构域,可进入细胞质杀死感染分枝杆菌的巨噬细胞。然而,TNT 的分泌和运输的分子机制在很大程度上是未知的。对分枝杆菌的五个 VII 型分泌系统的全面分析表明,ESX-4 系统是 CpnT 输出和 TNT 表面可及性所必需的。此外,ESX-2 和 ESX-4 系统除了 ESX-1 系统外,还需要使吞噬体膜穿孔。因此,这三个 ESX 系统需要协同作用,才能使 TNT 运输到感染分枝杆菌的巨噬细胞的细胞质中。这些发现为以前未被表征的两种 VII 型分泌系统 ESX-2 和 ESX-4 确立了新的分子作用,并揭示了分枝杆菌毒素分泌和吞噬体穿孔之间的复杂联系。

https://cdn.ncbi.nlm.nih.gov/pmc/blobs/dee7/8593097/e815642ef9bb/41467_2021_26925_Fig1_HTML.jpg

文献AI研究员

20分钟写一篇综述,助力文献阅读效率提升50倍。

立即体验

用中文搜PubMed

大模型驱动的PubMed中文搜索引擎

马上搜索

文档翻译

学术文献翻译模型,支持多种主流文档格式。

立即体验