Suppr超能文献

IL20RA 信号增强了乳腺癌的干性并促进了免疫抑制微环境的形成。

IL20RA signaling enhances stemness and promotes the formation of an immunosuppressive microenvironment in breast cancer.

机构信息

School of Medicine, Nankai University, 94 Weijin Road, Tianjin, PR China.

Tianjin's Clinical Research Center for Cancer, Tianjin, PR China.

出版信息

Theranostics. 2021 Jan 1;11(6):2564-2580. doi: 10.7150/thno.45280. eCollection 2021.

Abstract

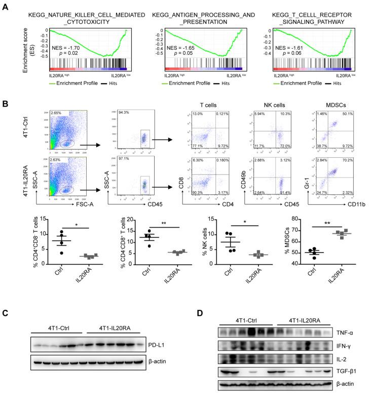
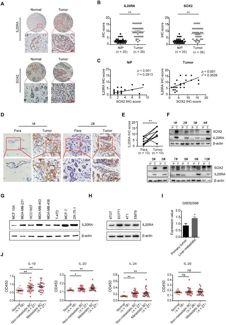
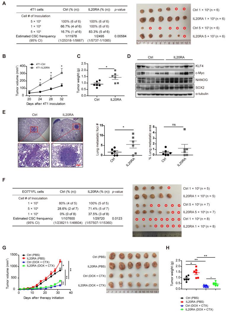
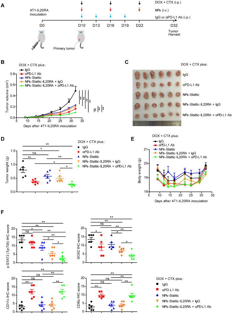
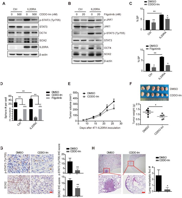
Tumor microenvironment interacts with tumor cells to regulate their stemness properties through various cytokines and cytokine receptors. Previous studies revealed the possible role of interleukin 20 receptor subunit alpha (IL20RA) signaling in the progression of several types of tumors. However, its regulatory effects on the stemness and the microenvironment of breast cancer need to be studied. Immunohistochemical staining and western blot analysis were used to evaluate the association between IL20RA and SOX2 in breast tumors and noncancerous tissues. Enzyme-linked immunosorbent assay and TCGA dataset analysis were performed to determine the function of IL20RA signaling in breast cancer progression. Gain- and loss-of-function methods were performed to examine the effects of IL20RA on the stemness of breast cancer cells. The stemness features were analyzed by detecting the expression of core stemness genes, side population (SP), sphere formation ability, and aldehyde dehydrogenase (ALDH) activity. Flow cytometric analysis was applied to detect the changes of tumor-infiltration lymphocytes in tumor tissues in mice. Based on the relevant molecular mechanisms elucidated in this study, a novel IL20RA-targeted liposomal nanoparticle encapsulating the signal transducer and activator of transcription 3 (STAT3) inhibitor stattic (NP-Stattic-IL20RA) was synthesized. These NPs were combined with anti-programmed death ligand 1 (PD-L1) antibody and chemotherapy to inhibit the development of breast tumors in mice. IL20RA is highly expressed in human breast cancers and is positively associated with the SOX2 expression. IL20RA increases the SP and ALDH proportions of breast cancer cells, enhances the sphere formation ability, and promotes the expression of core stemness genes, such as and , as well as increases chemoresistance of breast cancer cells. IL20RA promotes the tumor-initiating ability and lung metastasis of breast cancer cells . In addition, IL20RA activates the Janus kinase 1 (JAK1)-STAT3-SOX2 signaling pathway, leading to increased expression of PD-L1 and reduced recruitment of anti-cancer lymphocytes, including CD8 T cells and natural killer cells. Meanwhile, IL20RA signaling enhances the proportion of myeloid-derived suppressor cells. Combined with anti-PD-L1 antibody and NPs-Stattic-IL20RA, the chemotherapeutic efficacy was increased in breast cancer mouse models . Collectively, our results reveal that the IL20RA pathway is a novel signaling pathway involved in promoting the stemness features of breast cancer along with the formation of a tumor-favorable immune microenvironment. Targeting the IL20RA population with STAT3 signaling inhibition combined with anti-PD-L1 antibody can increase the therapeutic efficacy of chemotherapeutic agents for breast cancer. This study thus introduces a promising novel strategy for breast cancer therapy.

摘要

肿瘤微环境通过各种细胞因子和细胞因子受体与肿瘤细胞相互作用,调节其干性特性。先前的研究表明白细胞介素 20 受体亚单位 α(IL20RA)信号在多种类型肿瘤的进展中可能起作用。然而,其对乳腺癌干性和微环境的调节作用仍需研究。免疫组织化学染色和 Western blot 分析用于评估乳腺癌肿瘤和非肿瘤组织中 IL20RA 与 SOX2 之间的关联。酶联免疫吸附试验和 TCGA 数据集分析用于确定 IL20RA 信号在乳腺癌进展中的作用。通过 gain-和 loss-of-function 方法研究 IL20RA 对乳腺癌细胞干性的影响。通过检测核心干性基因的表达、侧群(SP)、球体形成能力和醛脱氢酶(ALDH)活性来分析干性特征。流式细胞术分析用于检测小鼠肿瘤组织中浸润性淋巴细胞的变化。基于本研究中阐明的相关分子机制,合成了一种新型 IL20RA 靶向脂质体纳米颗粒,该纳米颗粒包裹信号转导和转录激活因子 3(STAT3)抑制剂 stattic(NP-Stattic-IL20RA)。这些 NPs 与抗程序性死亡配体 1(PD-L1)抗体和化疗联合使用,以抑制小鼠乳腺癌的发展。IL20RA 在人乳腺癌中高表达,与 SOX2 表达呈正相关。IL20RA 增加乳腺癌细胞的 SP 和 ALDH 比例,增强球体形成能力,促进核心干性基因如和的表达,并增加乳腺癌细胞的化疗耐药性。IL20RA 促进乳腺癌细胞的肿瘤起始能力和肺转移。此外,IL20RA 激活 Janus 激酶 1(JAK1)-STAT3-SOX2 信号通路,导致 PD-L1 表达增加,抗癌淋巴细胞(包括 CD8 T 细胞和自然杀伤细胞)募集减少,同时,IL20RA 信号增强髓系来源抑制细胞的比例。联合抗 PD-L1 抗体和 NPs-Stattic-IL20RA,可增加乳腺癌小鼠模型的化疗疗效。总之,我们的研究结果表明,IL20RA 通路是一种新的信号通路,可促进乳腺癌的干性特征,并形成有利于肿瘤的免疫微环境。用 STAT3 信号抑制靶向 IL20RA 群体联合抗 PD-L1 抗体可以增加化疗药物治疗乳腺癌的疗效。因此,该研究为乳腺癌治疗提供了一种有前景的新策略。

https://cdn.ncbi.nlm.nih.gov/pmc/blobs/4adb/7806486/4186ed785799/thnov11p2564g001.jpg

文献AI研究员

20分钟写一篇综述,助力文献阅读效率提升50倍。

立即体验

用中文搜PubMed

大模型驱动的PubMed中文搜索引擎

马上搜索

文档翻译

学术文献翻译模型,支持多种主流文档格式。

立即体验