Suppr超能文献

阻断去泛素化酶 PSMD14 通过拮抗 E2F1/Akt/SOX2 介导的干性克服头颈部鳞状细胞癌的化疗耐药性。

Blockade of deubiquitinating enzyme PSMD14 overcomes chemoresistance in head and neck squamous cell carcinoma by antagonizing E2F1/Akt/SOX2-mediated stemness.

机构信息

Department of Maxillofacial and Otorhinolaryngological Oncology, Tianjin Medical University Cancer Institute and Hospital, Key Laboratory of Cancer Prevention and Therapy, Tianjin Cancer Institute, National Clinical Research Center of Cancer, Tianjin 300060, China.

Department of Ear, Nose and Throat, Tianjin Hospital, Tianjin 300211, China.

出版信息

Theranostics. 2021 Jan 1;11(6):2655-2669. doi: 10.7150/thno.48375. eCollection 2021.

Abstract

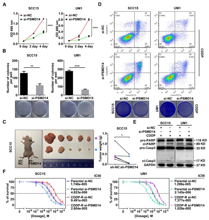
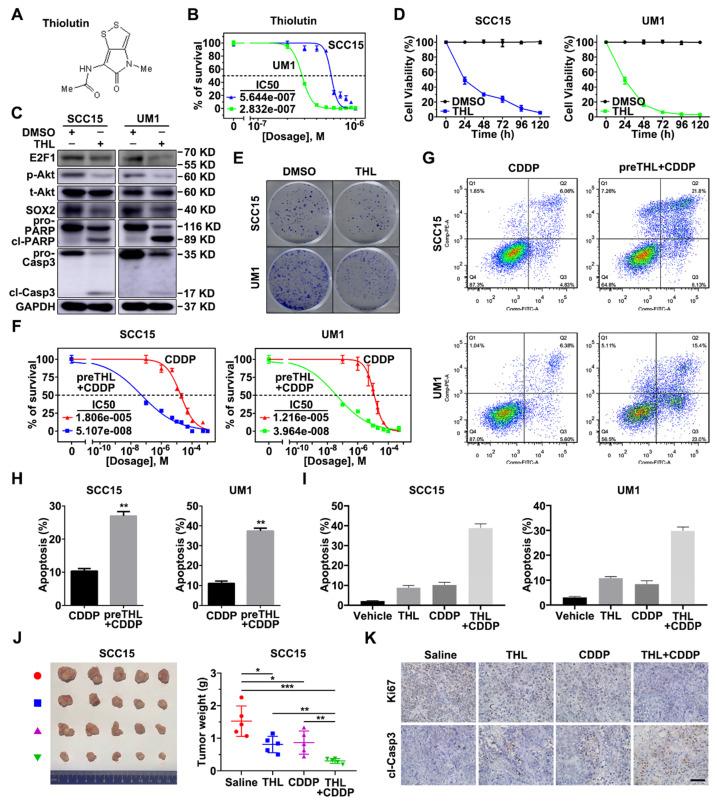
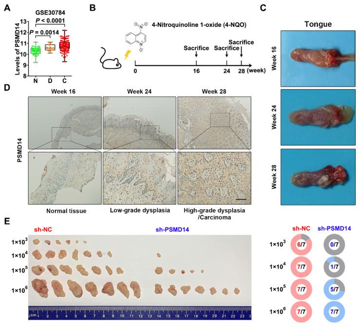
Increasing evidence reveals a close relationship between deubiquitinating enzymes (DUBs) and cancer progression. In this study, we attempted to identify the roles and mechanisms of critical DUBs in head and neck squamous cell carcinoma (HNSCC). Bioinformatics analysis was performed to screen differentially expressed novel DUBs in HNSCC. Immunohistochemistry assay was used to measure the expression of DUB PSMD14 in HNSCC specimens and adjacent normal tissues. The level of PSMD14 in HNSCC tumorigenesis was investigated using a 4-NQO-induced murine HNSCC model. The function of PSMD14 was determined through loss-of-function assays. Chromatin immunoprecipitation, immunoprecipitation and ubiquitination assay were conducted to explore the potential mechanism of PSMD14. The anti-tumor activity of PSMD14 inhibitor Thiolutin was assessed by and experiments. We identified PSMD14 as one of significantly upregulated DUBs in HNSCC tissues. Aberrant expression of PSMD14 was associated with tumorigenesis and malignant progression of HNSCC and further indicated poor prognosis. The results of and experiments demonstrated PSMD14 depletion significantly undermined HNSCC growth, chemoresistance and stemness. Mechanically, PSMD14 inhibited the ubiquitination and degradation of E2F1 to improve the activation of Akt pathway and the transcription of SOX2. Furthermore, PSMD14 inhibitor Thiolutin exhibited a potent anti-tumor effect on HNSCC and by impairing DUB activity of PSMD14. Our findings demonstrate the role and mechanism of PSMD14 in HNSCC, and provide a novel and promising target for diagnosis and clinical therapy of HNSCC.

摘要

越来越多的证据表明去泛素化酶(DUBs)与癌症进展密切相关。在这项研究中,我们试图确定关键 DUB 在头颈部鳞状细胞癌(HNSCC)中的作用和机制。通过生物信息学分析筛选 HNSCC 中差异表达的新型 DUB。免疫组织化学检测 DUB PSMD14 在 HNSCC 标本和相邻正常组织中的表达。使用 4-NQO 诱导的小鼠 HNSCC 模型研究 PSMD14 在 HNSCC 发生中的水平。通过功能丧失实验确定 PSMD14 的功能。通过染色质免疫沉淀、免疫沉淀和泛素化实验探索 PSMD14 的潜在机制。通过 和 实验评估 PSMD14 抑制剂 Thiolutin 的抗肿瘤活性。我们鉴定出 PSMD14 是 HNSCC 组织中显著上调的 DUB 之一。PSMD14 的异常表达与 HNSCC 的发生和恶性进展有关,并进一步提示预后不良。 和 实验结果表明 PSMD14 耗竭显著破坏 HNSCC 生长、化疗耐药性和干性。从机制上讲,PSMD14 抑制 E2F1 的泛素化和降解,从而改善 Akt 通路的激活和 SOX2 的转录。此外,PSMD14 抑制剂 Thiolutin 通过损害 PSMD14 的 DUB 活性,对头颈部鳞状细胞癌的 和 表现出强大的抗肿瘤作用。我们的研究结果表明 PSMD14 在 HNSCC 中的作用和机制,并为 HNSCC 的诊断和临床治疗提供了一个新的有前途的靶点。

https://cdn.ncbi.nlm.nih.gov/pmc/blobs/db8c/7806466/8c52af30838a/thnov11p2655g001.jpg

文献AI研究员

20分钟写一篇综述,助力文献阅读效率提升50倍。

立即体验

用中文搜PubMed

大模型驱动的PubMed中文搜索引擎

马上搜索

文档翻译

学术文献翻译模型,支持多种主流文档格式。

立即体验