Suppr超能文献

CatSper 通道在弱精症发病机制中的作用及针刺样治疗对弱精症的疗效。

Roles of CatSper channels in the pathogenesis of asthenozoospermia and the therapeutic effects of acupuncture-like treatment on asthenozoospermia.

机构信息

Neuroscience Research Institute, Peking University; Department of Neurobiology, School of Basic Medical Sciences, Peking University Health Science Center; Key Laboratory for Neuroscience, Ministry of Education of China & National Health Commission of China, Beijing 100191, China.

Department of Urology, the Third Hospital, Peking University, Beijing 100191, China.

出版信息

Theranostics. 2021 Jan 1;11(6):2822-2844. doi: 10.7150/thno.51869. eCollection 2021.

Abstract

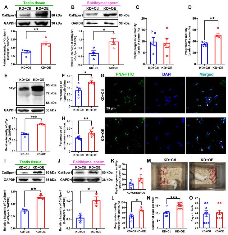
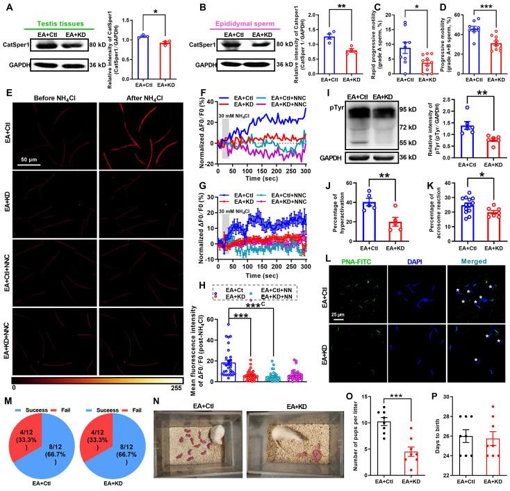
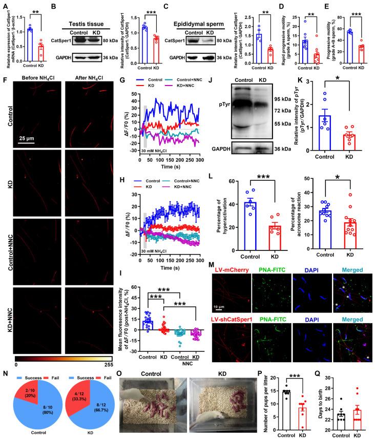
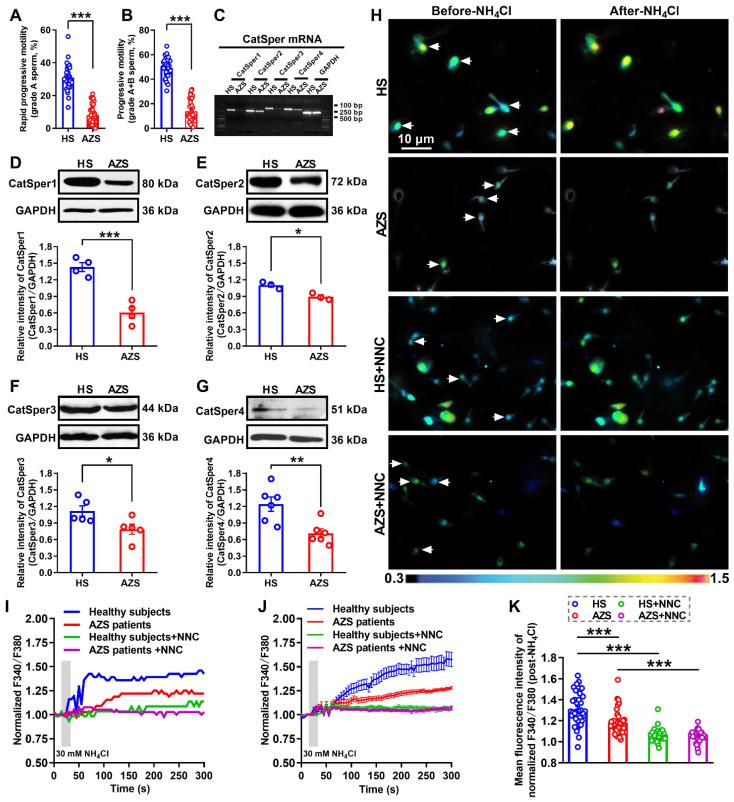
Idiopathic asthenozoospermia (iAZS) is one of the major causes of male infertility and has no effective therapeutic treatment. Understanding the potential mechanisms that cause it may be helpful in seeking novel targets and treatment strategies for overcoming the problem of low sperm motility in iAZS individuals. Computer-assisted semen analysis (CASA) was utilized to assess the sperm motility. RT-qPCR, Western blot, immunofluorescence staining, and calcium imaging analysis were performed to examine the expression and function of CatSper channels. Hyperactivation and acrosome reaction were used to evaluate the functional characteristics of epididymal sperm. fertility assay was applied to determine the fertility of rats. CatSper1 knockdown and overexpression experiments were performed to confirm the roles of CatSper channels in the pathogenesis of iAZS and the therapeutic effects of electroacupuncture (EA) treatment on AZS model rats. Here, we reported a functional down-regulation of CatSper channel from CatSper1 to CatSper 4 in the sperm of both iAZS patients and ornidazole (ORN)-induced AZS model rats, and an impaired sperm function characterized by a reduction of protein tyrosine phosphorylation, hyperactivation, and acrosome reaction in the epididymal sperm of AZS rats. Knockdown of CatSper1 in the testis tissues is sufficient to induce AZS in normal rats, and this action was validated by the reversal effects of CatSper1 overexpression. Transcutaneous electrical acupoint stimulation (TEAS) and electroacupuncture (EA) at 2 Hz frequency improve the sperm motility via enhancing the functional expression of CatSper channels in the sperm. Gene silencing in the sperm abolishes the therapeutic effects of 2 Hz-EA treatment on AZS rats. We conclude that a functional down-regulation of CatSper channel in the sperm may be a contributor or a downstream indicator for a portion of AZS, especially iAZS, while 2 Hz-TEAS or EA treatment has a therapeutic effect on iAZS through inducing the functional up-regulation of CatSper channels in the sperm. This study provides a novel mechanism for the pathogenesis of some AZS especially iAZS, and presents a potential therapeutic target of CatSper for iAZS treatment. Acupuncture treatment like TEAS may be used as a promising complementary and alternative medicine (CAM) therapy for male infertility caused by iAZS in clinical practice.

摘要

特发性弱精症(iAZS)是男性不育的主要原因之一,目前尚无有效的治疗方法。了解导致 iAZS 的潜在机制可能有助于寻找新的靶点和治疗策略,以克服 iAZS 个体精子运动能力低下的问题。计算机辅助精液分析(CASA)用于评估精子运动能力。通过 RT-qPCR、Western blot、免疫荧光染色和钙成像分析来检测 CatSper 通道的表达和功能。通过超激活和顶体反应来评估附睾精子的功能特征。应用生育力测定来确定大鼠的生育力。进行 CatSper1 敲低和过表达实验,以确认 CatSper 通道在 iAZS 发病机制中的作用以及电针对 AZS 模型大鼠的治疗效果。在这里,我们报道了 CatSper 通道从 CatSper1 到 CatSper4 在 iAZS 患者和奥硝唑(ORN)诱导的 AZS 模型大鼠精子中的功能下调,以及附睾精子中蛋白酪氨酸磷酸化减少、超激活和顶体反应受损为特征的精子功能障碍。睾丸组织中 CatSper1 的敲低足以诱导正常大鼠发生 AZS,并且通过 CatSper1 过表达的逆转作用验证了这一作用。2Hz 经皮穴位电刺激(TEAS)和电针对 2Hz 频率的刺激通过增强精子中 CatSper 通道的功能表达来提高精子运动能力。在精子中进行基因沉默会消除 2Hz-EA 治疗对 AZS 大鼠的治疗效果。我们得出结论,精子中 CatSper 通道的功能下调可能是部分 AZS,特别是 iAZS 的致病因素或下游指标,而 2Hz-TEAS 或 EA 治疗通过诱导精子中 CatSper 通道的功能上调对 iAZS 具有治疗作用。这项研究为部分 AZS,特别是 iAZS 的发病机制提供了一个新的机制,并为 iAZS 治疗提供了 CatSper 的潜在治疗靶点。像 TEAS 这样的针刺治疗可能在临床上作为治疗由 iAZS 引起的男性不育的一种有前途的补充和替代医学(CAM)疗法。

https://cdn.ncbi.nlm.nih.gov/pmc/blobs/0384/7806476/1275025f1cf9/thnov11p2822g001.jpg

文献AI研究员

20分钟写一篇综述,助力文献阅读效率提升50倍。

立即体验

用中文搜PubMed

大模型驱动的PubMed中文搜索引擎

马上搜索

文档翻译

学术文献翻译模型,支持多种主流文档格式。

立即体验