Suppr超能文献

Klotho 通过靶向肾小管细胞中线粒体功能障碍和细胞衰老来延缓肾纤维化。

Klotho retards renal fibrosis through targeting mitochondrial dysfunction and cellular senescence in renal tubular cells.

机构信息

State Key Laboratory of Organ Failure Research, National Clinical Research Center of Kidney Disease, Division of Nephrology, Nanfang Hospital, Southern Medical University, Guangzhou, China.

Bioland Laboratory (Guangzhou Regenerative Medicine and Health Guangdong Laboratory), Guangzhou, China.

出版信息

Physiol Rep. 2021 Jan;9(2):e14696. doi: 10.14814/phy2.14696.

Abstract

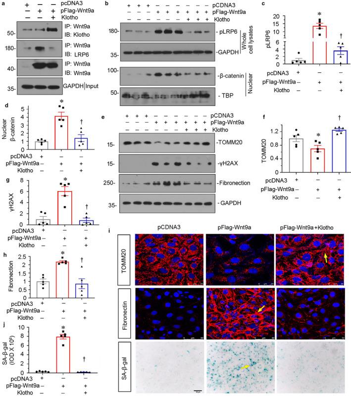
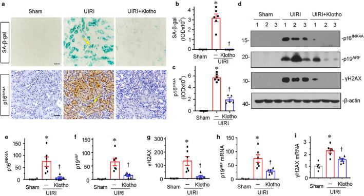
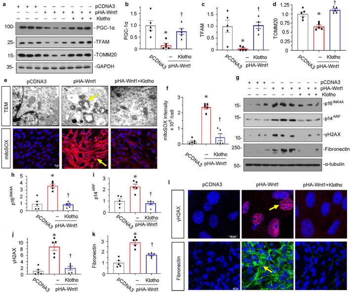
Chronic kidney disease (CKD) has a high prevalence worldwide and is an intricate issue to whole medical society. Renal fibrosis is the common pathological feature for various kinds of CKD. As an anti-aging protein, Klotho is predominantly expressed in renal tubular epithelial cells. Reports show Klotho could retard age-related renal fibrosis. Mitochondrial dysfunction plays an important role in cellular senescence. However, the role of Klotho in mitochondrial dysfunction in CKD has not yet been determined. In this study, we treated unilateral ischemia-reperfusion (UIRI) mice and cultured human renal tubular epithelial cells (HKC-8) with Klotho. We assessed renal fibrosis, cellular senescence, and Wnt/β-catenin signaling. We also focused on mitochondrial function assessment. In UIRI mice, ectopic expression of Klotho greatly retarded fibrotic lesions and the activation of Wnt/β-catenin signaling. Interestingly, Klotho significantly preserved mitochondrial mass, inhibited mitochondrial reactive oxygen species (ROS) production and restored the expression of mitochondrial respiration chain complex subunits. Consequently, Klotho restrained cellular senescence. In HKC-8 cells, Klotho significantly inhibited Wnt1- and Wnt9a-induced mitochondrial injury, cellular senescence, and fibrotic lesions. These results suggest Klotho has a protective role in renal function through targeted protection on mitochondria. This further broads the understanding of the beneficial efficacies of Klotho in CKD.

摘要

慢性肾脏病(CKD)在全球范围内患病率很高,是整个医学界关注的复杂问题。肾纤维化是各种 CKD 的共同病理特征。Klotho 作为一种抗衰老蛋白,主要表达于肾小管上皮细胞。有报道称 Klotho 可延缓与年龄相关的肾纤维化。线粒体功能障碍在细胞衰老中起重要作用。然而,Klotho 在 CKD 中线粒体功能障碍中的作用尚未确定。在本研究中,我们用 Klotho 处理单侧缺血再灌注(UIRI)小鼠和人肾小管上皮细胞(HKC-8),评估肾纤维化、细胞衰老和 Wnt/β-catenin 信号通路。我们还关注线粒体功能评估。在 UIRI 小鼠中,Klotho 的异位表达极大地延缓了纤维化损伤和 Wnt/β-catenin 信号通路的激活。有趣的是,Klotho 显著保留了线粒体质量,抑制了线粒体活性氧(ROS)的产生,并恢复了线粒体呼吸链复合物亚基的表达。因此,Klotho 抑制了细胞衰老。在 HKC-8 细胞中,Klotho 显著抑制了 Wnt1 和 Wnt9a 诱导的线粒体损伤、细胞衰老和纤维化损伤。这些结果表明,Klotho 通过对线粒体的靶向保护,在肾功能中发挥保护作用。这进一步拓宽了对 Klotho 在 CKD 中有益作用的理解。

https://cdn.ncbi.nlm.nih.gov/pmc/blobs/59f8/7814487/f4d30ed6b597/PHY2-9-e14696-g001.jpg

文献AI研究员

20分钟写一篇综述,助力文献阅读效率提升50倍。

立即体验

用中文搜PubMed

大模型驱动的PubMed中文搜索引擎

马上搜索

文档翻译

学术文献翻译模型,支持多种主流文档格式。

立即体验