Suppr超能文献

Brahma 相关基因-1 通过 Wnt/β-连环蛋白/自噬轴促进肾小管衰老和肾纤维化。

Brahma-related gene-1 promotes tubular senescence and renal fibrosis through Wnt/β-catenin/autophagy axis.

机构信息

Department of Nephrology, Zhujiang Hospital, Southern Medical University, Guangzhou 510280, China.

Department of Laboratory Medicine, Zhujiang Hospital, Southern Medical University, Guangzhou 510280, China.

出版信息

Clin Sci (Lond). 2021 Aug 13;135(15):1873-1895. doi: 10.1042/CS20210447.

Abstract

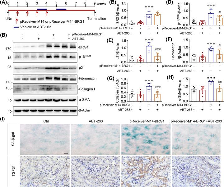
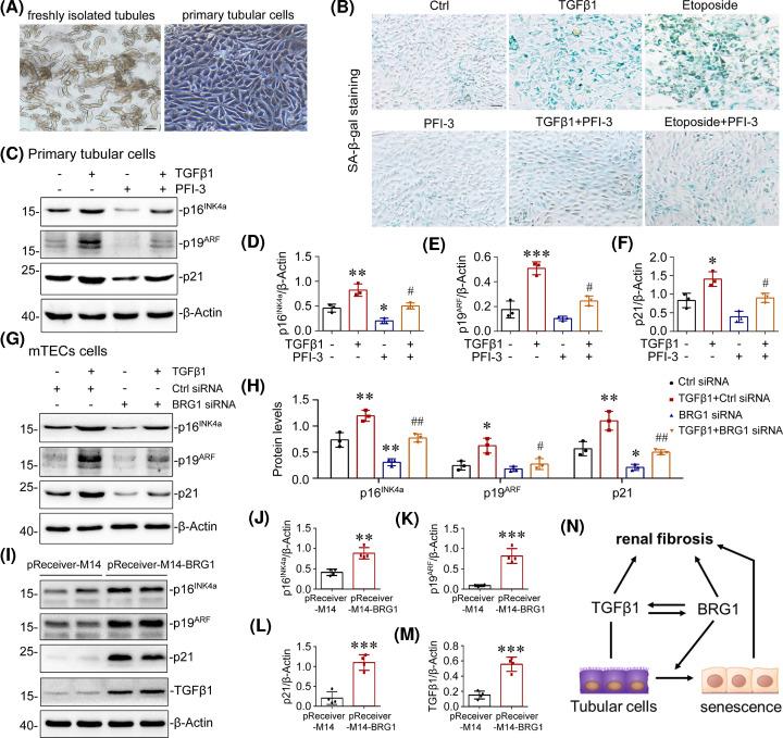
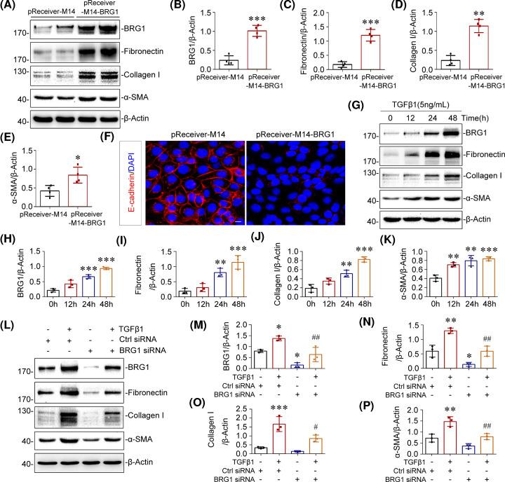
Although accelerated cellular senescence is closely related to the progression of chronic kidney disease (CKD) and renal fibrosis, the underlying mechanisms remain largely unknown. Here, we reported that tubular aberrant expression of Brahma-related gene 1 (BRG1), an enzymatic subunit of the SWItch/Sucrose Non-Fermentable complex, is critically involved in tubular senescence and renal fibrosis. BRG1 was significantly up-regulated in the kidneys, predominantly in tubular epithelial cells, of both CKD patients and unilateral ureteral obstruction (UUO) mice. In vivo, shRNA-mediated knockdown of BRG1 significantly ameliorated renal fibrosis, improved tubular senescence, and inhibited UUO-induced activation of Wnt/β-catenin pathway. In mouse renal tubular epithelial cells (mTECs) and primary renal tubular cells, inhibition of BRG1 diminished transforming growth factor-β1 (TGF-β1)-induced cellular senescence and fibrotic responses. Correspondingly, ectopic expression of BRG1 in mTECs or normal kidneys increased p16INK4a, p19ARF, and p21 expression and senescence-associated β-galactosidase (SA-β-gal) activity, indicating accelerated tubular senescence. Additionally, BRG1-mediated pro-fibrotic responses were largely abolished by small interfering RNA (siRNA)-mediated p16INK4a silencing in vitro or continuous senolytic treatment with ABT-263 in vivo. Moreover, BRG1 activated the Wnt/β-catenin pathway, which further inhibited autophagy. Pharmacologic inhibition of the Wnt/β-catenin pathway (ICG-001) or rapamycin (RAPA)-mediated activation of autophagy effectively blocked BRG1-induced tubular senescence and fibrotic responses, while bafilomycin A1 (Baf A1)-mediated inhibition of autophagy abolished the effects of ICG-001. Further, BRG1 altered the secretome of senescent tubular cells, which promoted proliferation and activation of fibroblasts. Taken together, our results indicate that BRG1 induces tubular senescence by inhibiting autophagy via the Wnt/β-catenin pathway, which ultimately contributes to the development of renal fibrosis.

摘要

尽管加速的细胞衰老与慢性肾脏病 (CKD) 和肾纤维化的进展密切相关,但其中的机制在很大程度上仍然未知。在这里,我们报道了 BRG1(SWItch/Sucrose Non-Fermentable 复合物的酶亚基)在肾小管中的异常表达与肾小管衰老和肾纤维化密切相关。BRG1 在 CKD 患者和单侧输尿管梗阻 (UUO) 小鼠的肾脏中,尤其是在肾小管上皮细胞中,显著上调。在体内,BRG1 的 shRNA 介导的敲低显著改善了肾纤维化,抑制了 UUO 诱导的 Wnt/β-catenin 通路的激活。在小鼠肾小管上皮细胞 (mTECs) 和原代肾小管细胞中,BRG1 的抑制减少了转化生长因子-β1 (TGF-β1) 诱导的细胞衰老和纤维化反应。相应地,BRG1 在 mTECs 或正常肾脏中的异位表达增加了 p16INK4a、p19ARF 和 p21 的表达和衰老相关的 β-半乳糖苷酶 (SA-β-gal) 活性,表明加速了肾小管衰老。此外,体外用小干扰 RNA (siRNA) 沉默 p16INK4a 或体内持续用 ABT-263 进行选择性衰老细胞溶解治疗,大大消除了 BRG1 介导的促纤维化反应。此外,BRG1 激活了 Wnt/β-catenin 通路,进而抑制了自噬。Wnt/β-catenin 通路的药理学抑制 (ICG-001) 或雷帕霉素 (RAPA) 介导的自噬激活有效阻断了 BRG1 诱导的肾小管衰老和纤维化反应,而巴弗洛霉素 A1 (Baf A1) 介导的自噬抑制消除了 ICG-001 的作用。此外,BRG1 改变了衰老肾小管细胞的分泌组,促进了成纤维细胞的增殖和激活。综上所述,我们的研究结果表明,BRG1 通过抑制自噬激活 Wnt/β-catenin 通路诱导肾小管衰老,从而促进肾纤维化的发展。

https://cdn.ncbi.nlm.nih.gov/pmc/blobs/86dd/8358963/30cc0ec1634b/cs-135-cs20210447-g1.jpg

文献AI研究员

20分钟写一篇综述,助力文献阅读效率提升50倍。

立即体验

用中文搜PubMed

大模型驱动的PubMed中文搜索引擎

马上搜索

文档翻译

学术文献翻译模型,支持多种主流文档格式。

立即体验