Suppr超能文献

肠道微生物代谢物在遗忘型轻度认知障碍和阿尔茨海默病中的改变:宿主-微生物相互作用的信号。

Altered Gut Microbial Metabolites in Amnestic Mild Cognitive Impairment and Alzheimer's Disease: Signals in Host-Microbe Interplay.

机构信息

State Key Laboratory for Diagnosis and Treatment of Infectious Diseases, National Clinical Research Center for Infectious Diseases, Collaborative Innovation Center for Diagnosis and Treatment of Infectious Diseases, The First Affiliated Hospital, Zhejiang University School of Medicine, Hangzhou 310003, China.

Department of Neurology, The First Affiliated Hospital, Zhejiang University School of Medicine, Hangzhou 310003, China.

出版信息

Nutrients. 2021 Jan 14;13(1):228. doi: 10.3390/nu13010228.

Abstract

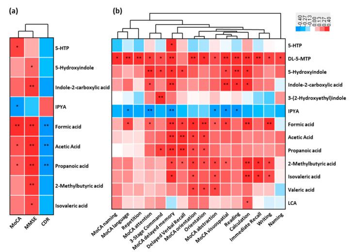
Intimate metabolic host-microbiome crosstalk regulates immune, metabolic, and neuronal response in health and disease, yet remains untapped for biomarkers or intervention for disease. Our recent study identified an altered microbiome in patients with pre-onset amnestic mild cognitive impairment (aMCI) and dementia Alzheimer's disease (AD). Thus, we aimed to characterize the gut microbial metabolites among AD, aMCI, and healthy controls (HC). Here, a cohort of 77 individuals (22 aMCI, 27 AD, and 28 HC) was recruited. With the use of liquid-chromatography/gas chromatography mass spectrometry metabolomics profiling, we identified significant differences between AD and HC for tryptophan metabolites, short-chain fatty acids (SCFAs), and lithocholic acid, the majority of which correlated with altered microbiota and cognitive impairment. Notably, tryptophan disorders presented in aMCI and SCFAs decreased progressively from aMCI to AD. Importantly, indole-3-pyruvic acid, a metabolite from tryptophan, was identified as a signature for discrimination and prediction of AD, and five SCFAs for pre-onset and progression of AD. This study showed fecal-based gut microbial signatures were associated with the presence and progression of AD, providing a potential target for microbiota or dietary intervention in AD prevention and support for the host-microbe crosstalk signals in AD pathophysiology.

摘要

亲密的代谢宿主-微生物组串扰调节健康和疾病中的免疫、代谢和神经元反应,但尚未开发用于疾病的生物标志物或干预措施。我们最近的研究在发病前轻度认知障碍 (aMCI) 和阿尔茨海默病 (AD) 患者中发现了微生物组的改变。因此,我们旨在描述 AD、aMCI 和健康对照组 (HC) 之间的肠道微生物代谢产物。在这里,招募了一组 77 人(22 名 aMCI、27 名 AD 和 28 名 HC)。使用液-质/气相色谱质谱代谢组学分析,我们确定了 AD 和 HC 之间色氨酸代谢物、短链脂肪酸 (SCFA) 和石胆酸的显著差异,其中大多数与改变的微生物群和认知障碍相关。值得注意的是,aMCI 中出现的色氨酸紊乱和 SCFA 从 aMCI 到 AD 逐渐减少。重要的是,色氨酸的代谢产物吲哚-3-丙酮酸被鉴定为 AD 鉴别和预测的特征,以及 5 种 SCFA 用于 AD 的早期发病和进展。这项研究表明,粪便微生物群特征与 AD 的存在和进展有关,为 AD 的预防提供了微生物或饮食干预的潜在目标,并支持 AD 病理生理学中的宿主-微生物串扰信号。

https://cdn.ncbi.nlm.nih.gov/pmc/blobs/00ad/7829997/0d274d38c0ac/nutrients-13-00228-g001.jpg

文献AI研究员

20分钟写一篇综述,助力文献阅读效率提升50倍。

立即体验

用中文搜PubMed

大模型驱动的PubMed中文搜索引擎

马上搜索

文档翻译

学术文献翻译模型,支持多种主流文档格式。

立即体验