Suppr超能文献

STIM-Orai1 信号调节质膜起泡过程中的细胞质流动性。

STIM-Orai1 signaling regulates fluidity of cytoplasm during membrane blebbing.

机构信息

Department of Biology, Faculty of Sciences, Kyushu University, Fukuoka, 819-0395, Japan.

Department of Advanced Information Technology, Kyushu University, Fukuoka, 819-0395, Japan.

出版信息

Nat Commun. 2021 Jan 20;12(1):480. doi: 10.1038/s41467-020-20826-5.

Abstract

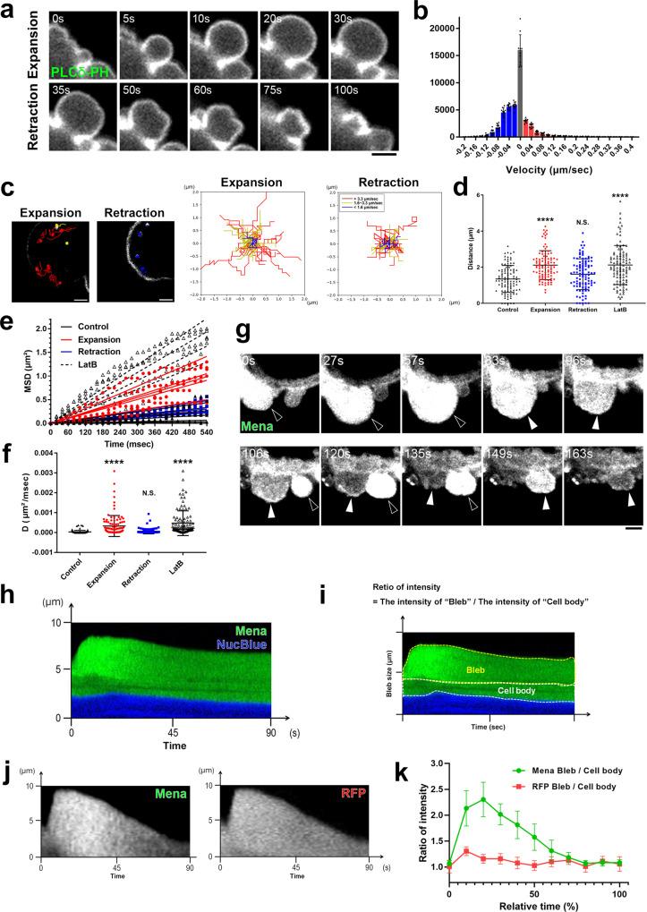
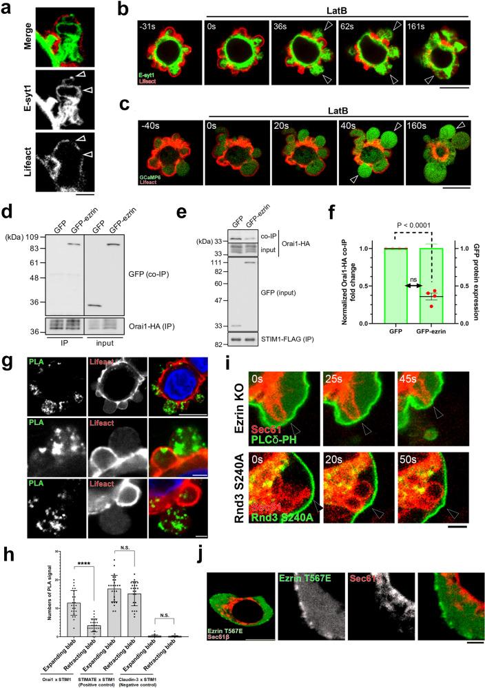
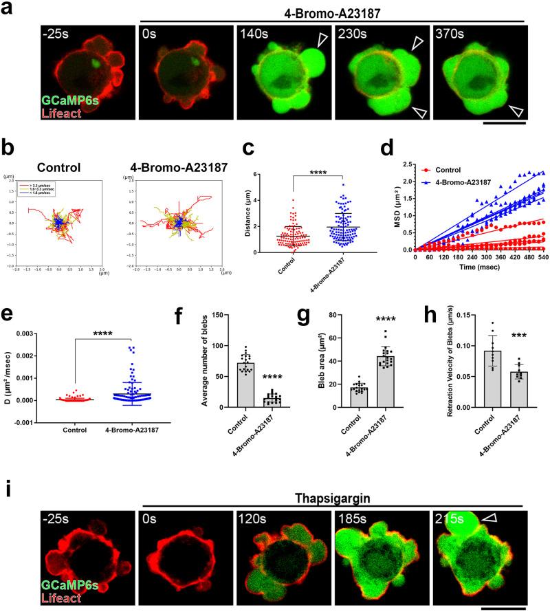
The cytoplasm in mammalian cells is considered homogeneous. In this study, we report that the cytoplasmic fluidity is regulated in the blebbing cells; the cytoplasm of rapidly expanding membrane blebs is more disordered than the cytoplasm of retracting blebs. The increase of cytoplasmic fluidity in the expanding bleb is caused by a sharp rise in the calcium concentration. The STIM-Orai1 pathway regulates this rapid and restricted increase of calcium in the expanding blebs. Conversely, activated ERM protein binds to Orai1 to inhibit the store-operated calcium entry in retracting blebs, which results in decreased in cytoplasmic calcium, rapid reassembly of the actin cortex.

摘要

哺乳动物细胞质被认为是均匀的。在这项研究中,我们报告说细胞质流动性在起泡细胞中受到调节;快速扩张膜泡的细胞质比回缩膜泡的细胞质更无序。扩张泡中细胞质流动性的增加是由于钙离子浓度的急剧上升引起的。STIM-Orai1 途径调节这种在扩张泡中迅速且受限的钙离子增加。相反,激活的 ERM 蛋白与 Orai1 结合以抑制回缩泡中的储存操纵钙内流,导致细胞质钙减少,肌动蛋白皮质快速重新组装。

https://cdn.ncbi.nlm.nih.gov/pmc/blobs/2535/7817837/5b1966d65097/41467_2020_20826_Fig1_HTML.jpg

文献AI研究员

20分钟写一篇综述,助力文献阅读效率提升50倍。

立即体验

用中文搜PubMed

大模型驱动的PubMed中文搜索引擎

马上搜索

文档翻译

学术文献翻译模型,支持多种主流文档格式。

立即体验