Suppr超能文献

表皮细胞具有内在的机械敏感性,并调节伤害性的行为输出。

epidermal cells are intrinsically mechanosensitive and modulate nociceptive behavioral outputs.

作者信息

Yoshino Jiro, Mali Sonali S, Williams Claire R, Morita Takeshi, Emerson Chloe E, Arp Christopher J, Miller Sophie E, Yin Chang, Thé Lydia, Hemmi Chikayo, Motoyoshi Mana, Ishii Kenichi, Emoto Kazuo, Bautista Diana M, Parrish Jay Z

机构信息

Department of Biology, University of Washington, Seattle, United States.

Department of Biological Sciences, Graduate School of Science, The University of Tokyo, Tokyo, Japan.

出版信息

Elife. 2025 May 12;13:RP95379. doi: 10.7554/eLife.95379.

Abstract

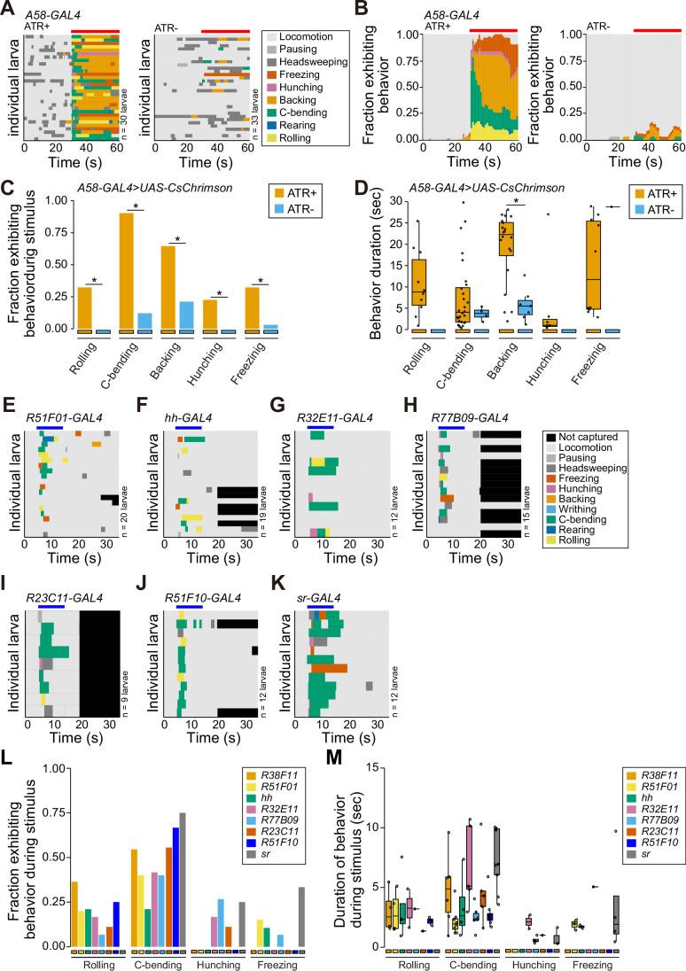
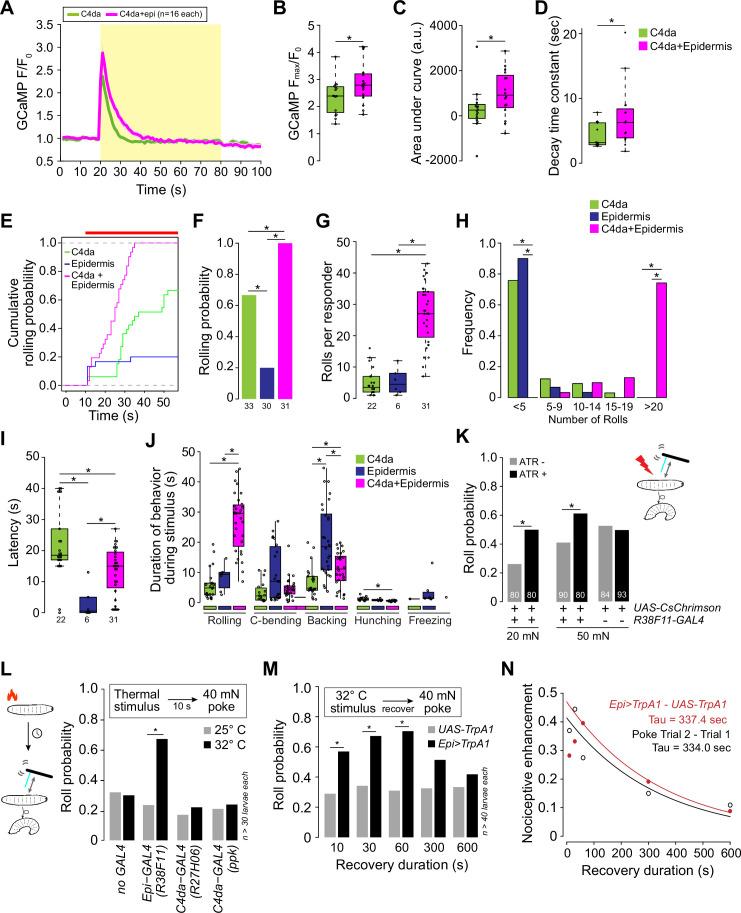
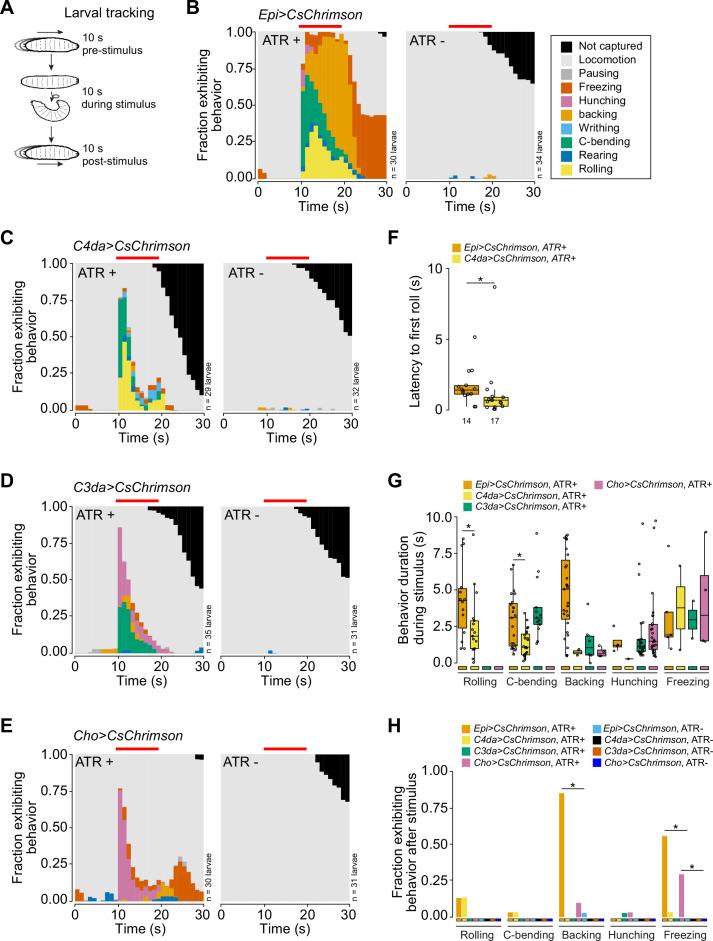
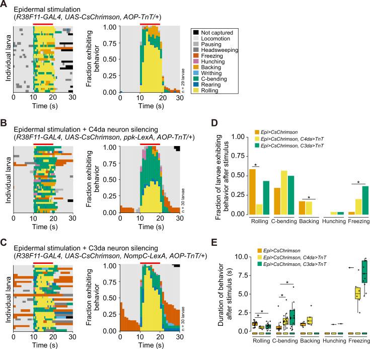
Somatosensory neurons (SSNs) that detect and transduce mechanical, thermal, and chemical stimuli densely innervate an animal's skin. However, although epidermal cells provide the first point of contact for sensory stimuli, our understanding of roles that epidermal cells play in SSN function, particularly nociception, remains limited. Here, we show that stimulating epidermal cells elicits activation of SSNs including nociceptors and triggers a variety of behavior outputs, including avoidance and escape. Further, we find that epidermal cells are intrinsically mechanosensitive and that epidermal mechanically evoked calcium responses require the store-operated calcium channel Orai. Epidermal cell stimulation augments larval responses to acute nociceptive stimuli and promotes prolonged hypersensitivity to subsequent mechanical stimuli. Hence, epidermal cells are key determinants of nociceptive sensitivity and sensitization, acting as primary sensors of noxious stimuli that tune nociceptor output and drive protective behaviors.

摘要

检测并传导机械、热和化学刺激的体感神经元(SSNs)密集地支配着动物的皮肤。然而,尽管表皮细胞是感觉刺激的首个接触点,但我们对表皮细胞在SSN功能(尤其是伤害感受)中所起作用的了解仍然有限。在此,我们表明刺激表皮细胞会引发包括伤害感受器在内的SSNs的激活,并触发多种行为输出,包括回避和逃跑。此外,我们发现表皮细胞本身具有机械敏感性,且表皮机械诱发的钙反应需要储存式钙通道Orai。表皮细胞刺激增强了幼虫对急性伤害性刺激的反应,并促进了对随后机械刺激的长期超敏反应。因此,表皮细胞是伤害感受敏感性和致敏作用的关键决定因素,作为有害刺激的主要传感器,调节伤害感受器的输出并驱动保护行为。

https://cdn.ncbi.nlm.nih.gov/pmc/blobs/cd2d/12068870/7d1054738a57/elife-95379-fig1.jpg

文献AI研究员

20分钟写一篇综述,助力文献阅读效率提升50倍。

立即体验

用中文搜PubMed

大模型驱动的PubMed中文搜索引擎

马上搜索

文档翻译

学术文献翻译模型,支持多种主流文档格式。

立即体验