Suppr超能文献

光动力疗法联合 rho 激酶抑制诱导的原位免疫清除增强免疫检查点阻断反应,引发针对眼内黑色素瘤及其转移的系统性抗肿瘤免疫。

In situ immunogenic clearance induced by a combination of photodynamic therapy and rho-kinase inhibition sensitizes immune checkpoint blockade response to elicit systemic antitumor immunity against intraocular melanoma and its metastasis.

机构信息

KU-KIST Graduate School of Converging Science and Technology, Korea University, Seoul, South Korea.

Center for Theragnosis, Biomedical Research Institute, Korea Institute of Science and Technology, Seoul, South Korea.

出版信息

J Immunother Cancer. 2021 Jan;9(1). doi: 10.1136/jitc-2020-001481.

Abstract

BACKGROUND

Uveal melanoma (UM) is the most frequent intraocular malignancy and is resistant to immunotherapy. Nearly 50% of patients with UM develop metastatic disease, and the overall survival outcome remains very poor. Therefore, a treatment regimen that simultaneously targets primary UM and prevents metastasis is needed. Here, we suggest an immunotherapeutic strategy for UM involving a combination of local photodynamic therapy (PDT), rho-kinase (ROCK) inhibitor, and PD-1/PD-L1 immune checkpoint blockade.

METHODS

The antitumor efficacy and immune response of monotreatment or combinational treatment were evaluated in B16F10-bearing syngeneic mouse models. Abscopal antitumor immune responses induced by triple-combinational treatment were validated in syngeneic bilateral B16F10 models. After each treatment, the immune profiles and functional examinations were assessed in tumors and tumor draining lymph nodes by flow cytometry, ELISA, and immunofluorescence assays. In orthotopic intraocular melanoma models, the location of the immune infiltrate in the tumor microenvironment (TME) was evaluated after each treatment by multiplex immunohistochemistry and metastatic nodules were monitored.

RESULTS

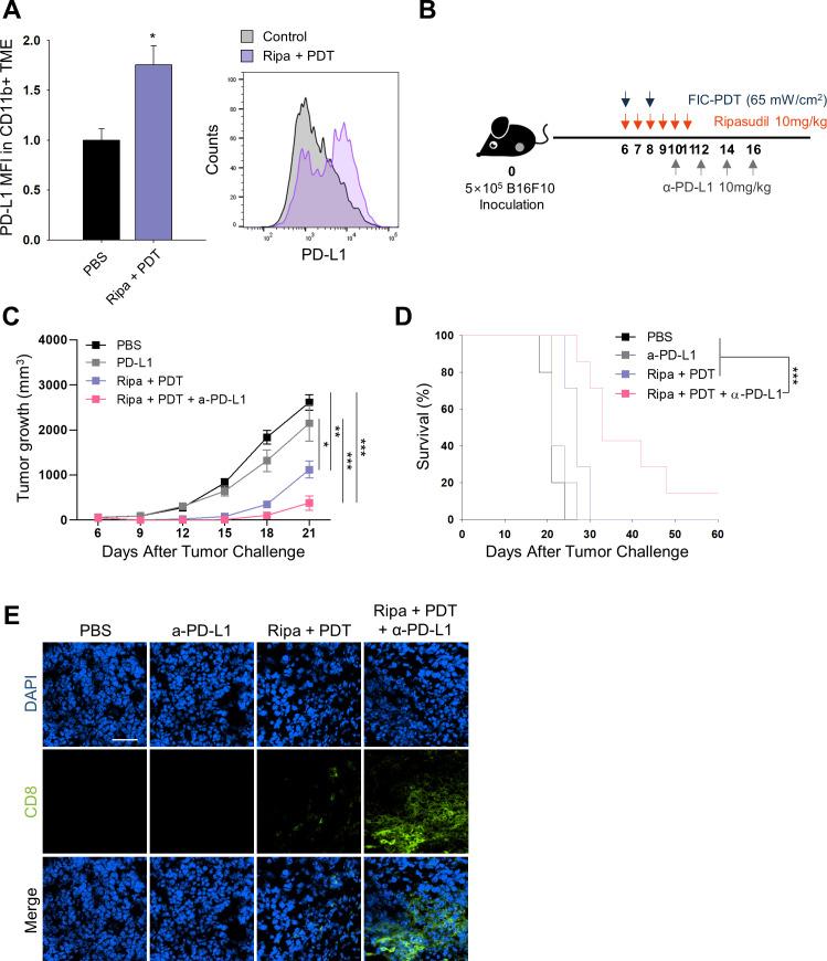
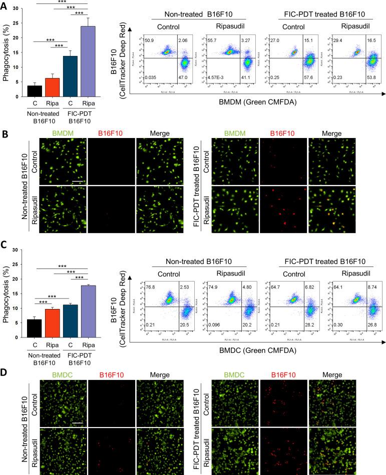
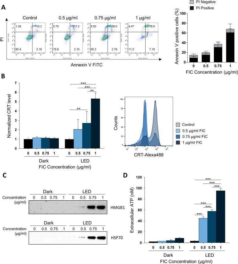
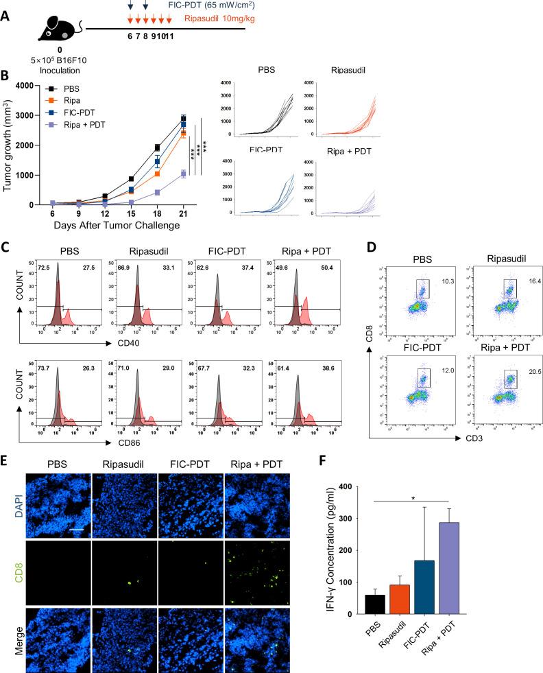
PDT with Ce6-embedded nanophotosensitizer (FIC-PDT) elicited immunogenic cell death and stimulated antigen-presenting cells. In situ immunogenic clearance induced by a combination of FIC-PDT with ripasudil, a clinically approved ROCK inhibitor, stimulated antigen-presenting cells, which in turn primed tumor-specific cytotoxic T cells. Moreover, local immunogenic clearance sensitized PD-1/PD-L1 immune checkpoint blockade responses to reconstruct the TME immune phenotypes of cold tumors into hot tumors, resulting in recruitment of robust cytotoxic CD8 T cells in the TME, propagation of systemic antitumor immunity to mediate abscopal effects, and prolonged survival. In an immune-privileged orthotopic intraocular melanoma model, even low-dose FIC-PDT and ripasudil combined with anti-PD-L1 antibody reduced the primary tumor burden and prevented metastasis.

CONCLUSIONS

A combination of localized FIC-PDT and a ROCK inhibitor exerted a cancer vaccine-like function. Immunogenic clearance led to the trafficking of CD8 T cells into the primary tumor site and sensitized the immune checkpoint blockade response to evoke systemic antitumor immunity to inhibit metastasis, one of the major challenges in UM therapy. Thus, immunogenic clearance induced by FIC-PDT and ROCK inhibitor combined with anti-PD-L1 antibody could be a potent immunotherapeutic strategy for UM.

摘要

背景

葡萄膜黑色素瘤(UM)是最常见的眼内恶性肿瘤,对免疫疗法有抗性。近 50%的 UM 患者会发展为转移性疾病,整体生存预后仍然很差。因此,需要一种同时针对原发性 UM 并预防转移的治疗方案。在这里,我们提出了一种针对 UM 的免疫治疗策略,涉及局部光动力疗法(PDT)、rho-激酶(ROCK)抑制剂和 PD-1/PD-L1 免疫检查点阻断的联合治疗。

方法

在 B16F10 荷瘤同基因小鼠模型中评估了单一治疗或联合治疗的抗肿瘤疗效和免疫反应。在同基因双侧 B16F10 模型中验证了三重联合治疗诱导的肿瘤远隔免疫应答。在每次治疗后,通过流式细胞术、ELISA 和免疫荧光分析评估肿瘤和肿瘤引流淋巴结中的免疫谱和功能检查。在原位眼内黑色素瘤模型中,通过多重免疫组化评估每次治疗后肿瘤微环境(TME)中免疫浸润的位置,并监测转移结节。

结果

Ce6 嵌入纳米光敏剂(FIC-PDT)的 PDT 引发了免疫原性细胞死亡并刺激了抗原呈递细胞。FIC-PDT 与临床批准的 ROCK 抑制剂 ripasudil 的联合应用诱导了原位免疫清除,刺激了抗原呈递细胞,进而激活了肿瘤特异性细胞毒性 T 细胞。此外,局部免疫清除使 PD-1/PD-L1 免疫检查点阻断反应敏感,重建冷肿瘤的 TME 免疫表型为热肿瘤,导致 TME 中大量细胞毒性 CD8 T 细胞的募集,传播全身抗肿瘤免疫以介导远隔效应,并延长了生存期。在免疫特权的原位眼内黑色素瘤模型中,即使低剂量 FIC-PDT 和 ripasudil 联合抗 PD-L1 抗体也能减少原发性肿瘤负担并预防转移。

结论

局部 FIC-PDT 和 ROCK 抑制剂的联合应用发挥了癌症疫苗样的作用。免疫清除导致 CD8 T 细胞进入原发性肿瘤部位,并使免疫检查点阻断反应敏感,引发全身抗肿瘤免疫以抑制转移,这是 UM 治疗的主要挑战之一。因此,FIC-PDT 和 ROCK 抑制剂联合抗 PD-L1 抗体诱导的免疫清除可能是一种有效的 UM 免疫治疗策略。

https://cdn.ncbi.nlm.nih.gov/pmc/blobs/412c/7825261/cbea1ace0e95/jitc-2020-001481f01.jpg

文献AI研究员

20分钟写一篇综述,助力文献阅读效率提升50倍。

立即体验

用中文搜PubMed

大模型驱动的PubMed中文搜索引擎

马上搜索

文档翻译

学术文献翻译模型,支持多种主流文档格式。

立即体验