Suppr超能文献

一种核蛋白 PfMORC 赋予了人类疟原虫 P. falciparum 在无性阶段对褪黑素的依赖性同步性。

A nuclear protein, PfMORC confers melatonin dependent synchrony of the human malaria parasite P. falciparum in the asexual stage.

机构信息

Department of Parasitology, Institute of Biomedical Science, University of São Paulo, São Paulo, 05508-000, Brazil.

Department of Clinical and Toxicological Analyses, School of Pharmaceutical Sciences, University of São Paulo, São Paulo, 05508-000, Brazil.

出版信息

Sci Rep. 2021 Jan 21;11(1):2057. doi: 10.1038/s41598-021-81235-2.

Abstract

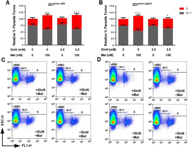
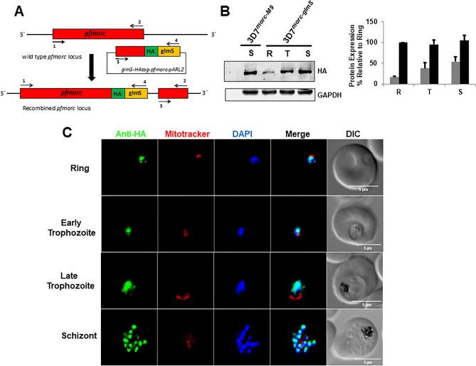
The host hormone melatonin is known to modulate the asexual cell-cycle of the human malaria parasite Plasmodium falciparum and the kinase PfPK7 is fundamental in the downstream signaling pathways. The nuclear protein PfMORC displays a histidine kinase domain and is involved in parasite cell cycle control. By using a real-time assay, we show a 24 h (h) rhythmic expression of PfMORC at the parasite asexual cycle and the expression is dramatically changed when parasites were treated with 100 nM melatonin for 17 h. Moreover, PfMORC expression was severely affected in PfPK7 knockout (PfPK7) parasites following melatonin treatment. Parasites expressing 3D7 shows nuclear localization of the protein during the asexual stage of parasite development. Although the PfMORC knockdown had no significant impact on the parasite proliferation in vitro it significantly changed the ratio of the different asexual intraerythrocytic stages of the parasites upon the addition of melatonin. Our data reveal that in addition to the upstream melatonin signaling pathways such as IP generation, calcium, and cAMP rise, a nuclear protein, PfMORC is essential for the hormone response in parasite synchronization.

摘要

宿主激素褪黑素被认为可以调节人类疟原虫无性细胞周期,激酶 PfPK7 是下游信号通路的基础。核蛋白 PfMORC 具有组氨酸激酶结构域,参与寄生虫细胞周期调控。通过实时分析,我们发现 PfMORC 在寄生虫无性周期中具有 24 小时(h)的节律性表达,当寄生虫用 100 nM 褪黑素处理 17 小时时,表达显著改变。此外,在用褪黑素处理后,PfPK7 敲除(PfPK7)寄生虫中的 PfMORC 表达受到严重影响。表达 3D7 的寄生虫在寄生虫无性发育阶段表现出核定位的蛋白质。尽管 PfMORC 敲低对寄生虫在体外的增殖没有显著影响,但在添加褪黑素后,它显著改变了寄生虫不同的无性内红细胞期的比例。我们的数据表明,除了上游褪黑素信号通路,如 IP 生成、钙和 cAMP 上升外,核蛋白 PfMORC 对于寄生虫同步的激素反应是必需的。

https://cdn.ncbi.nlm.nih.gov/pmc/blobs/1ad6/7820235/799f13680617/41598_2021_81235_Fig1_HTML.jpg

文献AI研究员

20分钟写一篇综述,助力文献阅读效率提升50倍。

立即体验

用中文搜PubMed

大模型驱动的PubMed中文搜索引擎

马上搜索

文档翻译

学术文献翻译模型,支持多种主流文档格式。

立即体验