Suppr超能文献

基于 DNA 甲基化的分子亚型可预测肺鳞癌的预后。

Molecular subtypes based on DNA methylation predict prognosis in lung squamous cell carcinoma.

机构信息

Guangzhou University of Chinese Medicine, 12 Airport Road, Baiyun District, Guangzhou, Guangdong, China.

Lingnan Medical Research Center of Guangzhou University of Chinese Medicine, 12 Airport Road, Baiyun District, Guangzhou, Guangdong, China.

出版信息

BMC Cancer. 2021 Jan 23;21(1):96. doi: 10.1186/s12885-021-07807-7.

Abstract

BACKGROUND

Due to tumor heterogeneity, the diagnosis, treatment, and prognosis of patients with lung squamous cell carcinoma (LUSC) are difficult. DNA methylation is an important regulator of gene expression, which may help the diagnosis and therapy of patients with LUSC.

METHODS

In this study, we collected the clinical information of LUSC patients in the Cancer Genome Atlas (TCGA) database and the relevant methylated sequences of the University of California Santa Cruz (UCSC) database to construct methylated subtypes and performed prognostic analysis.

RESULTS

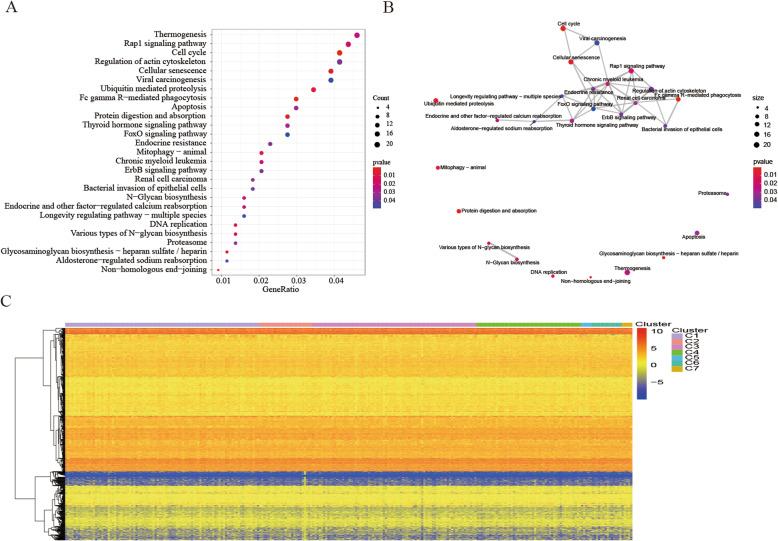
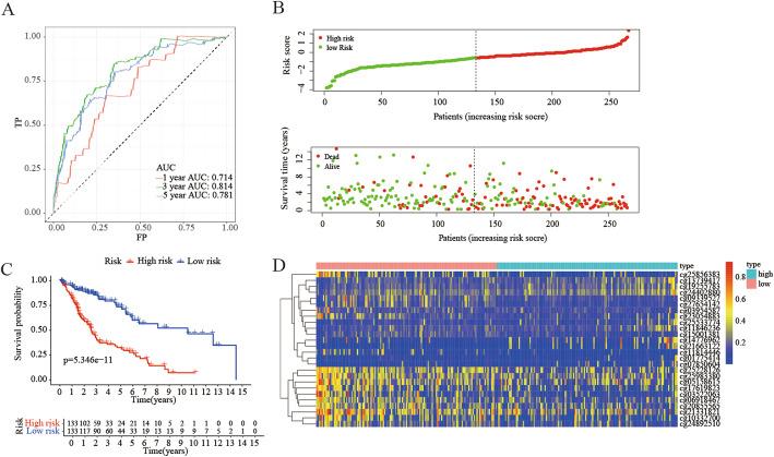
Nine hundred sixty-five potential independent prognosis methylation sites were finally identified and the genes were identified. Based on consensus clustering analysis, seven subtypes were identified by using 965 CpG sites and corresponding survival curves were plotted. The prognostic analysis model was constructed according to the methylation sites' information of the subtype with the best prognosis. Internal and external verifications were used to evaluate the prediction model.

CONCLUSIONS

Models based on differences in DNA methylation levels may help to classify the molecular subtypes of LUSC patients, and provide more individualized treatment recommendations and prognostic assessments for different clinical subtypes. GNAS, FZD2, FZD10 are the core three genes that may be related to the prognosis of LUSC patients.

摘要

背景

由于肿瘤异质性,肺鳞状细胞癌(LUSC)患者的诊断、治疗和预后存在困难。DNA 甲基化是基因表达的重要调控因子,可能有助于 LUSC 患者的诊断和治疗。

方法

本研究收集了癌症基因组图谱(TCGA)数据库中 LUSC 患者的临床信息和加利福尼亚大学圣克鲁兹分校(UCSC)数据库中相关的甲基化序列,构建了甲基化亚型并进行了预后分析。

结果

最终确定了 965 个潜在的独立预后甲基化位点,并鉴定了相关基因。基于共识聚类分析,使用 965 个 CpG 位点和相应的生存曲线绘制了 7 个亚型。根据预后最佳的亚型的甲基化位点信息构建了预后分析模型。使用内部和外部验证评估了预测模型。

结论

基于 DNA 甲基化水平差异的模型可能有助于对 LUSC 患者进行分子亚型分类,并为不同的临床亚型提供更个体化的治疗建议和预后评估。GNAS、FZD2、FZD10 可能是与 LUSC 患者预后相关的核心三个基因。

https://cdn.ncbi.nlm.nih.gov/pmc/blobs/5b43/7825161/128e937b2eb4/12885_2021_7807_Fig1_HTML.jpg

文献AI研究员

20分钟写一篇综述,助力文献阅读效率提升50倍。

立即体验

用中文搜PubMed

大模型驱动的PubMed中文搜索引擎

马上搜索

文档翻译

学术文献翻译模型,支持多种主流文档格式。

立即体验