Suppr超能文献

基于 DNA 甲基化模式的特定肺鳞癌预后亚型区分。

Specific Lung Squamous Cell Carcinoma Prognosis-Subtype Distinctions Based on DNA Methylation Patterns.

机构信息

Department of Pulmonary and Critical Care Medicine, The First People's hospital of Zunyi (The Third Affiliated Hospital of Zunyi Medical University), Zunyi, Guizhou, China (mainland).

Department of Pulmonary and Critical Care Medicine, Affiliated Hospital of Zunyi Medical University, Zunyi, Guizhou, China (mainland).

出版信息

Med Sci Monit. 2021 Mar 4;27:e929524. doi: 10.12659/MSM.929524.

Abstract

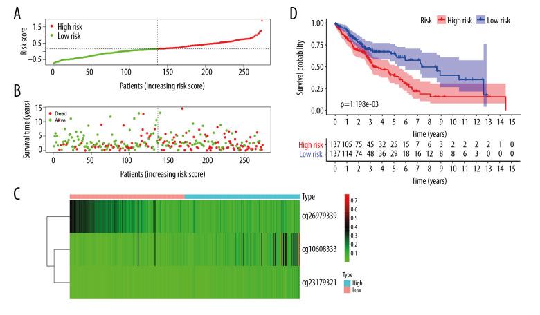
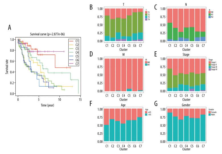
BACKGROUND Lung squamous cell carcinoma (LUSC) is one of the major types of non-small-cell lung cancer. Epigenetic alterations, such as DNA methylation, have been recognized to be closely associated with the tumorigenesis and progression. MATERIAL AND METHODS In this study, we investigated the prognosis subgroups and assessed their correlation with clinical characteristics in LUSC using a methylation array acquired from The Cancer Genome Atlas (TCGA) database. RESULTS A total of 196 DNA methylation sites exhibited a significant association with patient prognosis, and patients were further stratified into 7 prognosis subgroups based upon the consensus clustering. The patients in every subgroup were different in terms of prognosis and TNM stage. In addition, we found these 196 significant methylation sites corresponded to 258 genes. The function enrichment analysis revealed that these 258 genes enriched in biological pathways were closely related to cancers, such as DNA methylation and demethylation, cell cycle DNA replication, regulation of signal transduction by p53 class mediator, and genetic imprinting. Subsequently, we determined the levels of methylation sites in 7 subgroups, and found 24 intra-subgroup-specific methylation sites. Meanwhile, we selected 3 subgroups-specific methylation sites to construct the prognosis model for LUSC patients using multivariate Cox proportional risk regression model analysis. This model can effectively predict the prognosis of LUSC patients. CONCLUSIONS Our study identified a new classification of LUSC into 7 prognosis subgroups on the basis of DNA methylation data in TCGA, which demonstrated that molecular subtypes are independent factor for prognosis in LUSC. This may provide a more detailed explanation for LUSC heterogeneity. Additionally, this classification will contribute to discovery of new biomarkers of LUSC and provide more accurate subdivision of LUSC. Furthermore, these specific DNA methylation sites and corresponding genes can serve as biomarkers for early diagnosis, accurate therapy, and prognosis prediction.

摘要

背景

肺鳞状细胞癌(LUSC)是一种主要的非小细胞肺癌类型。表观遗传改变,如 DNA 甲基化,已被认为与肿瘤发生和进展密切相关。

材料与方法

在这项研究中,我们使用从癌症基因组图谱(TCGA)数据库获得的甲基化阵列,研究了 LUSC 的预后亚组,并评估了它们与临床特征的相关性。

结果

共有 196 个 DNA 甲基化位点与患者预后显著相关,根据共识聚类,患者进一步分为 7 个预后亚组。每个亚组的患者在预后和 TNM 分期方面均不同。此外,我们发现这 196 个显著甲基化位点对应于 258 个基因。功能富集分析表明,这些 258 个基因富集的生物学途径与癌症密切相关,如 DNA 甲基化和去甲基化、细胞周期 DNA 复制、p53 类介质信号转导的调节和遗传印迹。随后,我们测定了 7 个亚组中甲基化位点的水平,发现了 24 个亚组内特异性甲基化位点。同时,我们选择了 3 个亚组特异性甲基化位点,使用多变量 Cox 比例风险回归模型分析构建了 LUSC 患者的预后模型。该模型可有效预测 LUSC 患者的预后。

结论

我们基于 TCGA 中的 DNA 甲基化数据,对 LUSC 进行了一种新的分类,分为 7 个预后亚组,这表明分子亚型是 LUSC 预后的独立因素。这可能为 LUSC 异质性提供更详细的解释。此外,这种分类将有助于发现 LUSC 的新生物标志物,并为 LUSC 提供更准确的细分。此外,这些特定的 DNA 甲基化位点和相应的基因可以作为早期诊断、准确治疗和预后预测的生物标志物。

https://cdn.ncbi.nlm.nih.gov/pmc/blobs/7da2/7942209/fc979c7df842/medscimonit-27-e929524-g001.jpg

文献AI研究员

20分钟写一篇综述,助力文献阅读效率提升50倍。

立即体验

用中文搜PubMed

大模型驱动的PubMed中文搜索引擎

马上搜索

文档翻译

学术文献翻译模型,支持多种主流文档格式。

立即体验