Suppr超能文献

PRMT5 通过 EGFR/Akt/GSK3β 信号级联调控结直肠癌细胞的生长和 EMT。

PRMT5 regulates colorectal cancer cell growth and EMT via EGFR/Akt/GSK3β signaling cascades.

机构信息

Department of Pathology, Nanfang Hospital and Basic Medical College, Southern Medical University, Guangzhou 510515, Guangdong Province, People's Republic of China.

Guangdong Province Key Laboratory of Molecular Tumor Pathology, Guangzhou 510515, Guangdong Province, People's Republic of China.

出版信息

Aging (Albany NY). 2021 Jan 20;13(3):4468-4481. doi: 10.18632/aging.202407.

Abstract

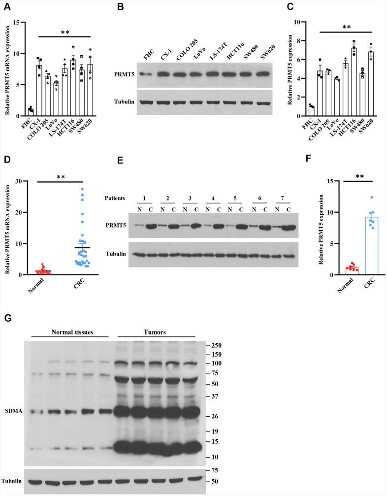
Emerging evidence shows that type II protein arginine methyltransferase 5 (PRMT5) serves as an oncoprotein and plays a critical role in many types of human cancer. However, the precise role and function of PRMT5 in human colorectal cancer (CRC) growth and epithelial-mesenchymal transition (EMT) are still unclear, and the related molecular mechanism and signaling axis remains largely obscure. Here, we show that PRMT5 is highly expressed in CRC cell lines and tissues. Using PRMT5 stable depletion cell lines and specific inhibitor, we discover that down-regulation of PRMT5 by shRNA or inhibition of PRMT5 activity by specific inhibitor GSK591 markedly suppresses CRC cell proliferation and cell cycle progression, which is closely associated with PRMT5 enzyme activity. Moreover, PRMT5 regulates CRC cell growth and cycle progression via activation of Akt, but not through ERK1/2, PTEN, and mTOR signaling pathway. Further study shows that PRMT5 controls EMT of CRC cells by activation of EGFR/Akt/GSK3β signaling cascades. Collectively, our results reveal that PRMT5 promotes CRC cell proliferation, cell cycle progression, and EMT via regulation of EGFR/Akt/GSK3β signaling cascades. Most importantly, our findings also suggest that PRMT5 may be a potential therapeutic target for the treatment of human colorectal cancer.

摘要

越来越多的证据表明,Ⅱ型蛋白精氨酸甲基转移酶 5(PRMT5)作为一种癌蛋白,在多种人类癌症中发挥关键作用。然而,PRMT5 在人结直肠癌(CRC)生长和上皮-间充质转化(EMT)中的确切作用和功能仍不清楚,相关的分子机制和信号轴在很大程度上仍不清楚。在这里,我们表明 PRMT5 在 CRC 细胞系和组织中高度表达。使用 PRMT5 稳定耗竭细胞系和特异性抑制剂,我们发现通过 shRNA 下调 PRMT5 或通过特异性抑制剂 GSK591 抑制 PRMT5 活性,显著抑制 CRC 细胞增殖和细胞周期进程,这与 PRMT5 酶活性密切相关。此外,PRMT5 通过激活 Akt 而不是通过 ERK1/2、PTEN 和 mTOR 信号通路来调节 CRC 细胞的生长和周期进程。进一步的研究表明,PRMT5 通过激活 EGFR/Akt/GSK3β 信号级联来控制 CRC 细胞的 EMT。总之,我们的结果表明,PRMT5 通过调节 EGFR/Akt/GSK3β 信号级联促进 CRC 细胞的增殖、细胞周期进程和 EMT。最重要的是,我们的发现还表明,PRMT5 可能是治疗人类结直肠癌的潜在治疗靶点。

https://cdn.ncbi.nlm.nih.gov/pmc/blobs/4525/7906165/0f8a04777cb2/aging-13-202407-g001.jpg

文献AI研究员

20分钟写一篇综述,助力文献阅读效率提升50倍。

立即体验

用中文搜PubMed

大模型驱动的PubMed中文搜索引擎

马上搜索

文档翻译

学术文献翻译模型,支持多种主流文档格式。

立即体验