Suppr超能文献

PRMT5 通过 HIF-1α/VEGFR/Akt 信号轴促进肺癌中的血管生成和 EMT。

PRMT5 facilitates angiogenesis and EMT via HIF-1α/VEGFR/Akt signaling axis in lung cancer.

机构信息

Department of Pulmonary Medicine, Shanghai Jinshan Tinglin Hospital, Shanghai, P.R. China.

Dapartment of Pulmonary and Critical Care Medicine, Minhang Hospital, Fudan University, P.R. China.

出版信息

Aging (Albany NY). 2023 Jul 3;15(13):6163-6178. doi: 10.18632/aging.204826.

Abstract

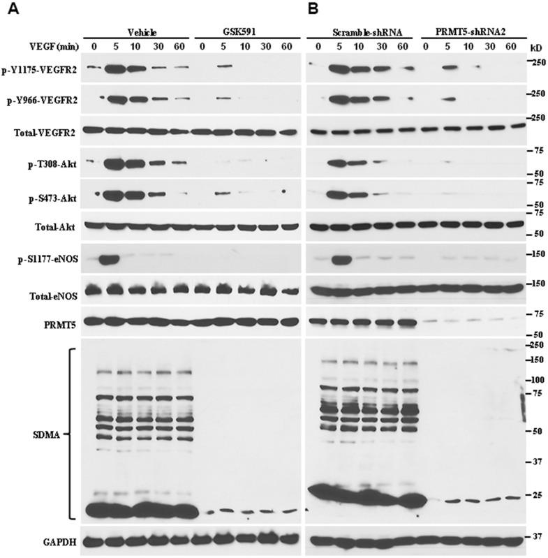
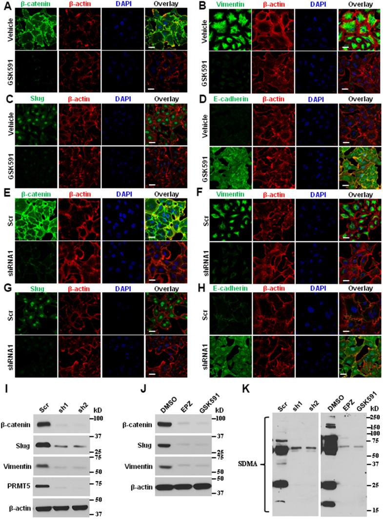
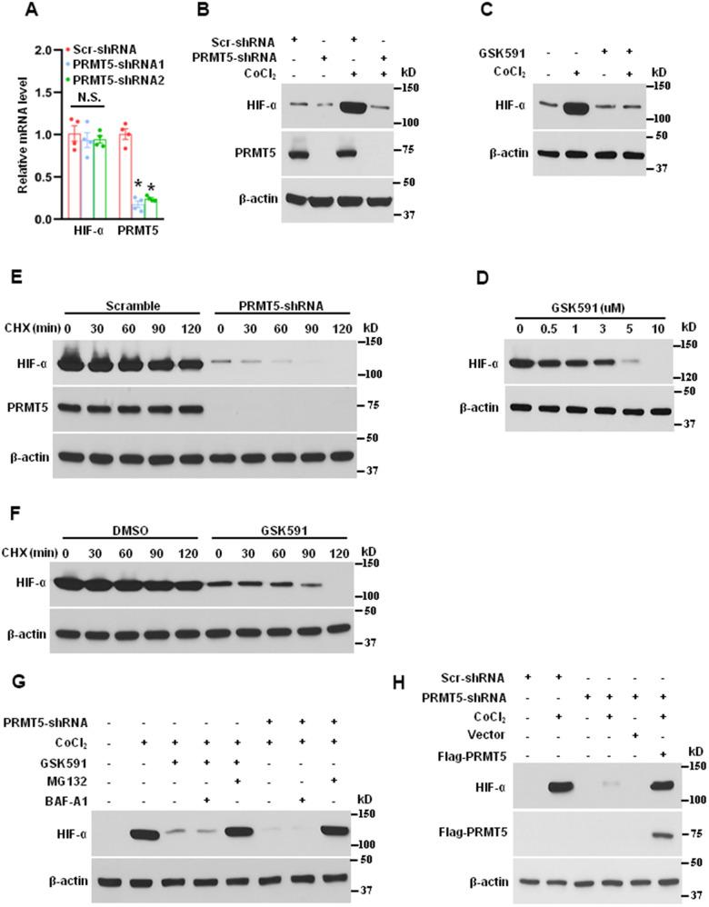
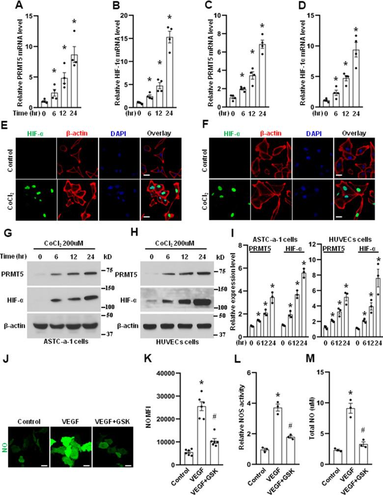
Abnormal angiogenesis is a critical factor in tumor growth and metastasis, and protein arginine methyltransferase 5 (PRMT5), a prominent type II enzyme, is implicated in various human cancers. However, the precise role of PRMT5 in regulating angiogenesis to promote lung cancer cell metastasis and the underlying molecular mechanisms are not fully understood. Here, we show that PRMT5 is overexpressed in lung cancer cells and tissues, and its expression is triggered by hypoxia. Moreover, inhibiting or silencing PRMT5 disrupts the phosphorylation of the VEGFR/Akt/eNOS angiogenic signaling pathway, NOS activity, and NO production. Additionally, inhibiting PRMT5 activity reduces HIF-1α expression and stability, resulting in the down-regulation of the VEGF/VEGFR signaling pathway. Our findings indicate that PRMT5 promotes lung cancer epithelial-mesenchymal transition (EMT), which might be possibly through controlling the HIF-1α/VEGFR/Akt/eNOS signaling axis. Our study provides compelling evidence of the close association between PRMT5 and angiogenesis/EMT and highlights the potential of targeting PRMT5 activity as a promising therapeutic approach for treating lung cancer with abnormal angiogenesis.

摘要

异常血管生成是肿瘤生长和转移的关键因素,蛋白精氨酸甲基转移酶 5(PRMT5)作为一种重要的 II 型酶,与多种人类癌症有关。然而,PRMT5 调节血管生成以促进肺癌细胞转移的确切作用及其潜在的分子机制尚不完全清楚。在这里,我们表明 PRMT5 在肺癌细胞和组织中过度表达,其表达受缺氧诱导。此外,抑制或沉默 PRMT5 会破坏 VEGFR/Akt/eNOS 血管生成信号通路的磷酸化、NOS 活性和 NO 产生。此外,抑制 PRMT5 活性会降低 HIF-1α 的表达和稳定性,从而下调 VEGF/VEGFR 信号通路。我们的研究结果表明,PRMT5 促进肺癌上皮-间充质转化(EMT),这可能是通过控制 HIF-1α/VEGFR/Akt/eNOS 信号轴实现的。我们的研究提供了有力的证据,证明了 PRMT5 与血管生成/EMT 之间的密切关联,并强调了靶向 PRMT5 活性作为治疗异常血管生成的肺癌的有前途的治疗方法的潜力。

https://cdn.ncbi.nlm.nih.gov/pmc/blobs/a741/10373979/90132fb5e030/aging-15-204826-g001.jpg

文献AI研究员

20分钟写一篇综述,助力文献阅读效率提升50倍。

立即体验

用中文搜PubMed

大模型驱动的PubMed中文搜索引擎

马上搜索

文档翻译

学术文献翻译模型,支持多种主流文档格式。

立即体验