Suppr超能文献

长链非编码 RNA PITPNA-AS1 通过靶向 microRNA-32-5p 抑制非小细胞肺癌细胞的增殖、转移和上皮-间充质转化。

Long non‑coding RNA PITPNA‑AS1 silencing suppresses proliferation, metastasis and epithelial‑mesenchymal transition in non‑small cell lung cancer cells by targeting microRNA‑32‑5p.

机构信息

The Secondary Department of Thoracic Surgery, The Tumor Hospital Affiliated to Shanxi Medical University, Taiyuan, Shanxi 030013, P.R. China.

Department of General Thoracic Surgery, Linfen People's Hospital, Linfen, Shanxi 041000, P.R. China.

出版信息

Mol Med Rep. 2021 Mar;23(3). doi: 10.3892/mmr.2021.11851. Epub 2021 Jan 26.

Abstract

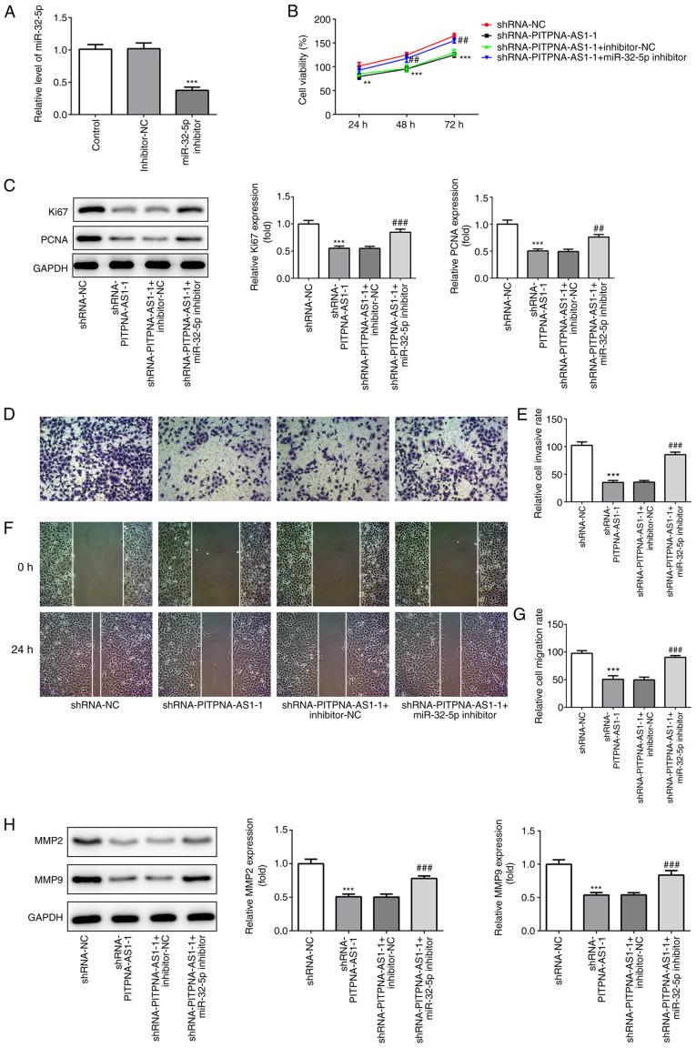
Lung cancer is one of the most common types of cancer and has a high mortality rate, worldwide. The major histopathological subtype is non‑small cell lung cancer (NSCLC). The aim of the present study was to investigate the role of long non‑coding (lnc) RNA PITPNA antisense RNA 1 (PITPNA‑AS1) in NSCLC and elucidate its potential mechanisms. The expression of PITPNA‑AS1 was determined in several NSCLC cell lines. Following PITPNA‑AS1‑silencing, cell proliferation, invasion and migration were evaluated using Cell Counting Kit‑8, colony formation, Transwell assay and wound healing assays, respectively. The expression levels of proliferation‑, migration‑ and epithelial‑mesenchymal transition (EMT)‑associated proteins were examined using immunofluorescence assay or western blot analysis. A luciferase reporter assay was conducted to verify the potential interaction between PITPNA‑AS1 and microRNA(miR)‑32‑5p. Subsequently, rescue assays were performed to investigate the effects of PITPNA‑AS1 and miR‑32‑5p on NSCLC progression. The results demonstrated that PITPNA‑AS1 was highly expressed in NSCLC tissues and cell lines. It was found that PITPNA‑AS1 silencing inhibited the proliferation, invasion and migration of NSCLC cells. Furthermore, the protein expression of E‑cadherin was upregulated, while the expression levels N‑cadherin and vimentin were downregulated. The luciferase reporter assay confirmed that miR‑32‑5p was a direct target of PITPNA‑AS1. The rescue experiments suggested that a miR‑32‑5p inhibitor significantly reversed the inhibitory effects of PITPNA‑AS1 silencing on proliferation, invasion, migration and EMT in NSCLC cells. Collectively, the present results demonstrated that PITPNA‑AS1 silencing could suppress the progression of NSCLC by targeting miR‑32‑5p, suggesting a promising biomarker in NSCLC diagnosis and treatment.

摘要

肺癌是全球最常见的癌症类型之一,死亡率较高。主要的组织病理学亚型是非小细胞肺癌(NSCLC)。本研究旨在探讨长链非编码 RNA PITPNA 反义 RNA 1(PITPNA-AS1)在 NSCLC 中的作用,并阐明其潜在机制。检测了几种 NSCLC 细胞系中 PITPNA-AS1 的表达。在沉默 PITPNA-AS1 后,通过细胞计数试剂盒-8 检测细胞增殖,通过集落形成实验、Transwell 实验和划痕愈合实验分别评估细胞侵袭和迁移,通过免疫荧光或 Western blot 分析检测增殖、迁移和上皮间质转化(EMT)相关蛋白的表达水平。通过荧光素酶报告实验验证 PITPNA-AS1 与 microRNA(miR)-32-5p 之间的潜在相互作用。随后进行了拯救实验,以研究 PITPNA-AS1 和 miR-32-5p 对 NSCLC 进展的影响。结果表明,PITPNA-AS1 在 NSCLC 组织和细胞系中高表达。研究发现,沉默 PITPNA-AS1 可抑制 NSCLC 细胞的增殖、侵袭和迁移。此外,E-钙粘蛋白的蛋白表达上调,而 N-钙粘蛋白和波形蛋白的表达水平下调。荧光素酶报告实验证实 miR-32-5p 是 PITPNA-AS1 的直接靶标。拯救实验表明,miR-32-5p 抑制剂可显著逆转 PITPNA-AS1 沉默对 NSCLC 细胞增殖、侵袭、迁移和 EMT 的抑制作用。综上所述,本研究结果表明,沉默 PITPNA-AS1 可通过靶向 miR-32-5p 抑制 NSCLC 的进展,提示其有望成为 NSCLC 诊断和治疗的生物标志物。

https://cdn.ncbi.nlm.nih.gov/pmc/blobs/3368/7830934/8acf46460246/mmr-23-03-11851-g00.jpg

文献AI研究员

20分钟写一篇综述,助力文献阅读效率提升50倍。

立即体验

用中文搜PubMed

大模型驱动的PubMed中文搜索引擎

马上搜索

文档翻译

学术文献翻译模型,支持多种主流文档格式。

立即体验