Suppr超能文献

6-姜酚通过激活自噬保护髓核来源的间充质干细胞免受氧化损伤。

6-gingerol protects nucleus pulposus-derived mesenchymal stem cells from oxidative injury by activating autophagy.

作者信息

Nan Li-Ping, Wang Feng, Liu Yang, Wu Zhong, Feng Xin-Min, Liu Jun-Jian, Zhang Liang

机构信息

Department of Orthopedic, Tongji University School of Medicine, Shanghai Tenth People's Hospital, Tenth People's Hospital of Tongji University, Shanghai 200072, China.

Department of Spine Surgery, Tongji University School of Medicine, Shanghai East Hospital, Shanghai 200120, China.

出版信息

World J Stem Cells. 2020 Dec 26;12(12):1603-1622. doi: 10.4252/wjsc.v12.i12.1603.

Abstract

BACKGROUND

To date, there has been no effective treatment for intervertebral disc degeneration (IDD). Nucleus pulposus-derived mesenchymal stem cells (NPMSCs) showed encouraging results in IDD treatment, but the overexpression of reactive oxygen species (ROS) impaired the endogenous repair abilities of NPMSCs. 6-gingerol (6-GIN) is an antioxidant and anti-inflammatory reagent that might protect NPMSCs from injury.

AIM

To investigate the effect of 6-GIN on NPMSCs under oxidative conditions and the potential mechanism.

METHODS

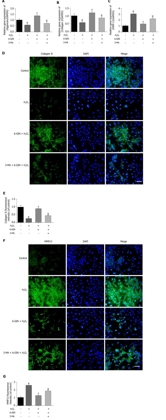
The cholecystokinin-8 assay was used to evaluate the cytotoxicity of hydrogen peroxide and the protective effects of 6-GIN. ROS levels were measured by 2´7´-dichlorofluorescin diacetate analysis. Matrix metalloproteinase (MMP) was detected by the tetraethylbenzimidazolylcarbocyanine iodide assay. TUNEL assay and Annexin V/PI double-staining were used to determine the apoptosis rate. Additionally, autophagy-related proteins (Beclin-1, LC-3, and p62), apoptosis-associated proteins (Bcl-2, Bax, and caspase-3), and PI3K/Akt signaling pathway-related proteins (PI3K and Akt) were evaluated by Western blot analysis. Autophagosomes were detected by transmission electron microscopy in NPMSCs. LC-3 was also detected by immunofluorescence. The mRNA expression of collagen II and aggrecan was evaluated by real-time polymerase chain reaction (RT-PCR), and the changes in collagen II and MMP-13 expression were verified through an immunofluorescence assay.

RESULTS

6-GIN exhibited protective effects against hydrogen peroxide-induced injury in NPMSCs, decreased hydrogen peroxide-induced intracellular ROS levels, and inhibited cell apoptosis. 6-GIN could increase Bcl-2 expression and decrease Bax and caspase-3 expression. The MMP, Annexin V-FITC/PI flow cytometry and TUNEL assay results further confirmed that 6-GIN treatment significantly inhibited NPMSC apoptosis induced by hydrogen peroxide. 6-GIN treatment promoted extracellular matrix (ECM) expression by reducing the oxidative stress injury-induced increase in MMP-13 expression. 6-GIN activated autophagy by increasing the expression of autophagy-related markers (Beclin-1 and LC-3) and decreasing the expression of p62. Autophagosomes were visualized by transmission electron microscopy. Pretreatment with 3-MA and BAF further confirmed that 6-GIN-mediated stimulation of autophagy did not reduce autophagosome turnover but increased autophagic flux. The PI3K/Akt pathway was also found to be activated by 6-GIN. 6-GIN inhibited NPMSC apoptosis and ECM degeneration, in which autophagy and the PI3K/Akt pathway were involved.

CONCLUSION

6-GIN efficiently decreases ROS levels, attenuates hydrogen peroxide-induced NPMSCs apoptosis, and protects the ECM from degeneration. 6-GIN is a promising candidate for treating IDD.

摘要

背景

迄今为止,尚无针对椎间盘退变(IDD)的有效治疗方法。髓核来源的间充质干细胞(NPMSCs)在IDD治疗中显示出令人鼓舞的结果,但活性氧(ROS)的过度表达损害了NPMSCs的内源性修复能力。6-姜酚(6-GIN)是一种抗氧化和抗炎试剂,可能保护NPMSCs免受损伤。

目的

研究6-GIN在氧化条件下对NPMSCs的影响及其潜在机制。

方法

采用胆囊收缩素-8检测法评估过氧化氢的细胞毒性及6-GIN的保护作用。通过二氯荧光素二乙酸酯分析测定ROS水平。采用四乙基苯并咪唑基碳菁碘化物检测法检测基质金属蛋白酶(MMP)。采用TUNEL检测法和膜联蛋白V/碘化丙啶双染法测定细胞凋亡率。此外,通过蛋白质免疫印迹分析评估自噬相关蛋白(Beclin-1、LC-3和p62)、凋亡相关蛋白(Bcl-2、Bax和caspase-3)以及PI3K/Akt信号通路相关蛋白(PI3K和Akt)。通过透射电子显微镜检测NPMSCs中的自噬体。还通过免疫荧光检测LC-3。通过实时聚合酶链反应(RT-PCR)评估Ⅱ型胶原蛋白和聚集蛋白聚糖的mRNA表达,并通过免疫荧光测定验证Ⅱ型胶原蛋白和MMP-13表达的变化。

结果

6-GIN对过氧化氢诱导的NPMSCs损伤具有保护作用,降低了过氧化氢诱导的细胞内ROS水平,并抑制细胞凋亡。6-GIN可增加Bcl-2表达,降低Bax和caspase-3表达。MMP、膜联蛋白V-异硫氰酸荧光素/碘化丙啶流式细胞术和TUNEL检测结果进一步证实,6-GIN处理显著抑制了过氧化氢诱导的NPMSC凋亡。6-GIN处理通过降低氧化应激损伤诱导的MMP-13表达增加来促进细胞外基质(ECM)表达。6-GIN通过增加自噬相关标志物(Beclin-1和LC-3)的表达并降低p62的表达来激活自噬。通过透射电子显微镜观察到自噬体。用3-甲基腺嘌呤和巴弗洛霉素A1预处理进一步证实,6-GIN介导的自噬刺激并未减少自噬体周转,而是增加了自噬通量。还发现PI3K/Akt通路被6-GIN激活。6-GIN抑制NPMSC凋亡和ECM退变,其中涉及自噬和PI3K/Akt通路。

结论

6-GIN有效降低ROS水平,减轻过氧化氢诱导的NPMSCs凋亡,并保护ECM免于退变。6-GIN是治疗IDD的有希望的候选药物。

https://cdn.ncbi.nlm.nih.gov/pmc/blobs/d38f/7789124/1f41b114f464/WJSC-12-1603-g001.jpg

文献AI研究员

20分钟写一篇综述,助力文献阅读效率提升50倍。

立即体验

用中文搜PubMed

大模型驱动的PubMed中文搜索引擎

马上搜索

文档翻译

学术文献翻译模型,支持多种主流文档格式。

立即体验