Suppr超能文献

大黄素通过增强 ROS 诱导肾癌细胞发生坏死性凋亡并抑制糖酵解。

Emodin Induced Necroptosis and Inhibited Glycolysis in the Renal Cancer Cells by Enhancing ROS.

机构信息

Translational Research Laboratory for Urology, The Key Laboratory of Ningbo City, Ningbo First Hospital, Ningbo, Zhejiang 315010, China.

Ningbo Clinical Research Center for Urological Disease, Ningbo, Zhejiang 315010, China.

出版信息

Oxid Med Cell Longev. 2021 Jan 19;2021:8840590. doi: 10.1155/2021/8840590. eCollection 2021.

Abstract

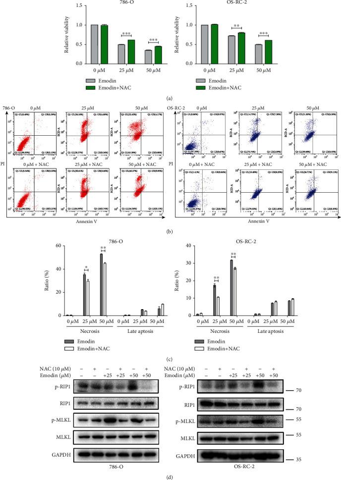
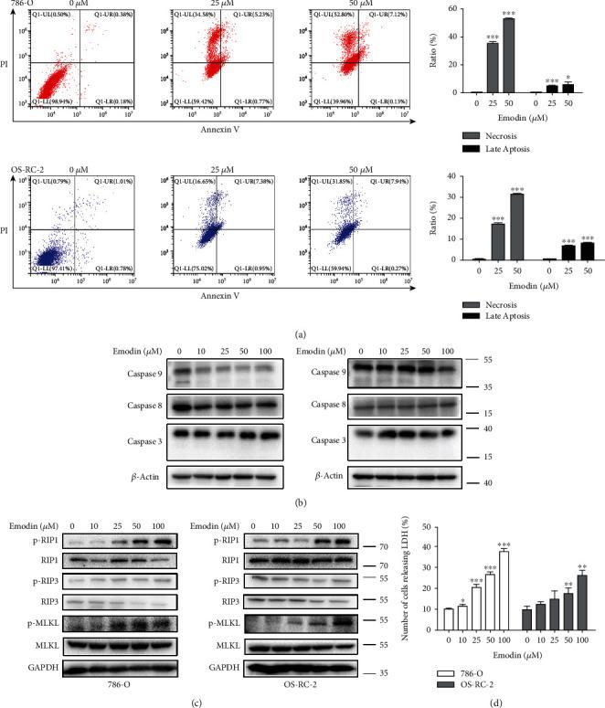
Renal cell carcinoma (RCC) is a tumor with unpredictable presentation and poor clinical outcome. RCC is always resistant to chemotherapy and radiation, and weakly sensitive to immunotherapeutic agents. Therefore, novel agents and approaches are urgently needed for the treatment of RCC. Emodin, an anthraquinone compound extracted from rhubarb and other traditional Chinese herbs, has been implicated in a wide variety of pharmacological effects, such as anti-inflammatory, antiviral, and antitumor activities. However, its role in RCC remains unknown. In this study, we found that emodin effectively killed renal cancer cells without significant toxicity to noncancerous cell HK-2. Flow cytometry assay with Annexin V-FITC and PI demonstrated that emodin induces necroptosis, but not apoptosis, in renal cancer cells. Meanwhile, the phosphorylation levels of RIP1 and MLKL, the key necroptosis-related proteins, were significantly increased. To explore how emodin inhibits kidney tumor growth, we tested reactive oxygen species (ROS) levels and found that the levels of ROS increased upon emodin treatment in a dose-dependent manner. Further studies demonstrated that emodin induces necroptosis through ROS-mediated activation of JNK signaling pathway and also inhibits glycolysis by downregulation of GLUT1 through ROS-mediated inactivation of the PI3K/AKT signaling pathway. Our findings revealed the potential mechanisms by which emodin suppresses renal cancer cell growth and will help develop novel therapeutic approaches for patients with JNK- or PI3K/AKT-dysregulated renal cancer.

摘要

肾细胞癌 (RCC) 是一种表现不可预测且临床预后较差的肿瘤。RCC 通常对化疗和放疗具有抗性,并且对免疫治疗药物的敏感性较弱。因此,迫切需要新的药物和方法来治疗 RCC。大黄素是从大黄和其他中药中提取的蒽醌类化合物,具有广泛的药理作用,如抗炎、抗病毒和抗肿瘤活性。然而,其在 RCC 中的作用尚不清楚。在这项研究中,我们发现大黄素有效地杀死了肾癌细胞,而对非癌细胞 HK-2 没有明显的毒性。用 Annexin V-FITC 和 PI 进行流式细胞术检测表明,大黄素诱导肾癌细胞发生坏死性凋亡,而不是凋亡。同时,RIP1 和 MLKL 的磷酸化水平,这两种关键的坏死性凋亡相关蛋白,显著增加。为了探讨大黄素如何抑制肾肿瘤生长,我们检测了活性氧 (ROS) 水平,发现大黄素处理后 ROS 水平呈剂量依赖性增加。进一步的研究表明,大黄素通过 ROS 介导的 JNK 信号通路的激活诱导坏死性凋亡,并且还通过 ROS 介导的 PI3K/AKT 信号通路失活下调 GLUT1 来抑制糖酵解。我们的研究结果揭示了大黄素抑制肾癌细胞生长的潜在机制,并将有助于为 JNK 或 PI3K/AKT 失调的肾肿瘤患者开发新的治疗方法。

https://cdn.ncbi.nlm.nih.gov/pmc/blobs/cf97/7837784/7d43f723ce28/OMCL2021-8840590.001.jpg

文献AI研究员

20分钟写一篇综述,助力文献阅读效率提升50倍。

立即体验

用中文搜PubMed

大模型驱动的PubMed中文搜索引擎

马上搜索

文档翻译

学术文献翻译模型,支持多种主流文档格式。

立即体验