Suppr超能文献

经典大鼠主动脉环模型的改良以允许血管退行性变研究。

Modifications to the classical rat aortic ring model to allow vascular degeneration studies.

机构信息

Institut de la Vision, Sorbonne Université, INSERM, CNRS, Paris, France.

出版信息

STAR Protoc. 2021 Jan 21;2(1):100281. doi: 10.1016/j.xpro.2020.100281. eCollection 2021 Mar 19.

Abstract

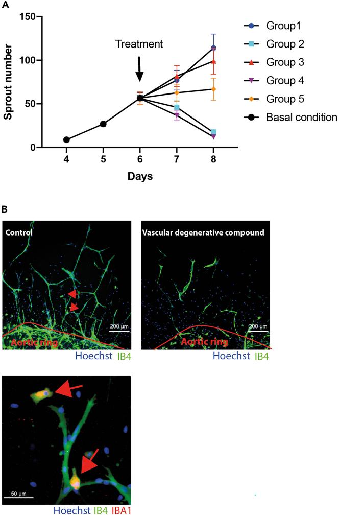
The classical aortic ring model is well suited for deciphering pro-angiogenic processes. Here, we propose simple modifications of the standard protocol to study various anti-angiogenic processes from growth arrest to capillary degeneration. Aortic rings are cultured under basal conditions for 6 days to allow physiological vessel sprouting and then split into treatment groups to follow capillary growth or degeneration for an additional 2 days.

摘要

经典的主动脉环模型非常适合破译促血管生成过程。在这里,我们提出了对标准方案的简单修改,以研究从生长停滞到毛细血管退化的各种抗血管生成过程。主动脉环在基础条件下培养 6 天,以允许生理血管发芽,然后将其分成治疗组,再培养 2 天以观察毛细血管的生长或退化。

https://cdn.ncbi.nlm.nih.gov/pmc/blobs/07ed/7821348/eb1651802b42/fx1.jpg

文献AI研究员

20分钟写一篇综述,助力文献阅读效率提升50倍。

立即体验

用中文搜PubMed

大模型驱动的PubMed中文搜索引擎

马上搜索

文档翻译

学术文献翻译模型,支持多种主流文档格式。

立即体验