Suppr超能文献

载脂蛋白脂酶 2 阳性单核吞噬细胞在糖尿病视网膜中积累,并促进 PPARγ 依赖性血管退化。

Perilipin 2-positive mononuclear phagocytes accumulate in the diabetic retina and promote PPARγ-dependent vasodegeneration.

机构信息

Institute of Vision, Sorbonne University, INSERM, CNRS, Paris, France.

ED394 Physiology and Physiopathology Doctoral School, Sorbonne University, Paris, France.

出版信息

J Clin Invest. 2023 Oct 2;133(19):e161348. doi: 10.1172/JCI161348.

Abstract

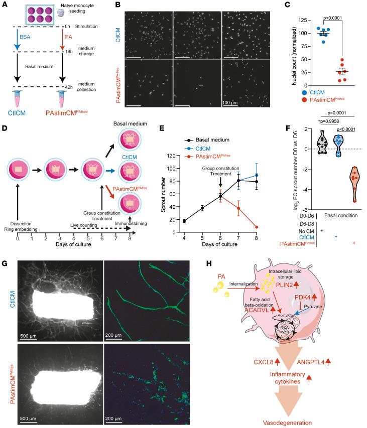
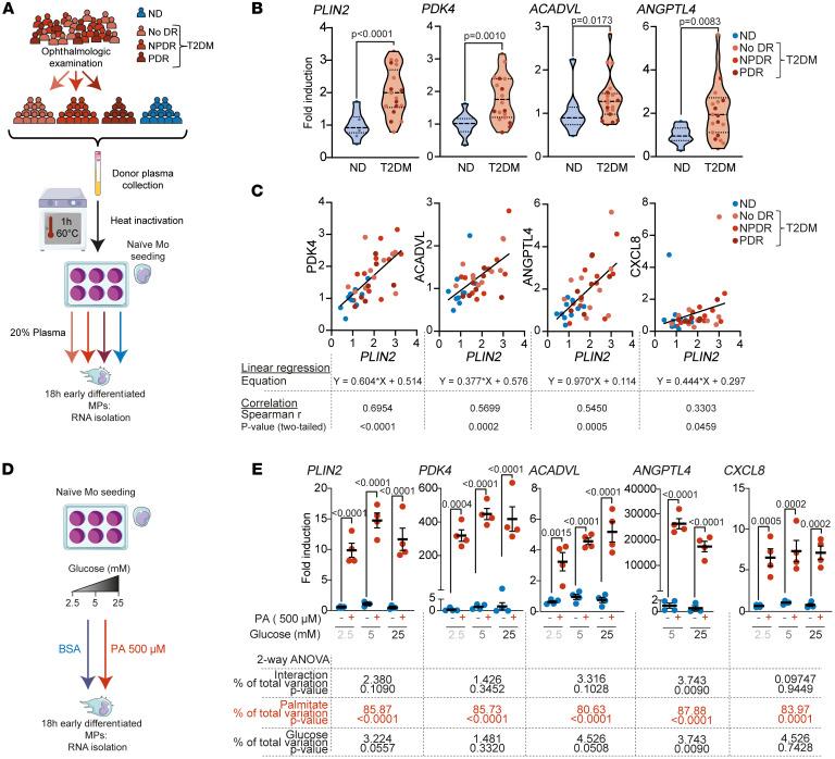
Type 2 diabetes mellitus (T2DM), characterized by hyperglycemia and dyslipidemia, leads to nonproliferative diabetic retinopathy (NPDR). NPDR is associated with blood-retina barrier disruption, plasma exudates, microvascular degeneration, elevated inflammatory cytokine levels, and monocyte (Mo) infiltration. Whether and how the diabetes-associated changes in plasma lipid and carbohydrate levels modify Mo differentiation remains unknown. Here, we show that mononuclear phagocytes (MPs) in areas of vascular leakage in DR donor retinas expressed perilipin 2 (PLIN2), a marker of intracellular lipid load. Strong upregulation of PLIN2 was also observed when healthy donor Mos were treated with plasma from patients with T2DM or with palmitate concentrations typical of those found in T2DM plasma, but not under high-glucose conditions. PLIN2 expression correlated with the expression of other key genes involved in lipid metabolism (ACADVL, PDK4) and the DR biomarkers ANGPTL4 and CXCL8. Mechanistically, we show that lipid-exposed MPs induced capillary degeneration in ex vivo explants that was inhibited by pharmaceutical inhibition of PPARγ signaling. Our study reveals a mechanism linking dyslipidemia-induced MP polarization to the increased inflammatory cytokine levels and microvascular degeneration that characterize NPDR. This study provides comprehensive insights into the glycemia-independent activation of Mos in T2DM and identifies MP PPARγ as a target for inhibition of lipid-activated MPs in DR.

摘要

2 型糖尿病(T2DM)的特征是高血糖和血脂异常,导致非增殖性糖尿病视网膜病变(NPDR)。NPDR 与血视网膜屏障破坏、血浆渗出物、微血管变性、炎症细胞因子水平升高和单核细胞(Mo)浸润有关。与糖尿病相关的血浆脂质和碳水化合物水平变化是否以及如何改变 Mo 分化尚不清楚。在这里,我们表明,DR 供体视网膜血管渗漏区域的单核细胞(MPs)表达了细胞内脂质负荷的标志物 perilipin 2(PLIN2)。当健康供体 Mos 用来自 T2DM 患者的血浆或 T2DM 血浆中典型的棕榈酸浓度处理时,也观察到 PLIN2 的强烈上调,但在高葡萄糖条件下则不然。PLIN2 的表达与涉及脂质代谢的其他关键基因(ACADVL、PDK4)以及 DR 生物标志物 ANGPTL4 和 CXCL8 的表达相关。从机制上讲,我们表明暴露于脂质的 MPs 在体外实验中诱导毛细血管退化,而 PPARγ 信号转导的药物抑制可抑制这种退化。我们的研究揭示了一种将血脂异常诱导的 MP 极化与 NPDR 特征的炎症细胞因子水平升高和微血管变性联系起来的机制。该研究提供了对 T2DM 中 Mos 的血糖独立性激活的全面了解,并确定了 MP PPARγ 作为抑制 DR 中脂质激活的 MPs 的靶点。

https://cdn.ncbi.nlm.nih.gov/pmc/blobs/4eb6/10702478/c5c5753bc02d/jci-133-161348-g248.jpg

文献AI研究员

20分钟写一篇综述,助力文献阅读效率提升50倍。

立即体验

用中文搜PubMed

大模型驱动的PubMed中文搜索引擎

马上搜索

文档翻译

学术文献翻译模型,支持多种主流文档格式。

立即体验