Suppr超能文献

CD39+PD-1+CD8 T 细胞介导乳腺癌转移休眠。

CD39PD-1CD8 T cells mediate metastatic dormancy in breast cancer.

机构信息

Institute of Experimental Immunology, University of Zurich, Zurich, Switzerland.

Comprehensive Cancer Center Zurich, Zurich, Switzerland.

出版信息

Nat Commun. 2021 Feb 3;12(1):769. doi: 10.1038/s41467-021-21045-2.

Abstract

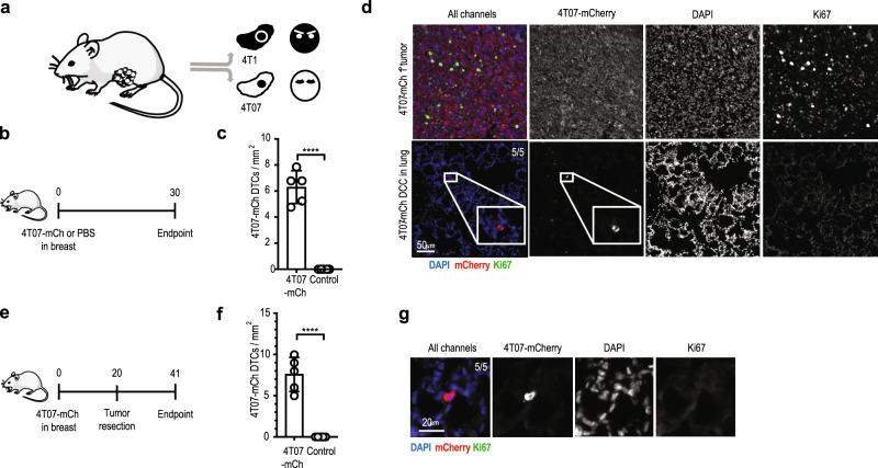
Some breast tumors metastasize aggressively whereas others remain dormant for years. The mechanism governing metastatic dormancy remains largely unknown. Through high-parametric single-cell mapping in mice, we identify a discrete population of CD39PD-1CD8 T cells in primary tumors and in dormant metastasis, which is hardly found in aggressively metastasizing tumors. Using blocking antibodies, we find that dormancy depends on TNFα and IFNγ. Immunotherapy reduces the number of dormant cancer cells in the lungs. Adoptive transfer of purified CD39PD-1CD8 T cells prevents metastatic outgrowth. In human breast cancer, the frequency of CD39PD-1CD8 but not total CD8 T cells correlates with delayed metastatic relapse after resection (disease-free survival), thus underlining the biological relevance of CD39PD-1CD8 T cells for controlling experimental and human breast cancer. Thus, we suggest that a primary breast tumor could prime a systemic, CD39PD-1CD8 T cell response that favors metastatic dormancy in the lungs.

摘要

一些乳腺癌肿瘤具有侵袭性转移,而另一些则潜伏多年。控制转移休眠的机制在很大程度上尚不清楚。通过对小鼠的高参数单细胞图谱分析,我们在原发性肿瘤和休眠转移中发现了一个离散的 CD39PD-1CD8 T 细胞群体,而在侵袭性转移的肿瘤中几乎没有发现。使用阻断抗体,我们发现休眠依赖于 TNFα 和 IFNγ。免疫疗法可减少肺部休眠癌细胞的数量。纯化的 CD39PD-1CD8 T 细胞的过继转移可防止转移生长。在人类乳腺癌中,CD39PD-1CD8 T 细胞的频率而不是总 CD8 T 细胞与切除(无病生存期)后转移性复发的延迟相关,这突出了 CD39PD-1CD8 T 细胞对于控制实验性和人类乳腺癌的生物学相关性。因此,我们认为原发性乳腺癌可以启动一种系统性的、CD39PD-1CD8 T 细胞反应,有利于肺部的转移休眠。

https://cdn.ncbi.nlm.nih.gov/pmc/blobs/cc1c/7859213/2aad60f4b8b7/41467_2021_21045_Fig1_HTML.jpg

文献AI研究员

20分钟写一篇综述,助力文献阅读效率提升50倍。

立即体验

用中文搜PubMed

大模型驱动的PubMed中文搜索引擎

马上搜索

文档翻译

学术文献翻译模型,支持多种主流文档格式。

立即体验