Suppr超能文献

TOX 是肿瘤特异性 T 细胞分化的关键调节因子。

TOX is a critical regulator of tumour-specific T cell differentiation.

机构信息

Immunology Program, Memorial Sloan Kettering Cancer Center, New York, NY, USA.

Immunology and Microbial Pathogenesis Program, Weill Cornell Graduate School of Medical Sciences, New York, NY, USA.

出版信息

Nature. 2019 Jul;571(7764):270-274. doi: 10.1038/s41586-019-1324-y. Epub 2019 Jun 17.

Abstract

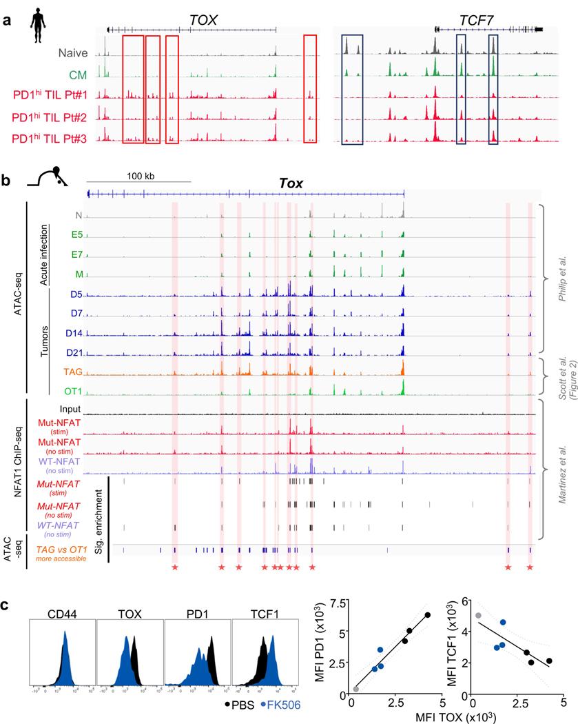
Tumour-specific CD8 T cell dysfunction is a differentiation state that is distinct from the functional effector or memory T cell states. Here we identify the nuclear factor TOX as a crucial regulator of the differentiation of tumour-specific T (TST) cells. We show that TOX is highly expressed in dysfunctional TST cells from tumours and in exhausted T cells during chronic viral infection. Expression of TOX is driven by chronic T cell receptor stimulation and NFAT activation. Ectopic expression of TOX in effector T cells in vitro induced a transcriptional program associated with T cell exhaustion. Conversely, deletion of Tox in TST cells in tumours abrogated the exhaustion program: Tox-deleted TST cells did not upregulate genes for inhibitory receptors (such as Pdcd1, Entpd1, Havcr2, Cd244 and Tigit), the chromatin of which remained largely inaccessible, and retained high expression of transcription factors such as TCF-1. Despite their normal, 'non-exhausted' immunophenotype, Tox-deleted TST cells remained dysfunctional, which suggests that the regulation of expression of inhibitory receptors is uncoupled from the loss of effector function. Notably, although Tox-deleted CD8 T cells differentiated normally to effector and memory states in response to acute infection, Tox-deleted TST cells failed to persist in tumours. We hypothesize that the TOX-induced exhaustion program serves to prevent the overstimulation of T cells and activation-induced cell death in settings of chronic antigen stimulation such as cancer.

摘要

肿瘤特异性 CD8 T 细胞功能障碍是一种分化状态,与功能效应或记忆 T 细胞状态不同。在这里,我们确定转录因子 TOX 是肿瘤特异性 T(TST)细胞分化的关键调节因子。我们表明,TOX 在肿瘤中功能失调的 TST 细胞和慢性病毒感染期间耗竭的 T 细胞中高度表达。TOX 的表达受慢性 T 细胞受体刺激和 NFAT 激活驱动。体外效应 T 细胞中 TOX 的异位表达诱导与 T 细胞耗竭相关的转录程序。相反,在肿瘤中的 TST 细胞中删除 Tox 会废除耗竭程序:Tox 缺失的 TST 细胞不会上调抑制受体(如 Pdcd1、Entpd1、Havcr2、Cd244 和 Tigit)的基因,其染色质仍然基本不可接近,并且仍然高表达转录因子如 TCF-1。尽管它们具有正常的“非耗竭”免疫表型,但 Tox 缺失的 TST 细胞仍然功能失调,这表明抑制受体表达的调节与效应功能的丧失脱钩。值得注意的是,尽管 Tox 缺失的 CD8 T 细胞在急性感染时正常分化为效应和记忆状态,但 Tox 缺失的 TST 细胞未能在肿瘤中持续存在。我们假设,TOX 诱导的耗竭程序有助于防止在慢性抗原刺激(如癌症)中 T 细胞的过度刺激和激活诱导的细胞死亡。

https://cdn.ncbi.nlm.nih.gov/pmc/blobs/87a3/7698992/035050ba798e/nihms-1531023-f0005.jpg

文献AI研究员

20分钟写一篇综述,助力文献阅读效率提升50倍。

立即体验

用中文搜PubMed

大模型驱动的PubMed中文搜索引擎

马上搜索

文档翻译

学术文献翻译模型,支持多种主流文档格式。

立即体验