Suppr超能文献

TOX 在转录和表观遗传水平上对 CD8 T 细胞衰竭进行编程。

TOX transcriptionally and epigenetically programs CD8 T cell exhaustion.

机构信息

Department of Systems Pharmacology and Translational Therapeutics, Perelman School of Medicine, University of Pennsylvania, Philadelphia, PA, USA.

Institute for Immunology, Perelman School of Medicine, University of Pennsylvania, Philadelphia, PA, USA.

出版信息

Nature. 2019 Jul;571(7764):211-218. doi: 10.1038/s41586-019-1325-x. Epub 2019 Jun 17.

Abstract

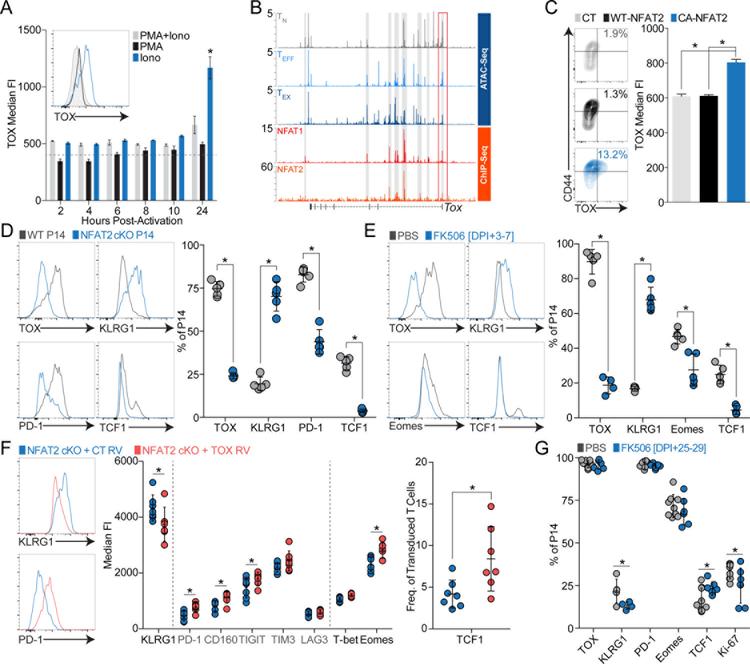
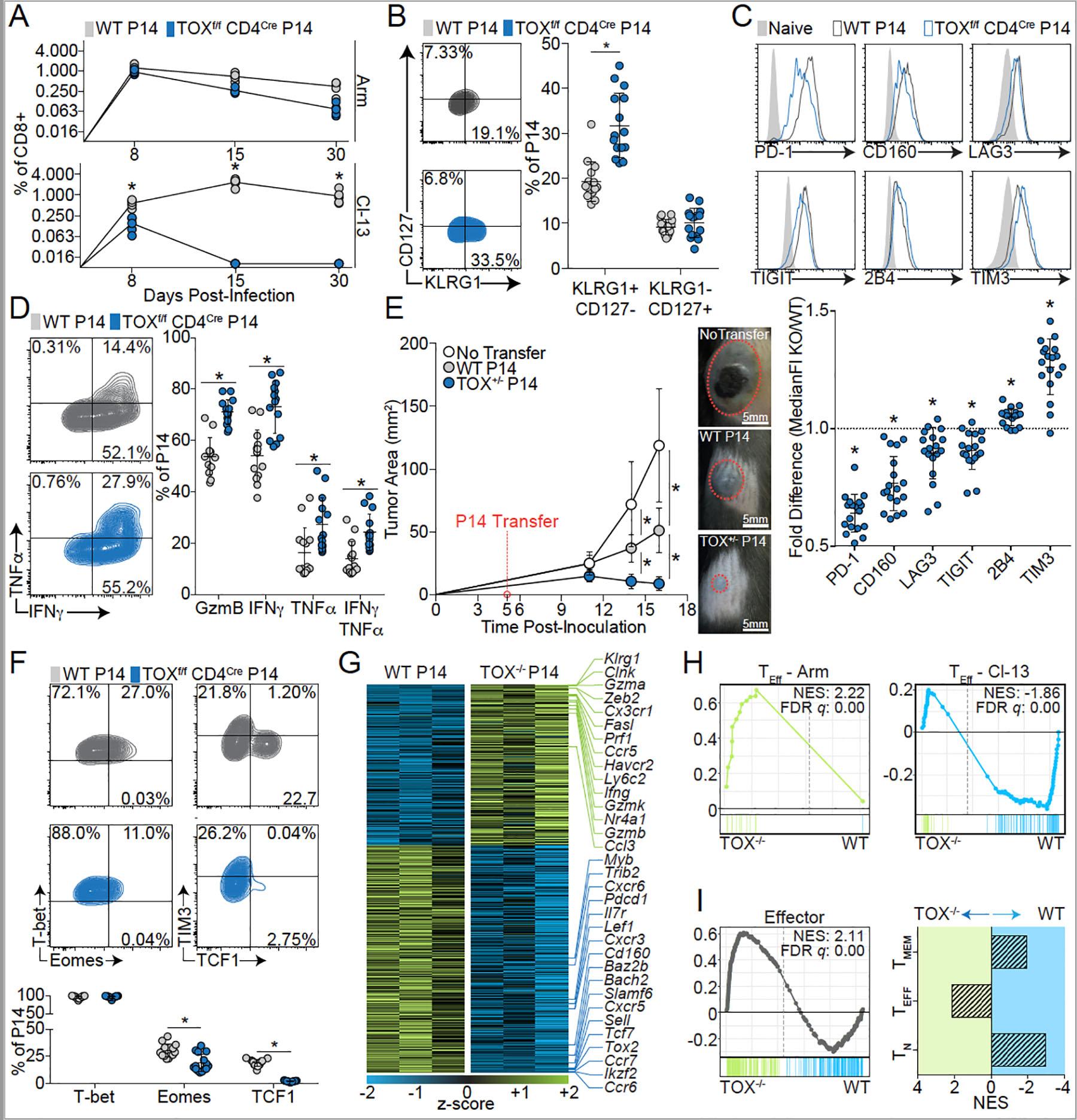
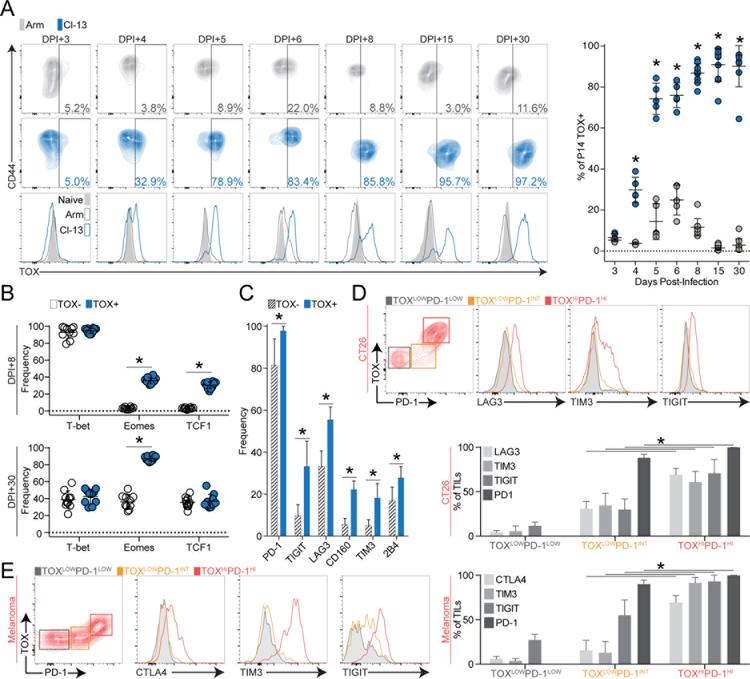
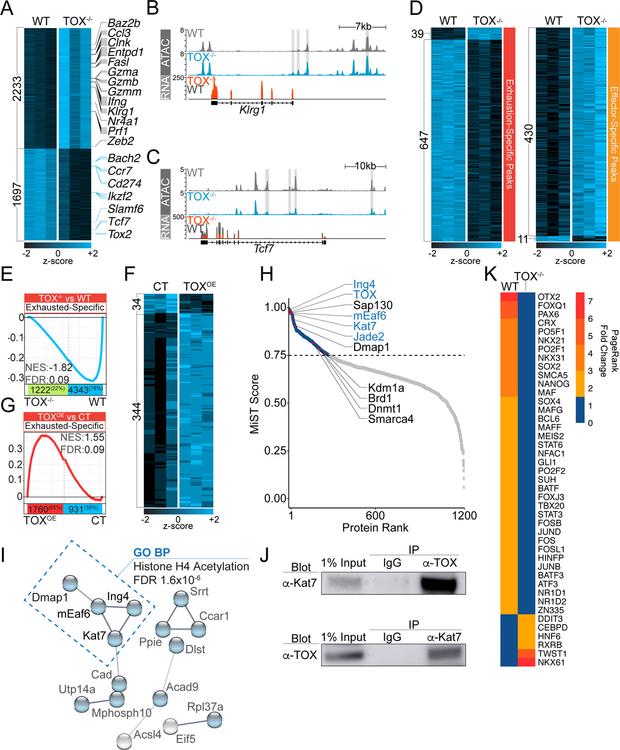
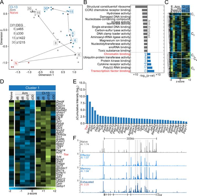
Exhausted CD8 T (T) cells in chronic infections and cancer have limited effector function, high co-expression of inhibitory receptors and extensive transcriptional changes compared with effector (T) or memory (T) CD8 T cells. T cells are important clinical targets of checkpoint blockade and other immunotherapies. Epigenetically, T cells are a distinct immune subset, with a unique chromatin landscape compared with T and T cells. However, the mechanisms that govern the transcriptional and epigenetic development of T cells remain unknown. Here we identify the HMG-box transcription factor TOX as a central regulator of T cells in mice. TOX is largely dispensable for the formation of T and T cells, but it is critical for exhaustion: in the absence of TOX, T cells do not form. TOX is induced by calcineurin and NFAT2, and operates in a feed-forward loop in which it becomes calcineurin-independent and sustained in T cells. Robust expression of TOX therefore results in commitment to T cells by translating persistent stimulation into a distinct T cell transcriptional and epigenetic developmental program.

摘要

慢性感染和癌症中的耗尽 CD8 T(T)细胞与效应(T)或记忆(T)CD8 T 细胞相比,其效应功能有限,高表达抑制性受体,并且转录发生广泛改变。T 细胞是检查点阻断和其他免疫疗法的重要临床靶点。从表观遗传学上看,T 细胞是一个独特的免疫亚群,与 T 和 T 细胞相比,其染色质景观独特。然而,控制 T 细胞转录和表观遗传发育的机制仍不清楚。在这里,我们确定 HMG 盒转录因子 TOX 是小鼠 T 细胞的中央调节因子。TOX 对于 T 和 T 细胞的形成在很大程度上是可有可无的,但对于衰竭却是至关重要的:在没有 TOX 的情况下,T 细胞不会形成。TOX 由钙调神经磷酸酶和 NFAT2 诱导,并且在正反馈环中起作用,在此环中,它变得不依赖于钙调神经磷酸酶并在 T 细胞中持续存在。因此,TOX 的强烈表达通过将持续刺激转化为独特的 T 细胞转录和表观遗传发育程序,导致 T 细胞的定向分化。

https://cdn.ncbi.nlm.nih.gov/pmc/blobs/b166/6713202/01c65ced5559/nihms-1530609-f0007.jpg

文献AI研究员

20分钟写一篇综述,助力文献阅读效率提升50倍。

立即体验

用中文搜PubMed

大模型驱动的PubMed中文搜索引擎

马上搜索

文档翻译

学术文献翻译模型,支持多种主流文档格式。

立即体验