Suppr超能文献

NFAT 依赖性和非依赖性耗竭途径程序性调控母胎 CD8 T 细胞妊娠功能低下。

NFAT-dependent and -independent exhaustion circuits program maternal CD8 T cell hypofunction in pregnancy.

机构信息

Department of Obstetrics and Gynecology, The University of Pennsylvania, Philadelphia, PA.

Department of Surgery, The University of Pennsylvania, Philadelphia, PA.

出版信息

J Exp Med. 2022 Jan 3;219(1). doi: 10.1084/jem.20201599. Epub 2021 Dec 9.

Abstract

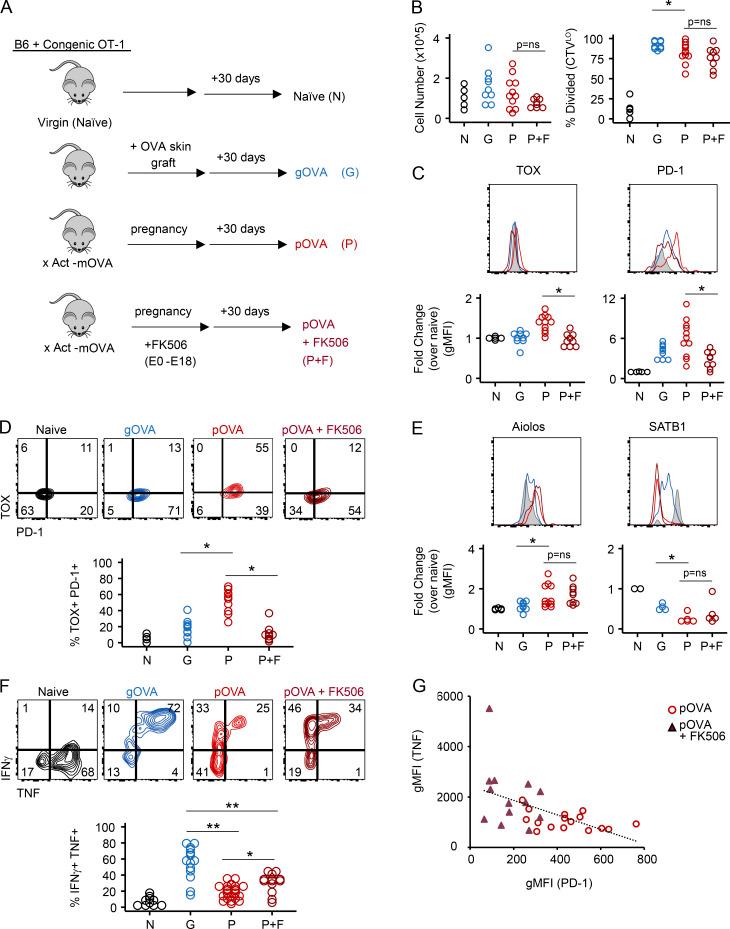
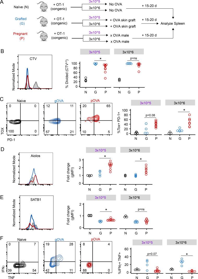
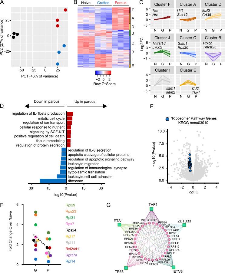
Pregnancy is a common immunization event, but the molecular mechanisms and immunological consequences provoked by pregnancy remain largely unknown. We used mouse models and human transplant registry data to reveal that pregnancy induced exhausted CD8 T cells (Preg-TEX), which associated with prolonged allograft survival. Maternal CD8 T cells shared features of exhaustion with CD8 T cells from cancer and chronic infection, including transcriptional down-regulation of ribosomal proteins and up-regulation of TOX and inhibitory receptors. Similar to other models of T cell exhaustion, NFAT-dependent elements of the exhaustion program were induced by fetal antigen in pregnancy, whereas NFAT-independent elements did not require fetal antigen. Despite using conserved molecular circuitry, Preg-TEX cells differed from TEX cells in chronic viral infection with respect to magnitude and dependency of T cell hypofunction on NFAT-independent signals. Altogether, these data reveal the molecular mechanisms and clinical consequences of maternal CD8 T cell hypofunction and identify pregnancy as a previously unappreciated context in which T cell exhaustion may occur.

摘要

妊娠是一种常见的免疫事件,但妊娠引起的分子机制和免疫学后果在很大程度上仍不清楚。我们使用小鼠模型和人类移植登记数据揭示了妊娠诱导耗尽的 CD8 T 细胞(Preg-TEX),其与延长移植物存活有关。母源 CD8 T 细胞与来自癌症和慢性感染的 CD8 T 细胞具有相似的衰竭特征,包括核糖体蛋白的转录下调和 TOX 和抑制性受体的上调。与其他 T 细胞衰竭模型一样,妊娠中胎儿抗原诱导衰竭程序的 NFAT 依赖性元件,而 NFAT 非依赖性元件不需要胎儿抗原。尽管使用保守的分子电路,但 Preg-TEX 细胞与慢性病毒感染中的 TEX 细胞在 T 细胞功能低下的幅度和对 NFAT 非依赖性信号的依赖性方面存在差异。总之,这些数据揭示了母源 CD8 T 细胞功能低下的分子机制和临床后果,并确定妊娠是 T 细胞衰竭可能发生的一个以前未被重视的背景。

https://cdn.ncbi.nlm.nih.gov/pmc/blobs/2a43/8666877/0f492895b973/JEM_20201599_Fig1.jpg

文献AI研究员

20分钟写一篇综述,助力文献阅读效率提升50倍。

立即体验

用中文搜PubMed

大模型驱动的PubMed中文搜索引擎

马上搜索

文档翻译

学术文献翻译模型,支持多种主流文档格式。

立即体验