Suppr超能文献

全基因组方法鉴定组蛋白修饰特异性读取蛋白

An all-to-all approach to the identification of sequence-specific readers for epigenetic DNA modifications on cytosine.

机构信息

Department of Pharmacology and Molecular Sciences, Johns Hopkins University School of Medicine, Baltimore, MD, USA.

School of Computer Science and Technology, Harbin Institute of Technology, Harbin, Heilongjiang, China.

出版信息

Nat Commun. 2021 Feb 4;12(1):795. doi: 10.1038/s41467-021-20950-w.

Abstract

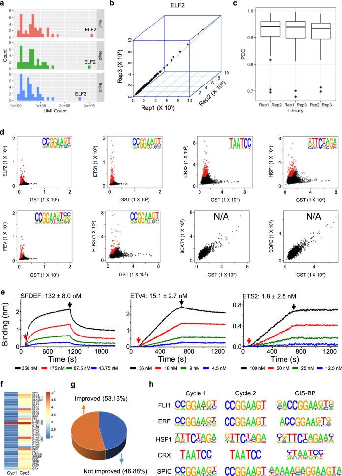
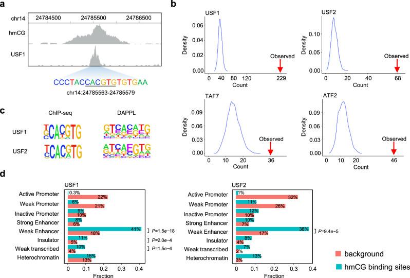
Epigenetic modifications of DNA play important roles in many biological processes. Identifying readers of these epigenetic marks is a critical step towards understanding the underlying mechanisms. Here, we present an all-to-all approach, dubbed digital affinity profiling via proximity ligation (DAPPL), to simultaneously profile human TF-DNA interactions using mixtures of random DNA libraries carrying different epigenetic modifications (i.e., 5-methylcytosine, 5-hydroxymethylcytosine, 5-formylcytosine, and 5-carboxylcytosine) on CpG dinucleotides. Many proteins that recognize consensus sequences carrying these modifications in symmetric and/or hemi-modified forms are identified. We further demonstrate that the modifications in different sequence contexts could either enhance or suppress TF binding activity. Moreover, many modifications can affect TF binding specificity. Furthermore, symmetric modifications show a stronger effect in either enhancing or suppressing TF-DNA interactions than hemi-modifications. Finally, in vivo evidence suggests that USF1 and USF2 might regulate transcription via hydroxymethylcytosine-binding activity in weak enhancers in human embryonic stem cells.

摘要

DNA 的表观遗传修饰在许多生物过程中发挥着重要作用。鉴定这些表观遗传标记的读取器是理解其潜在机制的关键步骤。在这里,我们提出了一种全对全的方法,称为通过邻近连接进行的数字亲和力分析(DAPPL),使用携带不同表观遗传修饰(即 5-甲基胞嘧啶、5-羟甲基胞嘧啶、5-甲酰基胞嘧啶和 5-羧基胞嘧啶)的随机 DNA 文库混合物,同时对人类 TF-DNA 相互作用进行分析。我们鉴定了许多能够识别这些修饰在对称和/或半修饰形式中所携带的一致序列的蛋白质。我们进一步证明,不同序列背景下的修饰既可以增强也可以抑制 TF 结合活性。此外,许多修饰可以影响 TF 结合特异性。此外,对称修饰在增强或抑制 TF-DNA 相互作用方面的效果强于半修饰。最后,体内证据表明,USF1 和 USF2 可能通过在人胚胎干细胞中的弱增强子中结合羟甲基胞嘧啶活性来调节转录。

https://cdn.ncbi.nlm.nih.gov/pmc/blobs/1c70/7862700/7435433fe084/41467_2021_20950_Fig1_HTML.jpg

文献AI研究员

20分钟写一篇综述,助力文献阅读效率提升50倍。

立即体验

用中文搜PubMed

大模型驱动的PubMed中文搜索引擎

马上搜索

文档翻译

学术文献翻译模型,支持多种主流文档格式。

立即体验