Suppr超能文献

钩吻素子抑制白细胞介素-1β分泌,并减轻与巨噬细胞中ROS/NF-κB/NLRP3轴阻断相关的炎症。

Koumine Suppresses IL-1β Secretion and Attenuates Inflammation Associated With Blocking ROS/NF-κB/NLRP3 Axis in Macrophages.

作者信息

Luo Yufei, Xiong Bojun, Liu Haiping, Chen Zehong, Huang Huihui, Yu Changxi, Yang Jian

机构信息

Department of Pharmacology, School of Pharmacy, Fujian Medical University, Fuzhou, China.

Experimental Teaching Center, School of Basic Medical Sciences, Fujian Medical University, Fuzhou, China.

出版信息

Front Pharmacol. 2021 Jan 18;11:622074. doi: 10.3389/fphar.2020.622074. eCollection 2020.

Abstract

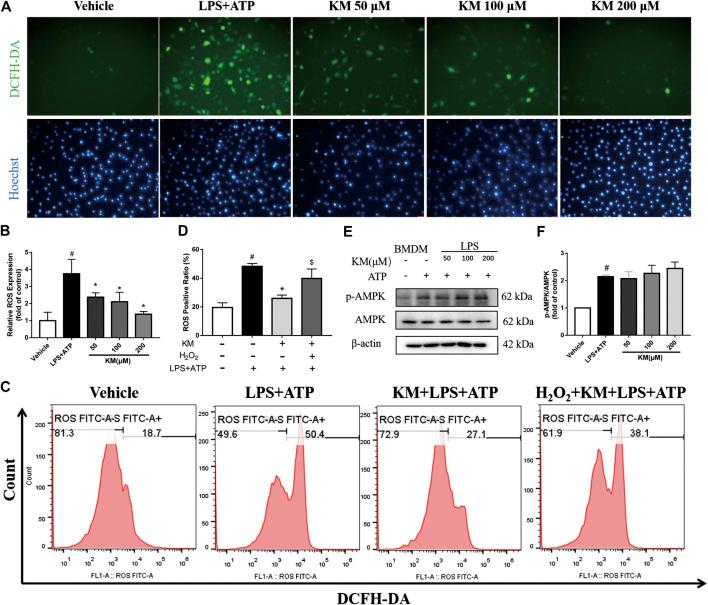
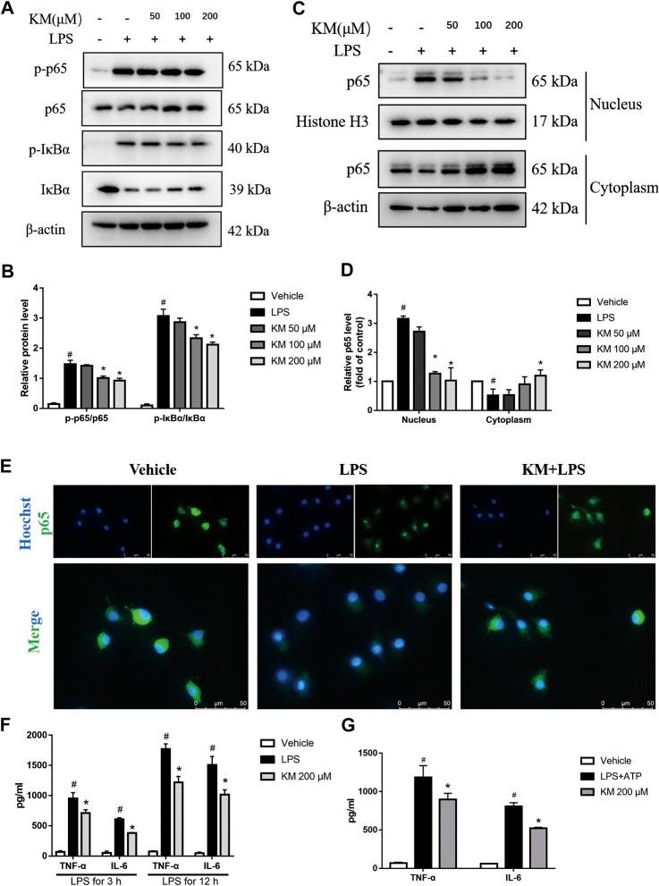
Koumine (KM), one of the primary constituents of Gelsemium elegans, has been used for the treatment of inflammatory diseases such as rheumatoid arthritis, but whether KM impacts the activation of the NOD-like receptor protein 3 (NLRP3) inflammasome remains unknown. This study aimed to explore the inhibitory effect of KM on NLRP3 inflammasome activation and the underlying mechanisms both using macrophages stimulated with LPS plus ATP, nigericin or monosodium urate (MSU) crystals and using an MSU-induced peritonitis model. We found that KM dose-dependently inhibited IL-1β secretion in macrophages after NLRP3 inflammasome activators stimulation. Furthermore, KM treatment efficiently attenuated the infiltration of neutrophils and suppressed IL-1β production in mice with MSU-induced peritonitis. These results indicated that KM inhibited NLRP3 inflammasome activation, and consistent with this finding, KM effectively inhibited caspase-1 activation, mature IL-1β secretion, NLRP3 formation and pro-IL-1β expression in LPS-primed macrophages treated with ATP, nigericin or MSU. The mechanistic study showed that, KM exerted a potent inhibitory effect on the NLRP3 priming step, which decreased the phosphorylation of IκBα and p65, the nuclear localization of p65, and the secretion of TNF-α and IL-6. Moreover, the assembly of NLRP3 was also interrupted by KM. KM blocked apoptosis-associated speck-like protein containing a CARD (ASC) speck formation and its oligomerization and hampered the NLRP3-ASC interaction. This suppression was attributed to the ability of KM to inhibit the production of reactive oxygen species (ROS). In support of this finding, the inhibitory effect of KM on ROS production was completely counteracted by HO, an ROS promoter. Our results provide the first indication that KM exerts an inhibitory effect on NLRP3 inflammasome activation associated with blocking the ROS/NF-κB/NLRP3 signal axis. KM might have potential clinical application in the treatment of NLRP3 inflammasome-related diseases.

摘要

钩吻素子(KM)是钩吻的主要成分之一,已被用于治疗类风湿关节炎等炎症性疾病,但KM是否影响NOD样受体蛋白3(NLRP3)炎性小体的激活仍不清楚。本研究旨在探讨KM对NLRP3炎性小体激活的抑制作用及其潜在机制,研究对象包括用脂多糖(LPS)加三磷酸腺苷(ATP)、尼日利亚菌素或尿酸单钠(MSU)晶体刺激的巨噬细胞,以及MSU诱导的腹膜炎模型。我们发现,在NLRP3炎性小体激活剂刺激后,KM剂量依赖性地抑制巨噬细胞中白细胞介素-1β(IL-1β)的分泌。此外,KM治疗有效减轻了MSU诱导的腹膜炎小鼠中性粒细胞的浸润,并抑制了IL-1β的产生。这些结果表明,KM抑制NLRP3炎性小体的激活,与此发现一致的是,KM有效抑制了用ATP、尼日利亚菌素或MSU处理的经LPS预处理的巨噬细胞中半胱天冬酶-1的激活、成熟IL-1β的分泌、NLRP3的形成和前体IL-1β的表达。机制研究表明,KM对NLRP3启动步骤发挥了强大的抑制作用,这降低了IκBα和p65的磷酸化、p65的核定位以及肿瘤坏死因子-α(TNF-α)和白细胞介素-6(IL-6)的分泌。此外,KM还中断了NLRP3的组装。KM阻断了含半胱天冬酶激活和招募结构域的凋亡相关斑点样蛋白(ASC)斑点的形成及其寡聚化,并阻碍了NLRP3与ASC的相互作用。这种抑制作用归因于KM抑制活性氧(ROS)产生的能力。支持这一发现的是,ROS促进剂HO完全抵消了KM对ROS产生的抑制作用。我们的结果首次表明,KM通过阻断ROS/核因子-κB(NF-κB)/NLRP3信号轴对NLRP3炎性小体激活发挥抑制作用。KM在治疗NLRP3炎性小体相关疾病方面可能具有潜在的临床应用价值。

https://cdn.ncbi.nlm.nih.gov/pmc/blobs/4a2a/7851739/ed180eaba090/fphar-11-622074-g001.jpg

文献AI研究员

20分钟写一篇综述,助力文献阅读效率提升50倍。

立即体验

用中文搜PubMed

大模型驱动的PubMed中文搜索引擎

马上搜索

文档翻译

学术文献翻译模型,支持多种主流文档格式。

立即体验