Suppr超能文献

韦德尔内酯通过依赖于 PKA 信号的 NLRP3 Ser/Thr 磷酸化促进其抑制炎症小体激活和细胞焦亡。

Wedelolactone facilitates Ser/Thr phosphorylation of NLRP3 dependent on PKA signalling to block inflammasome activation and pyroptosis.

机构信息

Research Center for Integrative Medicine, School of Basic Medical Sciences, Guangzhou University of Chinese Medicine, Guangzhou, P.R China.

Dongguan & Guangzhou University of Chinese Medicine Cooperative Academy of Mathematical Engineering for Chinese Medicine, Dongguan, P.R China.

出版信息

Cell Prolif. 2020 Sep;53(9):e12868. doi: 10.1111/cpr.12868. Epub 2020 Jul 12.

Abstract

OBJECTIVES

Wedelolactone exhibits regulatory effects on some inflammatory diseases. However, the anti-inflammatory mechanism of wedelolactone has not been entirely unravelled. Therefore, the present study focuses on investigating the mechanism of wedelolactone on NLRP3 inflammasome in macrophages and its influence on MSU-induced inflammation.

MATERIALS AND METHODS

BMDM, J774A.1 and PMA-differentiated THP-1 macrophages were primed with LPS and then stimulated with ATP or nigericin or MSU crystal in the presence or absence of wedelolactone. The cell lysates and supernatants were collected to detect NLRP3 inflammasome components such as NLRP3, ASC and caspase 1, as well as pyroptosis and IL-1β production. In addition, the anti-inflammatory effects of wedelolactone on MSU-induced peritonitis and arthritis mice were also evaluated.

RESULTS

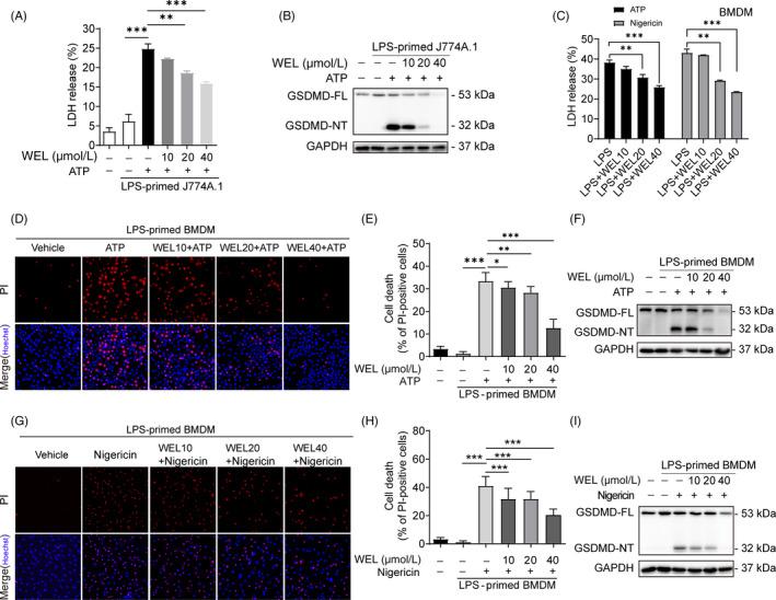
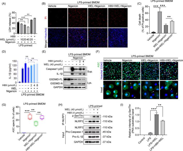
We found that wedelolactone broadly inhibited NLRP3 inflammasome activation and pyroptosis and IL-1β secretion. Wedelolactone also block ASC oligomerization and speck formation. The inhibitory effects of wedelolactone were abrogated by PKA inhibitor H89, which also attenuated wedelolactone-enhanced Ser/Thr phosphorylation of NLRP3 at PKA-specific sites. Importantly, wedelolactone could abate MSU-induced IL-1β production and neutrophils migration into peritoneal cavity, and reduced caspase 1 (p20) and IL-1β expression in the joint tissue of MSU-induced arthritis.

CONCLUSION

Our results indicate that wedelolactone promotes the Ser/Thr phosphorylation of NLRP3 to inhibit inflammasome activation and pyroptosis partly through potentiating PKA signalling, thus identifying its potential use for treating MSU-induced peritonitis and gouty arthritis.

摘要

目的

韦德尔内酯对一些炎症性疾病具有调节作用。然而,韦德尔内酯的抗炎机制尚未完全阐明。因此,本研究主要关注韦德尔内酯对巨噬细胞中 NLRP3 炎性体的作用及其对 MSU 诱导的炎症的影响。

材料和方法

用 LPS 对 BMDM、J774A.1 和 PMA 分化的 THP-1 巨噬细胞进行预刺激,然后在存在或不存在韦德尔内酯的情况下用 ATP 或 Nigericin 或 MSU 晶体刺激。收集细胞裂解物和上清液,以检测 NLRP3 炎性体成分,如 NLRP3、ASC 和 caspase 1,以及细胞焦亡和 IL-1β的产生。此外,还评估了韦德尔内酯对 MSU 诱导的腹膜炎和关节炎小鼠的抗炎作用。

结果

我们发现韦德尔内酯广泛抑制 NLRP3 炎性体的激活、细胞焦亡和 IL-1β的分泌。韦德尔内酯还阻断 ASC 寡聚化和斑点形成。PKA 抑制剂 H89 削弱了韦德尔内酯对 NLRP3 的 Ser/Thr 磷酸化的增强作用,从而削弱了韦德尔内酯对 NLRP3 的抑制作用。重要的是,韦德尔内酯可以减轻 MSU 诱导的 IL-1β产生和中性粒细胞向腹腔内迁移,并降低 MSU 诱导的关节炎关节组织中 caspase 1(p20)和 IL-1β的表达。

结论

我们的结果表明,韦德尔内酯通过增强 PKA 信号通路促进 NLRP3 的 Ser/Thr 磷酸化,从而抑制炎性体的激活和细胞焦亡,这表明它在治疗 MSU 诱导的腹膜炎和痛风性关节炎方面具有潜在用途。

https://cdn.ncbi.nlm.nih.gov/pmc/blobs/4758/7507381/22164cd90684/CPR-53-e12868-g001.jpg

文献AI研究员

20分钟写一篇综述,助力文献阅读效率提升50倍。

立即体验

用中文搜PubMed

大模型驱动的PubMed中文搜索引擎

马上搜索

文档翻译

学术文献翻译模型,支持多种主流文档格式。

立即体验