Suppr超能文献

黄芪甲苷通过调控 cAMP/PKA 信号通路抑制尾加压素Ⅱ诱导的肾小管上皮细胞焦亡缓解肾纤维化。

Astragaloside IV alleviates renal fibrosis by inhibiting renal tubular epithelial cell pyroptosis induced by urotensin II through regulating the cAMP/PKA signaling pathway.

机构信息

Shanxi Medical University, Taiyuan, Shanxi Province, China.

Department of Prevention Care, Cardiovascular Hospital of Shanxi Medical University, Taiyuan, Shanxi Province, China.

出版信息

PLoS One. 2024 May 31;19(5):e0304365. doi: 10.1371/journal.pone.0304365. eCollection 2024.

Abstract

OBJECTIVE

To explore the molecular mechanism of Astragaloside IV (AS-IV) in alleviating renal fibrosis by inhibiting Urotensin II-induced pyroptosis and epithelial-mesenchymal transition of renal tubular epithelial cells.

METHODS

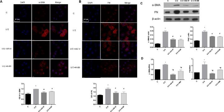
Forty SD rats were randomly divided into control group without operation: gavage with 5ml/kg/d water for injection and UUO model group: gavage with 5ml/kg/d water for injection; UUO+ AS-IV group (gavage with AS-IV 20mg/kg/d; and UUO+ losartan potassium group (gavage with losartan potassium 10.3mg/kg/d, with 10 rats in each group. After 2 weeks, Kidney pathology, serum Urotensin II, and cAMP concentration were detected, and the expressions of NLRP3, GSDMD-N, Caspase-1, and IL-1β were detected by immunohistochemistry. Rat renal tubular epithelial cells were cultured in vitro, and different concentrations of Urotensin II were used to intervene for 24h and 48h. Cell proliferation activity was detected using the CCK8 assay. Suitable concentrations of Urotensin II and intervention time were selected, and Urotensin II receptor antagonist (SB-611812), inhibitor of PKA(H-89), and AS-IV (15ug/ml) were simultaneously administered. After 24 hours, cells and cell supernatants from each group were collected. The cAMP concentration was detected using the ELISA kit, and the expression of PKA, α-SMA, FN, IL-1β, NLRP3, GSDMD-N, and Caspase-1 was detected using cell immunofluorescence, Western blotting, and RT-PCR.

RESULTS

Renal tissue of UUO rats showed renal interstitial infiltration, tubule dilation and atrophy, renal interstitial collagen fiber hyperplasia, and serum Urotensin II and cAMP concentrations were significantly higher than those in the sham operation group (p <0.05). AS-IV and losartan potassium intervention could alleviate renal pathological changes, and decrease serum Urotensin II, cAMP concentration levels, and the expressions of NLRP3, GSDMD-N, Caspase-1, and IL-1β in renal tissues (p <0.05). Urotensin II at a concentration of 10-8 mol/L could lead to the decrease of cell proliferation, (p<0.05). Compared with the normal group, the cAMP level and the PKA expression were significantly increased (p<0.05). After intervention with AS-IV and Urotensin II receptor antagonist, the cAMP level and the expression of PKA were remarkably decreased (p<0.05). Compared with the normal group, the expression of IL-1β, NLRP3, GSDMD-N, and Caspase-1 in the Urotensin II group was increased (p<0.05), which decreased in the AS-IV and H-89 groups.

CONCLUSION

AS-IV can alleviate renal fibrosis by inhibiting Urotensin II-induced pyroptosis of renal tubular epithelial cells by regulating the cAMP/PKA signaling pathway.

摘要

目的

探讨黄芪甲苷(AS-IV)通过抑制尾加压素 II 诱导的肾小管上皮细胞焦亡和上皮-间充质转化,缓解肾纤维化的分子机制。

方法

将 40 只 SD 大鼠随机分为假手术组(不手术,给予 5ml/kg/d 生理盐水灌胃)、UUO 模型组(给予 5ml/kg/d 生理盐水灌胃)、AS-IV 干预组(给予 AS-IV 20mg/kg/d 灌胃)和氯沙坦钾干预组(给予氯沙坦钾 10.3mg/kg/d 灌胃),每组 10 只。2 周后,检测各组大鼠肾脏病理、血清尾加压素 II 和 cAMP 浓度,免疫组化法检测 NLRP3、GSDMD-N、Caspase-1 和 IL-1β的表达。体外培养大鼠肾小管上皮细胞,用不同浓度尾加压素 II 干预 24h 和 48h,CCK8 法检测细胞增殖活性。选择合适的尾加压素 II 浓度和干预时间,同时给予尾加压素 II 受体拮抗剂(SB-611812)、PKA 抑制剂(H-89)和 AS-IV(15μg/ml)干预 24h 后,收集各组细胞和细胞上清液。ELISA 试剂盒检测 cAMP 浓度,细胞免疫荧光、Western blot 和 RT-PCR 检测 PKA、α-SMA、FN、IL-1β、NLRP3、GSDMD-N 和 Caspase-1 的表达。

结果

UUO 大鼠肾脏组织出现肾间质浸润、肾小管扩张和萎缩、肾间质胶原纤维增生,血清尾加压素 II 和 cAMP 浓度明显高于假手术组(p<0.05)。AS-IV 和氯沙坦钾干预可减轻肾脏病理变化,降低血清尾加压素 II、cAMP 浓度水平及肾脏组织 NLRP3、GSDMD-N、Caspase-1 和 IL-1β的表达(p<0.05)。尾加压素 II 浓度为 10-8mol/L 时可导致细胞增殖减少(p<0.05),与正常组比较,cAMP 水平和 PKA 表达明显增加(p<0.05)。与尾加压素 II 组比较,AS-IV 和尾加压素 II 受体拮抗剂干预后 cAMP 水平和 PKA 表达明显降低(p<0.05)。与正常组比较,尾加压素 II 组 IL-1β、NLRP3、GSDMD-N 和 Caspase-1 表达增加(p<0.05),AS-IV 和 H-89 组表达减少。

结论

AS-IV 通过调节 cAMP/PKA 信号通路抑制尾加压素 II 诱导的肾小管上皮细胞焦亡,从而减轻肾纤维化。

https://cdn.ncbi.nlm.nih.gov/pmc/blobs/7b55/11142519/74def78006ea/pone.0304365.g001.jpg

文献AI研究员

20分钟写一篇综述,助力文献阅读效率提升50倍。

立即体验

用中文搜PubMed

大模型驱动的PubMed中文搜索引擎

马上搜索

文档翻译

学术文献翻译模型,支持多种主流文档格式。

立即体验