Suppr超能文献

整合网络药理学与实验验证以探究黄芪甲苷减轻尾加压素 II 介导的肾小管上皮细胞损伤的药理机制。

Integrating network pharmacology and experimental validation to explore the pharmacological mechanism of Astragaloside IV in alleviating urotensin II-mediated renal tubular epithelial cell injury.

作者信息

Liu Wenyuan, Liu Qianwei, Zhang Ziyuan, Hu Yaling, Fang Jingai

机构信息

Department of Nephrology, The First Hospital, Shanxi Medical University, Taiyuan, Shanxi, China.

Shanxi Medical University, Taiyuan, Shanxi, China.

出版信息

PLoS One. 2024 Dec 20;19(12):e0310210. doi: 10.1371/journal.pone.0310210. eCollection 2024.

Abstract

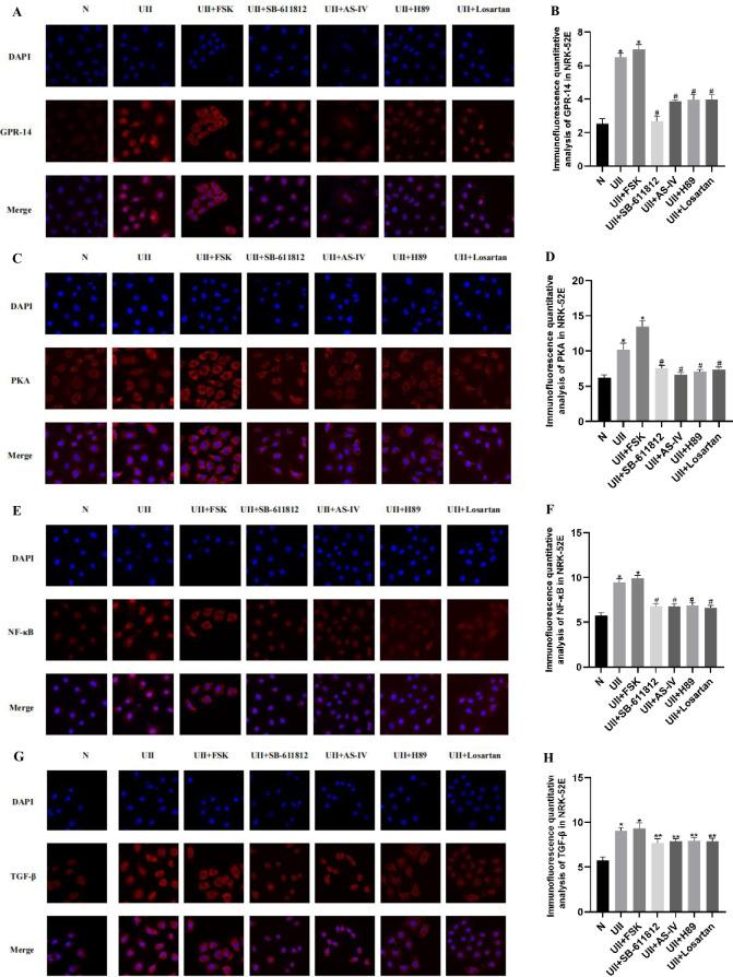
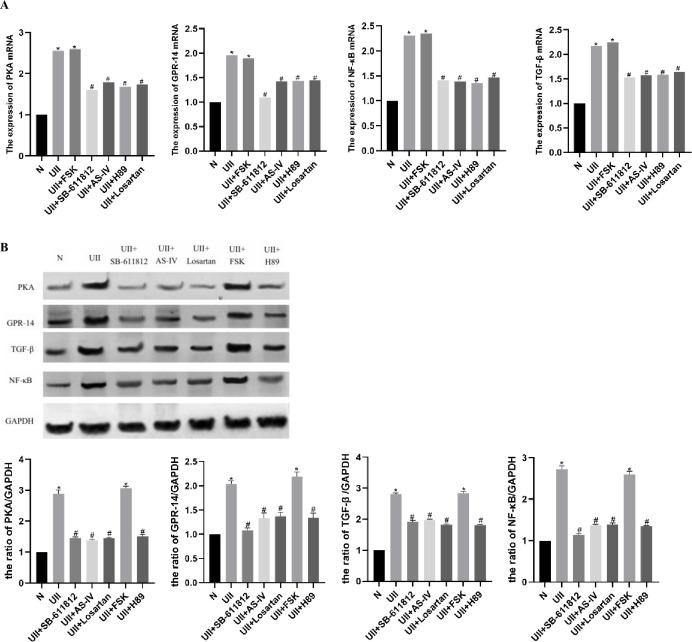
Renal tubular epithelial cell injury is an important manifestation of chronic kidney disease (CKD). This study aims to explore the mechanism of astragaloside IV (AS-IV) in the treatment of UII-mediated renal tubular epithelial cell injury by integrating network pharmacology and experimental validation. BATMAN, SwissTarget-Prediction and ETCM data bases were used to screen the target proteins of AS-IV. DAVID software was then used to perform GO and KEGG enrichment analysis on these target genes, and STRING and cytoscape were used to construct a protein interaction network. Molecular docking analysis was performed on key genes. The CCK8 assay was applied to detect the cell viability. ELISA, laser confocal, RT-PCR, and Western blot methods were used to detect the expression of cell pathway indicators and inflammatory factors in each group. Network pharmacology analysis found that the cAMP signaling pathway is one of the most important pathways for AS-IV to treat CKD. Molecular docking results showed that the AS-IV can be well embedded in the active pockets of target proteins, such as ALB, VEGFA, AKT1, ROCK1, and DRD2. The cAMP content and expression of GPR-14, PKA, NF-κB, and TGF-β in the UII group and the UII+cAMP agonist group (Forskolin) were all higher than those in the control group (P<0.05). In the UII+SB-611812 group, UII+AS-IV group, UII+losartan group, and UII+cAMP inhibitor (H89) group, the cAMP content and the expressions of GPR-14, PKA, NF-κB and TGF-β were all decreased compared with those in the UII group (P<0.05). In conclusion, AS-IV may improve UII-mediated renal tubular epithelial cell damage by down-regulating the cAMP/PKA signaling pathway.

摘要

肾小管上皮细胞损伤是慢性肾脏病(CKD)的重要表现。本研究旨在通过整合网络药理学和实验验证,探讨黄芪甲苷IV(AS-IV)治疗UII介导的肾小管上皮细胞损伤的机制。利用BATMAN、SwissTarget-Prediction和ETCM数据库筛选AS-IV的靶蛋白。然后使用DAVID软件对这些靶基因进行GO和KEGG富集分析,并使用STRING和cytoscape构建蛋白质相互作用网络。对关键基因进行分子对接分析。采用CCK8法检测细胞活力。采用ELISA、激光共聚焦、RT-PCR和Western blot方法检测各组细胞通路指标和炎症因子的表达。网络药理学分析发现,cAMP信号通路是AS-IV治疗CKD的最重要途径之一。分子对接结果表明,AS-IV可以很好地嵌入靶蛋白的活性口袋中,如ALB、VEGFA、AKT1、ROCK1和DRD2。UII组和UII + cAMP激动剂组(福司可林)中cAMP含量以及GPR-14、PKA、NF-κB和TGF-β的表达均高于对照组(P<0.05)。在UII + SB-611812组、UII + AS-IV组、UII + 氯沙坦组和UII + cAMP抑制剂(H89)组中,与UII组相比,cAMP含量以及GPR-14、PKA、NF-κB和TGF-β的表达均降低(P<0.05)。综上所述,AS-IV可能通过下调cAMP/PKA信号通路改善UII介导的肾小管上皮细胞损伤。

https://cdn.ncbi.nlm.nih.gov/pmc/blobs/951e/11661590/1db309c2d6fb/pone.0310210.g001.jpg

文献AI研究员

20分钟写一篇综述,助力文献阅读效率提升50倍。

立即体验

用中文搜PubMed

大模型驱动的PubMed中文搜索引擎

马上搜索

文档翻译

学术文献翻译模型,支持多种主流文档格式。

立即体验