Suppr超能文献

基于转录组和单细胞测序数据鉴定青少年特发性关节炎相关免疫细胞基因。

Immune Cell-Related Genes in Juvenile Idiopathic Arthritis Identified Using Transcriptomic and Single-Cell Sequencing Data.

机构信息

The Joint Center for Infection and Immunity, Guangzhou Institute of Pediatrics, Guangzhou Women and Children's Medical Center, Guangzhou 510623, China.

The Joint Center for Infection and Immunity, CAS Key Laboratory of Molecular Virology & Immunology, Chinese Academy of Sciences, Shanghai 200031, China.

出版信息

Int J Mol Sci. 2023 Jun 25;24(13):10619. doi: 10.3390/ijms241310619.

Abstract

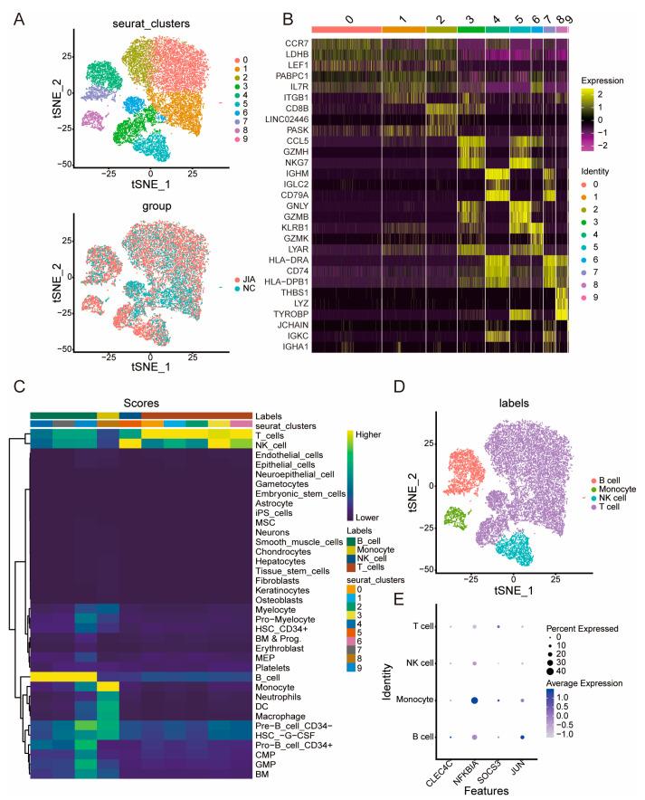
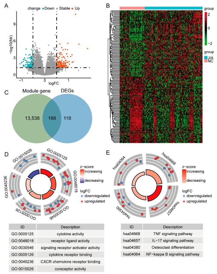
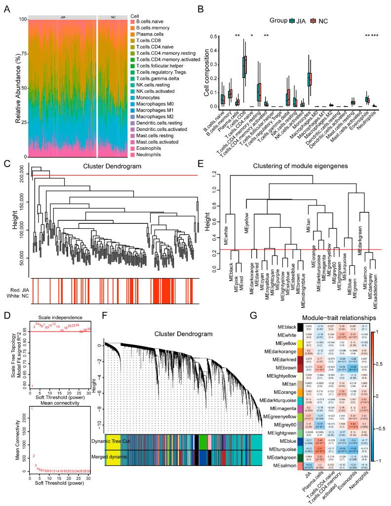
Juvenile idiopathic arthritis (JIA) is the most common chronic rheumatic disease in children. The heterogeneity of the disease can be investigated via single-cell RNA sequencing (scRNA-seq) for its gap in the literature. Firstly, five types of immune cells (plasma cells, naive CD4 T cells, memory-activated CD4 T cells, eosinophils, and neutrophils) were significantly different between normal control (NC) and JIA samples. WGCNA was performed to identify genes that exhibited the highest correlation to differential immune cells. Then, 168 differentially expressed immune cell-related genes (DE-ICRGs) were identified by overlapping 13,706 genes identified by WGCNA and 286 differentially expressed genes (DEGs) between JIA and NC specimens. Next, four key genes, namely , , , and were identified by a protein-protein interaction (PPI) network and three machine learning algorithms. The results of functional enrichment revealed that , , and were all associated with hallmark TNF-α signaling via NF-κB. In addition, cells in JIA samples were clustered into four groups (B cell, monocyte, NK cell, and T cell groups) by single-cell data analysis. and exhibited the highest level of expression in B cells; and exhibited the highest level of expression in monocytes. Finally, real-time quantitative PCR (RT-qPCR) revealed that the expression of three key genes was consistent with that determined by differential analysis. Our study revealed four key genes with prognostic value for JIA. Our findings could have potential implications for JIA treatment and investigation.

摘要

幼年特发性关节炎(JIA)是儿童中最常见的慢性风湿性疾病。通过单细胞 RNA 测序(scRNA-seq)可以研究疾病的异质性,这在文献中存在空白。首先,在正常对照(NC)和 JIA 样本之间,五种类型的免疫细胞(浆细胞、幼稚 CD4 T 细胞、记忆激活的 CD4 T 细胞、嗜酸性粒细胞和中性粒细胞)存在显著差异。进行 WGCNA 以鉴定与差异免疫细胞相关性最高的基因。然后,通过重叠 WGCNA 鉴定的 13706 个基因和 JIA 与 NC 标本之间差异表达的 286 个基因,鉴定出 168 个差异表达免疫细胞相关基因(DE-ICRGs)。接下来,通过蛋白质-蛋白质相互作用(PPI)网络和三种机器学习算法,鉴定出四个关键基因,即 、 、 和 。功能富集结果表明, 、 和 均通过 NF-κB 与 TNF-α 信号通路的标志性基因相关。此外,通过单细胞数据分析,JIA 样本中的细胞聚类为四个组(B 细胞、单核细胞、NK 细胞和 T 细胞组)。 和 在 B 细胞中表达水平最高; 和 在单核细胞中表达水平最高。最后,实时定量 PCR(RT-qPCR)显示三个关键基因的表达与差异分析一致。我们的研究揭示了四个具有 JIA 预后价值的关键基因。我们的研究结果可能对 JIA 的治疗和研究具有潜在意义。

https://cdn.ncbi.nlm.nih.gov/pmc/blobs/4346/10342059/736130811e73/ijms-24-10619-g001.jpg

文献AI研究员

20分钟写一篇综述,助力文献阅读效率提升50倍。

立即体验

用中文搜PubMed

大模型驱动的PubMed中文搜索引擎

马上搜索

文档翻译

学术文献翻译模型,支持多种主流文档格式。

立即体验