Suppr超能文献

基于批量测序和单细胞测序数据对青少年特发性关节炎患者免疫特征的综合分析。

Comprehensive analysis of juvenile idiopathic arthritis patients' immune characteristics based on bulk and single-cell sequencing data.

作者信息

Liu Mubo, Gong Yadong, Lin Mu, Ma Qingqing

机构信息

Guizhou Aerospace Hospital, Zunyi, China.

出版信息

Front Mol Biosci. 2024 May 1;11:1359235. doi: 10.3389/fmolb.2024.1359235. eCollection 2024.

Abstract

BACKGROUND

The pathogenesis of juvenile idiopathic arthritis (JIA) is strongly influenced by an impaired immune system. However, the molecular mechanisms underlying its development and progression have not been elucidated. In this study, the computational methods TRUST4 were used to construct a T-cell receptor (TCR) and B-cell receptor (BCR) repertoire from the peripheral blood of JIA patients bulk RNA-seq data, after which the clonality and diversity of the immune repertoire were analyzed.

RESULTS

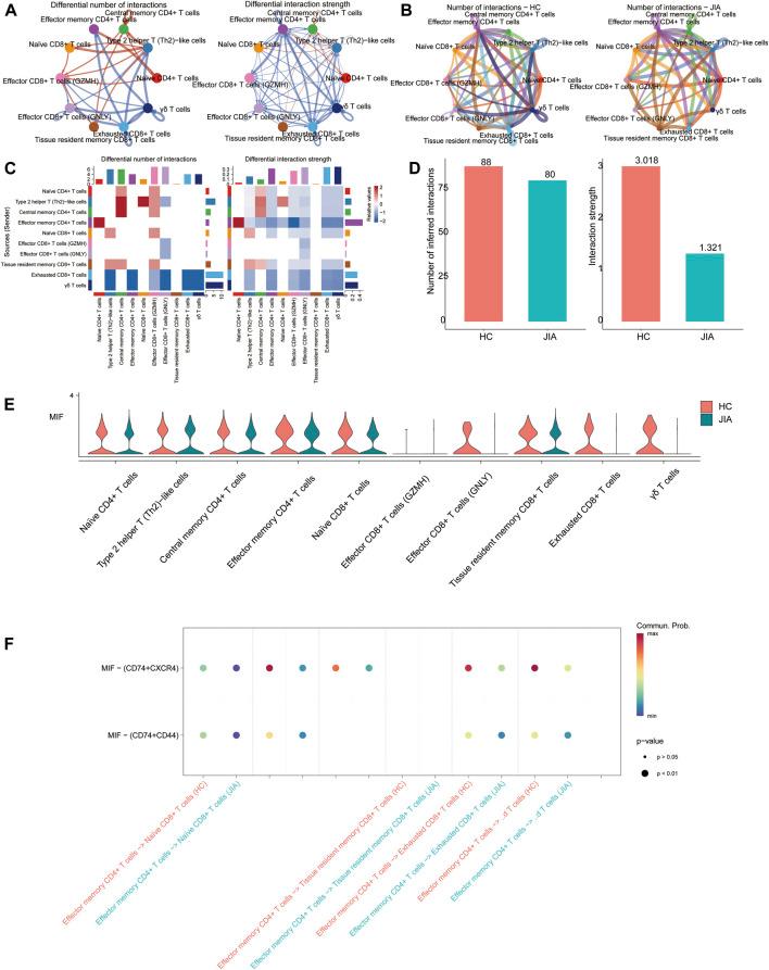
Our findings revealed significant differences in the frequency of clonotypes between the JIA and healthy control groups in terms of the TCR and BCR repertoires. This work identified specific V genes and J genes in TCRs and BCRs that could be used to expand our understanding of JIA. After single-cell RNA analysis, the relative percentages of CD14 monocytes were significantly greater in the JIA group. Cell-cell communication analysis revealed the significant role of the MIF signaling pathway in JIA.

CONCLUSION

In conclusion, this work describes the immune features of both the TCR and BCR repertoires under JIA conditions and provides novel insight into immunotherapy for JIA.

摘要

背景

幼年特发性关节炎(JIA)的发病机制受到免疫系统受损的强烈影响。然而,其发展和进展的分子机制尚未阐明。在本研究中,使用计算方法TRUST4从JIA患者外周血的批量RNA测序数据构建T细胞受体(TCR)和B细胞受体(BCR)库,然后分析免疫库的克隆性和多样性。

结果

我们的研究结果显示,在TCR和BCR库方面,JIA组和健康对照组之间的克隆型频率存在显著差异。这项工作确定了TCR和BCR中可用于扩展我们对JIA理解的特定V基因和J基因。单细胞RNA分析后,JIA组中CD14单核细胞的相对百分比显著更高。细胞间通讯分析揭示了MIF信号通路在JIA中的重要作用。

结论

总之,这项工作描述了JIA条件下TCR和BCR库的免疫特征,并为JIA的免疫治疗提供了新的见解。

https://cdn.ncbi.nlm.nih.gov/pmc/blobs/8c44/11094213/4a0520353c6d/fmolb-11-1359235-g001.jpg

文献AI研究员

20分钟写一篇综述,助力文献阅读效率提升50倍。

立即体验

用中文搜PubMed

大模型驱动的PubMed中文搜索引擎

马上搜索

文档翻译

学术文献翻译模型,支持多种主流文档格式。

立即体验