Suppr超能文献

单细胞和TRUST4揭示了肾综合征出血热转录组的免疫学特征。

Single cells and TRUST4 reveal immunological features of the HFRS transcriptome.

作者信息

Xiao Ran, Lin Mu, Liu Mubo, Ma Qingqing

机构信息

The Central Laboratory of Guizhou Aerospace Hospital, Zunyi, China.

出版信息

Front Med (Lausanne). 2024 May 13;11:1403335. doi: 10.3389/fmed.2024.1403335. eCollection 2024.

Abstract

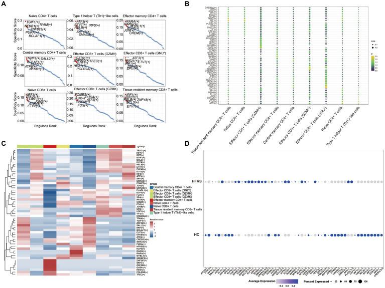
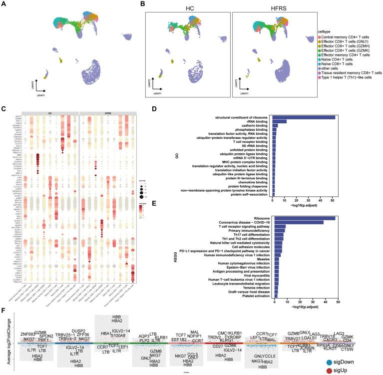
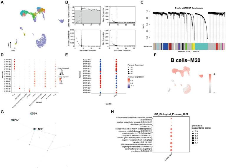
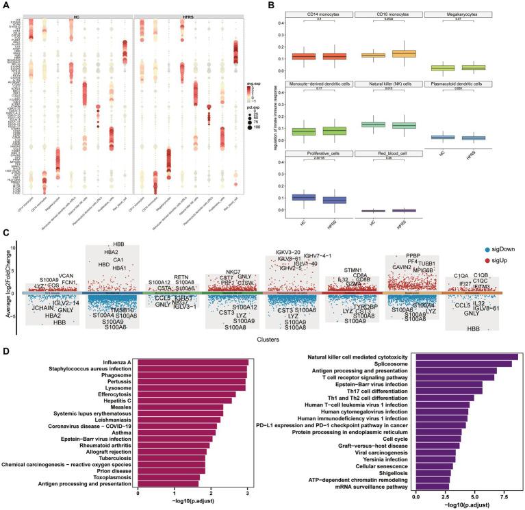
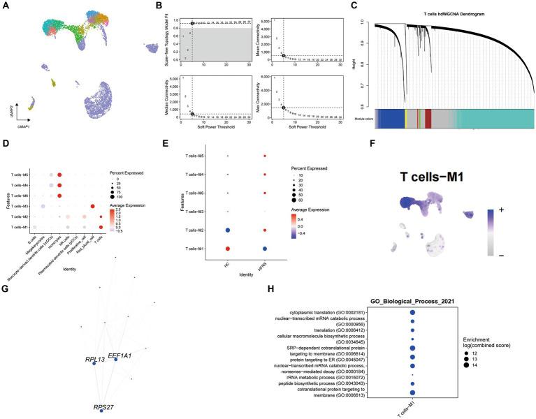
The etiology of hemorrhagic fever with renal syndrome (HFRS) is significantly impacted by a variety of immune cells. Nevertheless, the existing techniques for sequencing peripheral blood T cell receptor (TCR) or B cell receptor (BCR) libraries in HFRS are constrained by both limitations and high costs. In this investigation, we utilized the computational tool TRUST4 to generate TCR and BCR libraries utilizing comprehensive RNA-seq data from peripheral blood specimens of HFRS patients. This facilitated the examination of clonality and diversity within immune libraries linked to the condition. Despite previous research on immune cell function, the underlying mechanisms remain intricate, and differential gene expression across immune cell types and cell-to-cell interactions within immune cell clusters have not been thoroughly explored. To address this gap, we performed clustering analysis on 11 cell subsets derived from raw single-cell RNA-seq data, elucidating characteristic changes in cell subset proportions under disease conditions. Additionally, we utilized CellChat, a tool for cell-cell communication analysis, to investigate the impact of MIF family, CD70 family, and GALECTIN family cytokines-known to be involved in cell communication-on immune cell subsets. Furthermore, hdWGCNA analysis identified core genes implicated in HFRS pathogenesis within T cells and B cells. Trajectory analysis revealed that most cell subsets were in a developmental stage, with high expression of transcription factors such as NFKB and JUN in Effector CD8+ T cells, as well as in Naive CD4+ T cells and Naive B cells. Our findings provide a comprehensive understanding of the dynamic changes in immune cells during HFRS pathogenesis, identifying specific V genes and J genes in TCR and BCR that contribute to advancing our knowledge of HFRS. These insights offer potential implications for the diagnosis and treatment of this autoimmune disease.

摘要

肾综合征出血热(HFRS)的病因受到多种免疫细胞的显著影响。然而,目前用于对HFRS患者外周血T细胞受体(TCR)或B细胞受体(BCR)文库进行测序的技术受到限制且成本高昂。在本研究中,我们利用计算工具TRUST4,通过HFRS患者外周血标本的全面RNA测序数据生成TCR和BCR文库。这有助于检查与该疾病相关的免疫文库中的克隆性和多样性。尽管先前对免疫细胞功能进行了研究,但其潜在机制仍然复杂,免疫细胞类型之间的差异基因表达以及免疫细胞簇内的细胞间相互作用尚未得到充分探索。为了填补这一空白,我们对来自原始单细胞RNA测序数据的11个细胞亚群进行了聚类分析,阐明了疾病状态下细胞亚群比例的特征性变化。此外,我们利用CellChat(一种用于细胞间通信分析的工具)来研究已知参与细胞通信的MIF家族、CD70家族和半乳糖凝集素家族细胞因子对免疫细胞亚群的影响。此外,hdWGCNA分析确定了T细胞和B细胞中与HFRS发病机制相关的核心基因。轨迹分析表明,大多数细胞亚群处于发育阶段,效应CD8 + T细胞以及初始CD4 + T细胞和初始B细胞中NFKB和JUN等转录因子表达较高。我们的研究结果全面了解了HFRS发病机制中免疫细胞的动态变化,确定了TCR和BCR中有助于增进我们对HFRS了解的特定V基因和J基因。这些见解为这种自身免疫性疾病的诊断和治疗提供了潜在的启示。

https://cdn.ncbi.nlm.nih.gov/pmc/blobs/0e2a/11128564/8827cdd63956/fmed-11-1403335-g001.jpg

文献AI研究员

20分钟写一篇综述,助力文献阅读效率提升50倍。

立即体验

用中文搜PubMed

大模型驱动的PubMed中文搜索引擎

马上搜索

文档翻译

学术文献翻译模型,支持多种主流文档格式。

立即体验