Suppr超能文献

细胞质转位 Ku70 感知细胞内 DNA 并介导干扰素-λ 1 的诱导。

Cytoplasmic-translocated Ku70 senses intracellular DNA and mediates interferon-lambda1 induction.

机构信息

Laboratory of Human Retrovirology and Immunoinformatics, Frederick National Laboratory for Cancer Research, Frederick, MD, USA.

出版信息

Immunology. 2021 Jul;163(3):323-337. doi: 10.1111/imm.13318. Epub 2021 Mar 7.

Abstract

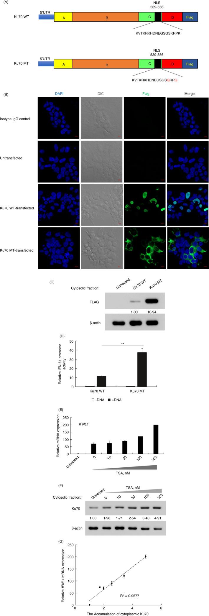
We have previously identified that human Ku70, a nuclear protein, serves as a cytosolic DNA sensor. Upon transfection with DNA or infection with DNA virus, Ku70 translocates from the nucleus into the cytoplasm and then predominately induces interferon lambda1 (IFN-λ1) rather than IFN-alpha or IFN-beta, through a STING-dependent signalling pathway. However, a detailed mechanism for Ku70 cytoplasmic translocation and its correlation with IFN-λ1 induction have not been fully elucidated. Here, we observed that cytoplasmic translocation of Ku70 only occurred in DNA-triggered IFN-λ1-inducible cells. Additionally, infection by Herpes simplex virus type-1 (HSV-1), a DNA virus, induces cytoplasmic translocation of Ku70 and IFN-λ1 induction in a strain-dependent manner: the translocation and IFN-λ1 induction were detected upon infection by HSV-1 McKrae, but not MacIntyre, strain. A kinetic analysis indicated that cytoplasmic translocation of Ku70 was initiated right after DNA transfection and was peaked at 6 hr after DNA stimulation. Furthermore, treatment with leptomycin B, a nuclear export inhibitor, inhibited both Ku70 translocation and IFN-λ1 induction, suggesting that Ku70 translocation is an essential and early event for its cytosolic DNA sensing. We further confirmed that enhancing the acetylation status of the cells promotes Ku70's cytoplasmic accumulation, and therefore increases DNA-mediated IFN-λ1 induction. These findings provide insights into the molecular mechanism by which the versatile sensor detects pathogenic DNA in a localization-dependent manner.

摘要

我们之前已经鉴定出核蛋白人 Ku70 作为细胞质 DNA 传感器。在转染 DNA 或感染 DNA 病毒后,Ku70 从核内转移到细胞质,然后通过 STING 依赖的信号通路主要诱导干扰素 λ1 (IFN-λ1),而不是 IFN-α或 IFN-β。然而,Ku70 细胞质易位的详细机制及其与 IFN-λ1 诱导的相关性尚未完全阐明。在这里,我们观察到 Ku70 的细胞质易位仅发生在 DNA 触发的 IFN-λ1 诱导细胞中。此外,单纯疱疹病毒 1(HSV-1),一种 DNA 病毒的感染,以依赖于毒株的方式诱导 Ku70 的细胞质易位和 IFN-λ1 的诱导:在 HSV-1 McKrae 株感染时检测到易位和 IFN-λ1 的诱导,但在 MacIntyre 株感染时未检测到。动力学分析表明,Ku70 的细胞质易位在 DNA 转染后立即开始,并在 DNA 刺激后 6 小时达到峰值。此外,用莱普霉素 B(一种核输出抑制剂)处理抑制 Ku70 易位和 IFN-λ1 的诱导,表明 Ku70 易位是其细胞质 DNA 感应的必要和早期事件。我们进一步证实,增强细胞的乙酰化状态促进 Ku70 的细胞质积累,从而增加 DNA 介导的 IFN-λ1 诱导。这些发现为多功能传感器以定位依赖的方式检测病原体 DNA 的分子机制提供了深入了解。

https://cdn.ncbi.nlm.nih.gov/pmc/blobs/6600/8207419/9356ce207210/IMM-163-323-g006.jpg

文献AI研究员

20分钟写一篇综述,助力文献阅读效率提升50倍。

立即体验

用中文搜PubMed

大模型驱动的PubMed中文搜索引擎

马上搜索

文档翻译

学术文献翻译模型,支持多种主流文档格式。

立即体验