Suppr超能文献

下丘脑激素敏感脂肪酶调节食欲和能量平衡。

Hypothalamic hormone-sensitive lipase regulates appetite and energy homeostasis.

机构信息

Department of Biomedical Sciences, University of Copenhagen, 2200 Copenhagen N, Denmark; Novo Nordisk Foundation Center for Basic Metabolic Research, University of Copenhagen, 2200 Copenhagen N, Denmark.

Institute of Molecular Biosciences, University of Graz, Graz, Austria; Division of Endocrinology and Diabetology, Medical University of Graz, Graz, Austria.

出版信息

Mol Metab. 2021 May;47:101174. doi: 10.1016/j.molmet.2021.101174. Epub 2021 Feb 5.

Abstract

OBJECTIVE

The goal of this study was to investigate the importance of central hormone-sensitive lipase (HSL) expression in the regulation of food intake and body weight in mice to clarify whether intracellular lipolysis in the mammalian hypothalamus plays a role in regulating appetite.

METHODS

Using pharmacological and genetic approaches, we investigated the role of HSL in the rodent brain in the regulation of feeding and energy homeostasis under basal conditions during acute stress and high-fat diet feeding.

RESULTS

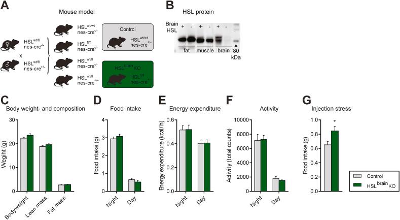
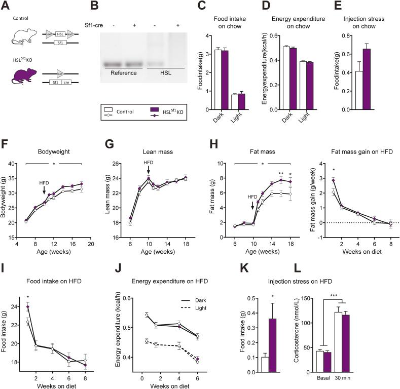
We found that HSL, a key enzyme in the catabolism of cellular lipid stores, is expressed in the appetite-regulating centers in the hypothalamus and is activated by acute stress through a mechanism similar to that observed in adipose tissue and skeletal muscle. Inhibition of HSL in rodent models by a synthetic ligand, global knockout, or brain-specific deletion of HSL prevents a decrease in food intake normally seen in response to acute stress and is associated with the increased expression of orexigenic peptides neuropeptide Y (NPY) and agouti-related peptide (AgRP). Increased food intake can be reversed by adeno-associated virus-mediated reintroduction of HSL in neurons of the mediobasal hypothalamus. Importantly, metabolic stress induced by a high-fat diet also enhances the hyperphagic phenotype of HSL-deficient mice. Specific deletion of HSL in the ventromedial hypothalamic nucleus (VMH) or AgRP neurons reveals that HSL in the VMH plays a role in both acute stress-induced food intake and high-fat diet-induced obesity.

CONCLUSIONS

Our results indicate that HSL activity in the mediobasal hypothalamus is involved in the acute reduction in food intake during the acute stress response and sensing of a high-fat diet.

摘要

目的

本研究旨在探讨中枢激素敏感脂肪酶(HSL)表达在调节小鼠摄食和体重中的重要性,以阐明哺乳动物下丘脑细胞内脂肪分解是否在调节食欲中发挥作用。

方法

我们采用药理学和遗传学方法,研究了 HSL 在调节啮齿动物脑内摄食和能量平衡中的作用,包括在急性应激和高脂肪饮食喂养期间基础状态下的摄食以及能量稳态。

结果

我们发现,作为细胞脂质储存分解代谢的关键酶,HSL 在调节食欲的下丘脑中枢表达,并通过类似于在脂肪组织和骨骼肌中观察到的机制被急性应激激活。在啮齿动物模型中,通过合成配体、全局敲除或脑特异性 HSL 缺失抑制 HSL,可防止急性应激通常引起的摄食量下降,并与食欲肽神经肽 Y(NPY)和刺鼠相关肽(AgRP)表达增加有关。通过腺相关病毒介导的将 HSL 重新引入中脑基底部神经元,可逆转增加的食物摄入量。重要的是,高脂肪饮食引起的代谢应激也增强了 HSL 缺陷型小鼠的多食表型。腹内侧下丘脑核(VMH)或 AgRP 神经元中 HSL 的特异性缺失表明,VMH 中的 HSL 参与了急性应激诱导的摄食和高脂肪饮食诱导的肥胖。

结论

我们的结果表明,中脑基底部的 HSL 活性参与了急性应激反应期间食物摄入量的急性减少以及对高脂肪饮食的感知。

https://cdn.ncbi.nlm.nih.gov/pmc/blobs/8a9f/7903013/4cf5fa05bbff/fx1.jpg

文献AI研究员

20分钟写一篇综述,助力文献阅读效率提升50倍。

立即体验

用中文搜PubMed

大模型驱动的PubMed中文搜索引擎

马上搜索

文档翻译

学术文献翻译模型,支持多种主流文档格式。

立即体验