Suppr超能文献

通过靶向和修饰ULK2抑制喉鳞状细胞癌增殖并促进其凋亡

Suppressed Proliferation and Promoted Apoptosis in Laryngeal Squamous Cell Carcinoma by Targeting and Modifying ULK2.

作者信息

Wang Jian, Zhu Yiming, Ni Song, Liu Shaoyan

机构信息

Department of Head and Neck Surgery, National Cancer Center/Cancer Hospital, Chinese Academy of Medical Sciences and Peking Union Medical College, Beijing 100021, People's Republic of China.

出版信息

Cancer Manag Res. 2021 Jan 29;13:871-887. doi: 10.2147/CMAR.S250778. eCollection 2021.

Abstract

PURPOSE

Long noncoding RNAs growth arrest-specific 5 () exerts important functions in modulating various tumor behaviors. However, the role of lncRNA in laryngeal squamous cell carcinoma (LSCC) remains unknown.

MATERIALS AND METHODS

Cell viability and apoptosis were, respectively, detected by cell counting kit-8 and flow cytometry, DIANA-LncBase V, Starbase, TargetScan and a dual-luciferase reporter gene assay were employed to assess the relationship among , miR-26a-5p and uncoordinated 51-like kinase 1 (ULK2), and quantitative reverse transcription-polymerase chain reaction (qRT-PCR) and Western blot were performed to detect the expression of autophagy-relative factors.

RESULTS

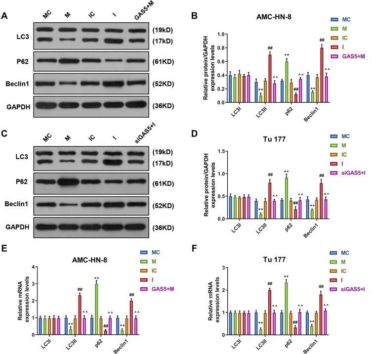
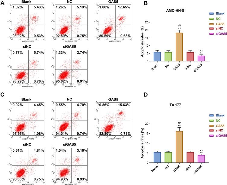
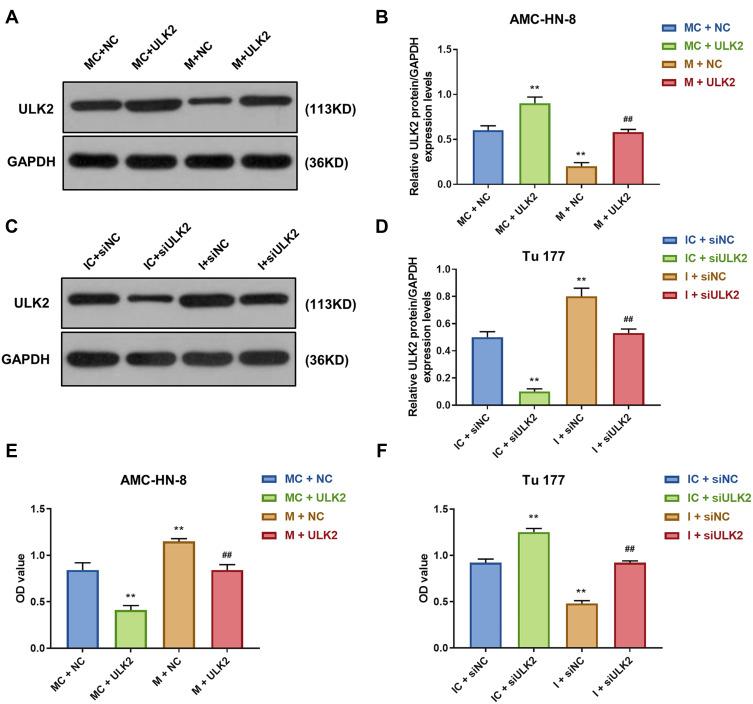
The expression level of was frequently decreased in LSCC cell lines, and up-regulated inhibited AMC-HN-8 cells viability and induced apoptosis. More importantly, we found that activated autophagy, with enhanced autophagy-related proteins after overexpression. While down-regulated had opposite results in Tu 177 cells, was found to act as a microRNA sponge in a pathway to regulate miR-26a-5p and its target gene ULK2. MiR-26a-5p mimics inhibited apoptosis and autophagy, which were reversed by and si in AMC-HN-8 cells and Tu 177 cells, as well as ULK2 in AMC-HN-8 cells. Meanwhile, the concomitant downregulation of ULK2 and miRNA-26a-5p inhibitor decreased the miRNA-26a-5p inhibitor-induced apoptosis and autophagy.

CONCLUSION

This is the first report of LncRNA acting as a tumor suppressor in LSCC by regulating the miR-26a-5p/ULK2 axis, and it could be a new target for gene therapy in LSCC.

摘要

目的

长链非编码RNA生长停滞特异性5()在调节多种肿瘤行为中发挥重要作用。然而,lncRNA在喉鳞状细胞癌(LSCC)中的作用仍不清楚。

材料与方法

分别采用细胞计数试剂盒-8和流式细胞术检测细胞活力和凋亡情况,利用DIANA-LncBase V、Starbase、TargetScan和双荧光素酶报告基因检测法评估、miR-26a-5p和不协调51样激酶1(ULK2)之间的关系,并进行定量逆转录-聚合酶链反应(qRT-PCR)和蛋白质免疫印迹法检测自噬相关因子的表达。

结果

在LSCC细胞系中,的表达水平经常降低,上调抑制AMC-HN-8细胞活力并诱导凋亡。更重要的是,我们发现激活自噬,过表达后自噬相关蛋白增强。而在Tu 177细胞中下调则产生相反结果,发现作为微小RNA海绵,通过一条途径调节miR-26a-5p及其靶基因ULK2。miR-26a-5p模拟物抑制凋亡和自噬,在AMC-HN-8细胞和Tu 177细胞中,以及AMC-HN-8细胞中的ULK2,可逆转这种抑制作用。同时,ULK2和miRNA-26a-5p抑制剂的同时下调降低了miRNA-26a-5p抑制剂诱导的凋亡和自噬。

结论

这是关于lncRNA通过调节miR-26a-5p/ULK2轴在LSCC中作为肿瘤抑制因子的首次报道,它可能成为LSCC基因治疗的新靶点。

https://cdn.ncbi.nlm.nih.gov/pmc/blobs/c0b8/7856352/e54f8002760a/CMAR-13-871-g0001.jpg

文献AI研究员

20分钟写一篇综述,助力文献阅读效率提升50倍。

立即体验

用中文搜PubMed

大模型驱动的PubMed中文搜索引擎

马上搜索

文档翻译

学术文献翻译模型,支持多种主流文档格式。

立即体验